Modeling the information processing system for responding to incident reports

Автор: Gilek S.A., Stupina A.A.

Журнал: Siberian Aerospace Journal @vestnik-sibsau-en

Рубрика: Informatics, computer technology and management

Статья в выпуске: 4 vol.26, 2025 года.

Бесплатный доступ

The article presents the results of a system analysis of the information processing process in response to incident reports and suggests the structure of an effective information flow management system in these conditions. The research is aimed at improving the efficiency and accuracy of decision-making by structuring information flows and optimizing response procedures. Based on regulatory documents and an analysis of existing practices, the incident response process was modeled using BPMN notation. The proposed model visualizes all stages of information processing, from the receipt of the initial message to the mobilization of forces and resources, which allows us to identify bottlenecks and reserves for improving efficiency. The general procedure for interaction when calling emergency services using a single 112 number is described, including the stages of receiving a call, identifying an event, assessing a threat, and attracting the necessary resources. As a result of the analysis, the structure of the information flow formed during the response to an incident in the management system is determined. The information in this stream can come from various sources: from the applicant, technical monitoring tools (for example, fire alarm systems, fuel leak sensors, etc.), as well as from units involved in the aftermath. The main groups of information are highlighted: data on the object of the call, sources of primary fire load, control units for fire protection systems, the location of the fire source and people at the facility. A method for encoding primary incident data in structured information is proposed, which allows for a comprehensive description of event characteristics in terms of a subject area. The developed model of the information flow management and processing system allows us to observe the fundamental interrelationships of the elements of the response system and visually consider an alternative solution, the factors that influenced the forecast, various aspects of the situation, as well as provide a convenient visualization of the degree of influence of each of the factors. The proposed approaches create the basis for further improvement of management practices in emergency situations, taking into account the specifics of technological processes of rocket and space facilities.

Еще

Systems analysis, information, management, fire protection, response, modeling, algorithm

Короткий адрес: https://sciup.org/148333135

IDR: 148333135   |   УДК: 004.056   |   DOI: 10.31772/2712-8970-2025-26-4-478-489

Текст научной статьи Modeling the information processing system for responding to incident reports

Modern systems to respond to potential man-made incidents require the use of relevant and effective methods for processing information and supporting decision-making, which is especially relevant in conditions of high incident dynamics and limited response time.

Aerospace facilities are characterized by increased complexity of technological processes and high requirements for reliability and operational safety. These facilities include launch complexes, assembly and test facilities, rocket fuel storage facilities, and infrastructure related to the preparation and launch of the launch vehicles. The occurrence of emergency situations at such facilities involves the use of fire- and explosion-hazardous materials, complex engineering systems, and cryogenic environments, which requires consideration of the specifics of both the process equipment and its operating conditions when organizing a response.

Ineffectiveness and inaccuracy in processing incoming information can lead to untimely or inadequate responses, which, in turn, increases the risk of serious consequences. In this regard, developing models and methods aimed at increasing the efficiency of response systems by structuring information flows and optimizing decision-making procedures is becoming significant.

It is necessary to investigate the information processing system responding to incident reports, develop models and algorithms that will improve the effectiveness of response systems by structuring information flows and optimizing decision-making processes, including in the conditions typical of the missile and space industry. The development of specialized algorithms for processing primary data into structured code information, adapted terminology and categories of the missile-space industry allows to ensure accurate identification of incidents and reliable allocation of resources.

According to K. Shannon’s definition [1], information is understood not as any data, a set of symbols and signs, but only those that completely remove or reduce the uncertainty (unawareness) that exists before they are received. Due to N. N. Moiseev [2], no matter how broadly the concept of “information” is interpreted, its main property is that it eliminates ignorance about something. Coding an information flow makes us understand the process of transforming data from one form to another, suitable for management and (or) use in management [3].

A key area of improvement is to develop specialized algorithms for converting primary incident data (including that obtained from technical monitoring tools) into formalized, structured information that complies with the terminology and classifications adopted in the field of security. This approach ensures accurate identification of the incident nature, justified allocation of resources, and increased reliability of management decisions at all stages of the response.

When managing complex systems, the definition of relationships and interrelated parameters can be quite broad. For weakly structured systems and systems with a large number of internal connections and a complex structure of interactions between system elements, it makes sense to construct a hierarchy where more general connections are divided into specific connections [4; 5].

The main part

The task of correct modeling consists of finding a practically justified and optimal relationship between the level of detail of the model (and, as a consequence, the reliability of the modeling results) and the resources required for this [6].

Currently, various systems, models, and algorithms are used to improve the efficiency of management decision-making and information processing when responding to emergencies and incidents.

Diagnostic and predictive systems are used to determine the probable causes of an incident and predict its consequences. Such systems are usually based on the use of statistical methods, time series analysis, machine learning methods and other techniques.

Decision support systems are designed to assist managers and operational personnel in making sound decisions under conditions of uncertainty and stress. Such systems are usually based on the use of expert systems, decision-making models, data analysis methods and other methods.

Risk management algorithms are used to assess and manage risks during emergencies and incidents. These algorithms are typically based on the use of mathematical risk models, statistical methods, decision-making techniques, and other methods.

Monitoring and control systems are used to monitor the system condition and take action if deviations occur. The systems are usually based on the use of sensors, data processing methods, decisionmaking methods and other methods.

Methodology

There are modeling and simulation to analyze various incident scenarios and evaluate the effectiveness of measures taken. Such methods are usually based on the use of mathematical models, simulation modeling, machine learning methods and other techniques.

Modeling incident response processes requires the use of tools that provide visibility, strict formalization, and the possibility of subsequent automation. The current research uses BPMN (Business Process Model and Notation) notation to describe processes. It is a standardized graphical language for modeling business processes, developed to visualize the sequence of operations, interactions of participants and information flows within organizational activities.

Despite the fact that BPMN is primarily focused on business process modeling, its flexibility and standardized structure make it suitable to be used in other areas, including emergency response modeling in emergency management systems. The current study uses BPMN as a means of visualizing the logic of information processing and coordinating actions between process participants while receiving an incident message.

The BPMN notation includes a set of standardized graphical elements—events, activities, gateways, and flows-that allow to accurately depict both sequential and parallel process branches, as well as decision-making conditions. This makes BPMN particularly suitable for modeling event-driven processes typical of incident response systems.

A model of the incident response process was built based on BPMN, including the stages of receiving a call, identifying an event, assessing a threat, mobilizing forces and resources, and transmitting information among participants. This model allows not only to document existing procedures, but also to identify bottlenecks, optimize interactions, and form the basis for subsequent automation of information flows (Fig. 1).

Research results

The key elements at this stage are the processes of event identification and determination of the magnitude of the threat posed by escalation events. When identifying threats, two mandatory parallel events are formed: identification of the location of the event, obtaining spatial geoinformation data and direct information about the nature of the incident, which allows for the initial identification of the threat. It should be noted that the incoming information can be obtained both from technical monitoring means (the facility’s automatic fire protection system, automated process control systems, TMM), and directly from an eyewitness who detected the initiating event.

It is standardly established [7] that the dispatch of fire departments is carried out unconditionally, regardless of the type of fire department, while the initial number of specific departments, forces and means involved is determined by the dispatcher who starts the process of responding to the incident and its subsequent elimination.

Рис. 1. Общая модель реагирования на сообщение об инциденте в нотации BPMN (ТСМ – технические средства мониторинга, СиС – силы и средства)

Fig. 1. General model of response to an incident message in BPMN notation (TMM – technical monitoring means, FM – forces and means)

Рис. 2. Общая модель реагирования на инцидент в нотации BPMN (СиС – силы и средства)

Fig. 2. General model of incident response in BPMN notation (FM – forces and means)

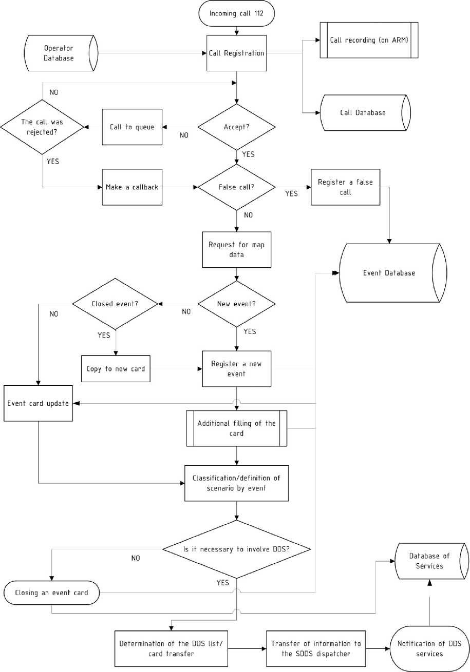
Рис. 3. Алгоритм по обеспечению вызова экстренных оперативных служб по единому номеру «112» (ДДС – дежурно-диспетчерская служба, ЕДДС – единая дежурно-диспетчерская служба) [4]

Fig. 3. Algorithm of the procedure (actions) for calling emergency services on a single number “112” (DDS – duty dispatch service, CDDS – common duty dispatch service) [4]

The main task at the threat identification level is to collect and analyse the information about both the location and nature of the event in order to make an optimal decision on the appropriate response; mental modeling of the situation and possible development dynamics is carried out depending on the data received in the message. If there is a sufficient level of information about the incident and the fire site, the response and, accordingly, the number of fire protection forces and resources deployed are carried out in accordance with the previously developed preliminary planning documents and the conditional a priori fire rank value assigned to the site. It is important to note that the fire rank may change during the process of extinguishing it. If the situation worsens or becomes more complex, the rank may be raised, requiring additional resources and manpower. Conversely, if the fire is brought under control, the rank may be lowered.

Fig. 2. shows the general model of incident response in BPMN notation.

The general description of the procedure for calling emergency services using the telephone number “112” is defined in the normative multi-agency documents [7] and documents of the Ministry of Emergency Situations of Russia [8]. In reality, the procedure may differ slightly depending on the specific conditions and requirements of the region. An analysis of the procedure (actions) to call emergency services allows to identify the following main elements (functional blocks):

Step 1. Receiving a call: When a call is received on 112, it is redirected to the 112 system call center. The center operator takes the call and records the necessary information from the subscriber.

Step 2. Defining a service: after receiving the call, the operator determines which service should be called to resolve the situation. This could be the police, ambulance, fire department, or another emergency service.

Step 3. Transferring information: the operator forwards the received information to the appropriate service. This may include a description of the situation, location, contact information, and other important information.

Step 4. Giving feedback: the operator informs the subscriber which service will be called and when to expect it. The operator can also provide recommendations on what to do before the service arrives.

Step 5. Monitoring and control: the call center continues to monitor the situation and control the emergency response. If additional information or a change in action plan is required, the operator can contact the emergency services or the subscriber.

Step 6. Completing a call: once the situation is resolved, the operator closes the call and logs it in the system. Call information is stored for future analysis and reporting.

Fig. 3 presents a general description of the procedure (actions) for calling emergency services using the common telephone number “112”, as defined by the methodological recommendations [6; 7].

When making a decision on a response, the logical-linguistic data of natural language received from the applicant is formalized and encoded in fire-technical and fire-tactical spatial notations, or the technical data received from technical monitoring equipment is interpreted.

Therefore, the general structure of the information flow generated during response to an incident in the control system may include information of different origins. Based on the analysis conducted, it is possible to identify the following main groups: primary information about the incident, formalized data about the incident, primary operational data, formalized operational data (Fig. 4).

Discussion

Forming a general volume of information occurs from the moment of receiving a message about an incident until the complete elimination of the incident. Receiving initial information allows for the initiation of an incident response and the dispatch of the required telephone number of on-duty forces and resources from the nearest fire department to the incident site. Furthermore, the more incoming data can be formalized into relevant information, the more effective and appropriate the management decision becomes at the initial stage of the response, and the shorter the time it takes to concentrate the necessary forces and resources.

Primary incident information is the initial data received directly from the complainant or monitoring systems at the time of the emergency. This information includes information about the location of the incident, the time of occurrence, the initial description in natural language, as well as data from technical detection equipment (alarm sensors, rocket fuel leaks, others). In the aerospace industry, primary information sources may include leak detection systems, cryogenic fuel leak detectors, and fire detection systems at spaceports and rocket and space complexes.

Initial information about the incident

Information from TMM

Applicant

Primary operational data

Рис. 4. Структура информации, получаемой при реагировании (ТСМ – технические средства мониторинга, СиС – силы и средства)

Preliminary planning

Fig. 4. Structure of information obtained during response (TMM – technical monitoring means, FM – forces and means)

It should be noted that the formalization of incident data is carried out in historically established and normatively established terms, set out both in a series of GOSTs [9; 10] and in a number of regulatory legal acts [11]. Primary identification of an incident is based on determining the type of risk being realized and a general description of the incident object in the terminology defined by GOST [9]. Formalization of general information allows for a reduction in the time required for subsequent identification and application of relevant information. This approach has also been described in previous studies [12–15].

Conclusion

The study demonstrated a system analysis of information processing in response to incident reports. Based on this analysis, key components of the information flow were identified and a system structure was proposed providing a holistic and unambiguous description of incidents in terms of the subject area.

A structure for the information flow generated during emergency response by fire departments has been created. This structure takes into account the specifics of the subject area and ensures clear organization of interactions between system components.

The developed methodology for coding primary incident data enables automated information processing using analytical systems, guaranteeing reliable support for the decision-making process. An algorithm for processing information in emergency situations has been developed, including the continuous execution of the following stages: event identification, threat level assessment, resource mobilization, and recording the dynamics of the incident's development.

The practical significance of the conducted research lies in the realization of the possibilities of developing models and algorithms to increase the efficiency and effectiveness of response systems to the emergence of a situation through the optimization of information flows and improving the quality of management decisions. The proposed methods not only reduce response time but also significantly improve the accuracy of forecasting emergency situations, which is crucial for decision-making under time pressure. The obtained results can be effectively applied to develop modern systems supporting decision-making in the field of management, both in the aerospace field and in other areas requiring high efficiency and accuracy.