Моделирование разрядного устройства для системы электропитания космического аппарата

Автор: Крашенинникова О.В., Лобанов Д.К.

Журнал: Сибирский аэрокосмический журнал @vestnik-sibsau

Рубрика: Авиационная и ракетно-космическая техника

Статья в выпуске: 1 т.27, 2026 года.

Бесплатный доступ

Использование стендов электропитания космических аппаратов для образовательных целей имеет большую актуальность в современном мире. Стенды помогают обучающимся технических специальностей лучше понять принципы работы электрических схем, электроники и электротехники, повышая наглядность их работы. Они позволяют проводить практические занятия, демонстрируя различные виды структур, схем и устройств. Использование стендов электропитания также помогает стимулировать интерес обучающихся технических специальностей к науке, улучшает понимание теоретических концепций и текущего уровня развития техники, помогает развивать навыки решения практических задач. Для создания стенда потребуется разработать все элементы системы электропитания космического аппарата: нагрузочное устройство; имитатор солнечной батареи; имитатор аккумуляторной батареи; зарядное устройство; разрядное устройство; стабилизатор напряжения; контрольную аппаратуру. В данной работе была разработана и описана имитационная модель макета разрядного устройства системы электропитания космического аппарата, позволяющая проводить вычислительные эксперименты по исследованию статических и динамических свойств, устойчивости и качества переходных процессов. Выполнены вычислительные эксперименты, результат которых представлен в виде графиков, иллюстрирующих возможности имитационной модели разрядного устройства.

Еще

Разрядное устройство, стенд, система энергоснабжения, космический аппарат, моделирование

Короткий адрес: https://sciup.org/148333112

IDR: 148333112   |   УДК: 629.4.051.2   |   DOI: 10.31772/2712-8970-2026-27-1-108-122

Simulation of a discharge device for the spacecraft power supply system

The use of spacecraft power supply stands for educational purposes is of great relevance in the modern world. The stands help students of technical specialties to better understand the principles of electrical circuits, electronics and electrical engineering, increasing the visibility of their work. They allow you to conduct practical exercises, demonstrating various types of structures, circuits and devices. The use of power supply stands also helps to stimulate the interest of technical students in science, improves their understanding of theoretical concepts and the current level of technology development, and helps develop practical problem-solving skills. To create the stand, it will be necessary to develop all the elements of the spacecraft's power supply system: a load device; a solar battery simulator; a battery simulator; a charger; a discharge device; a voltage stabilizer; control equipment. In this paper, a simulation model of the discharge device layout of the spacecraft power supply system was developed and described, allowing computational experiments to study the static and dynamic properties, stability and quality of transients. Computational experiments have been performed, the result of which is presented in the form of graphs confirming. the correctness of static and dynamic calculations of the discharge device layout. Computational experiments have been performed, the result of which is presented in the form of graphs illustrating the possibilities of a simulation model of a discharge device.

Еще

Текст научной статьи Моделирование разрядного устройства для системы электропитания космического аппарата

Одной из основных систем космического аппарата является система электропитания [1; 2] – это взаимосвязанный комплекс оборудования, который используется для производства и преобразования, передачи, накопления, распределения и потребления электрической энергии. Срок службы системы электропитания определяет срок активного существования космического аппарата. Одним из значительных аспектов, который необходимо учитывать при проектировании таких систем, являются стандарты, касающиеся типов бортовых сетей [3] и уровней напряжения. На сегодняшний день в космической отрасли приняты два основных стандарта питания: 27 и 100 В. Обычно 27 В используется для питания служебных систем и маломощных потребителей. Переход на шину 100 В для мощных потребителей позволяет уменьшить ток, необходимый для передачи той же мощности, и использовать кабельную сеть меньшего сечения, что приводит к экономии на материалах и уменьшению веса системы.

Большинство космических аппаратов используют в качестве первичного источника энергии солнечные батареи [4; 5], но положение космического аппарата относительно Солнца меняется, что может влиять на количество солнечной энергии, которую они получают. Например, при прохождении через тень планеты солнечные батареи могут получать меньше энергии, что вызывает необходимость в применении аккумуляторной батареи на теневом участке орбиты.

Аккумуляторная батарея содержит последовательно соединенные аккумуляторные элементы для повышения общего напряжения. В данной работе аккумуляторная батарея эксплуатируется в диапазоне напряжений от 62,1 до 96,6 В, при этом напряжение шины потребителей составляет 100 В, что определяет необходимость использования в разрядном устройстве повышающего преобразователя.

Для стабилизации выходного напряжения разрядного устройства на требуемом уровне необходимо выполнить:

  • –    статический анализ и синтез, включающий в себя выбор структурной схемы, расчет ее номиналов, расчет погрешности стабилизации напряжения в установившемся режиме;

  • –    динамический анализ и синтез, по результатам которого определяются параметры корректирующего устройства, обеспечивающего требуемые запасы устойчивости и параметры качества переходных процессов;

  • –    разработку имитационной модели макета разрядного устройства;

  • –    вычислительные эксперименты с имитационной моделью, подтверждающие правильность проведенных ранее расчетов;

  • –    корректировку расчетов при необходимости.

В качестве программы для математических расчетов был выбран пакет компьютерной алгебры MathCAD 12 [6], относящийся к системам автоматизированного проектирования, позволяющий производить расчеты с достаточной точностью, работать с уравнениями и системами уравнений; строить графики, создавать интерактивные документы.

Для анализа параметров и проверки работы разрядного устройства с подобранными по результатам расчетов номиналами элементов был выбран пакет схемотехнического моделирования Micro-Cap 12, обладающий следующими особенностями:

  • –    легкое редактирование SPICE -моделей [7; 8] компонентов и их параметров;

  • –    моделирование аналоговых и цифровых электрических цепей;

  • –    достаточно широкий набор инструментов для анализа электрических цепей;

  • –    многовариантный анализ схем (анализ переходных процессов, частотный анализ, анализ передаточных функций при вариации параметров).

Применение разрабатываемого макета разрядного устройства в составе макета системы электропитания космического аппарата в учебном процессе позволит обучающимся наглядно изучать принципы построения систем электропитания космических аппаратов, протекающие в них процессы, телеметрическую информацию.

Статический расчет разрядного устройства

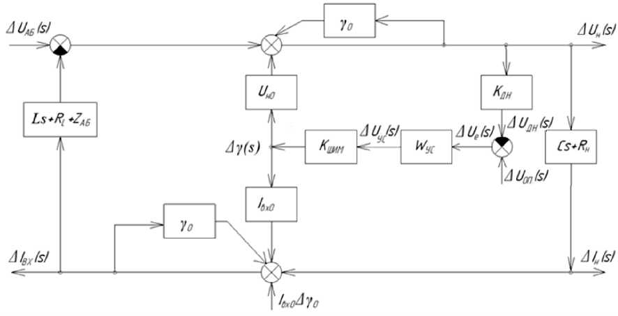
При разработке макета разрядного устройства был проведен статический анализ, в ходе которого была определена структурная схема, представленная на рис. 1.

Рис. 1. Структурная схема разрядного устройства:

УС – усилитель напряжения; ИПН – импульсный преобразователь напряжения; ДН – датчик напряжения; ШИМ – широтно-импульсный модулятор; γ – коэффициент заполнения; U УС – напряжение усилителя-сумматора; U АБ – напряжение аккумуляторной батареи; Z АБ – сопротивление аккумуляторной батареи; U ВХ – входное напряжение преобразователя; I ВХ – входной ток преобразователя;

U ДН – напряжение датчика напряжения; Uε – напряжение рассогласований; U ОП – опорное напряжение;

U Н, I Н и Z Н – напряжение, ток и сопротивление нагрузки

  • Fig. 1.    Block diagram of the discharge device:

VA – voltage amplifier; PVC – pulse voltage converter; VS – voltage sensor; UBR – rechargeable battery voltage; ZBR –rechargeable battery resistance; UIN – input voltage of the converter; IIN – input current of the converter;

UVS – voltage of the voltage sensor; Ue – output voltage of the amplifier-adder; UR – reference voltage;

UL – load voltage load voltage (IPN output voltage); IL – load current; ZL – load resistance

К разрядному устройству были предъявлены следующие технические требования:

– диапазон изменения напряжения от 62,1 до 96,6 В;

  • –    диапазон токов от 1 до 10 А;

  • –    амплитуда пульсаций выходного напряжения не более 1 В;

  • –    погрешность стабилизации выходного напряжения не более 1 %;

  • –    обеспечение режима стабилизации напряжения на уровне 100 В;

  • –    время регулирования по выходному напряжению аккумуляторного элемента не более 1300 мс;

  • –    перерегулирование по выходному напряжению аккумуляторного элемента не более 5 %.

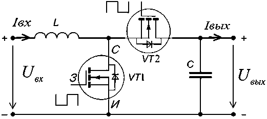
Для обеспечения режима стабилизации напряжения, основу разрядного устройства составляет стабилизатор выходного напряжения. Стабилизатор выходного напряжения должен содержать управляемый импульсный преобразователь и систему управления. Управляемый импульсный преобразователь [9; 10] может быть выполнен в виде повышающего импульсного преобразователя, схема которого представлена на рис. 2.

Рис. 2. Схема повышающего импульсного преобразователя

  • Fig. 2.    Diagram of the boost pulse converter

Также было составлено математическое описание, описывающие протекающие в разрядном устройстве токи и напряжения, представленное в виде систем уравнений для статического (1) и динамического малосигнального (2) режимов; разработаны функциональные схемы (рис. 3, 4), построение которых дало наиболее наглядное представление о последовательности процессов, происходящих в устройстве; произведен расчёт погрешности стабилизации выходного напряжения повышающего импульсного преобразователя напряжения.

U н = U вх - R L I вх + U но Y 0 + U но AY + Y o A U н ,

I вх = I вх0 Y 0 + I вх0 AY + Y 0 A I вх + I н ,

< U вх = и АБ - R АБ I вх ,                                                (1)

U s = ( U ОП - U н K ДН ) K УС ,

Y = Us KШИМ , где RL – сопротивление обмотки дросселя; Uн0 – значение напряжения нагрузки в точке линеаризации; γ0 – значение коэффициента заполнения в точке линеаризации; Δγ – приращение значения коэффициента заполнения; ΔUн – приращение значения напряжения нагрузки; Iвх0 – значение входного тока в точке линеаризации; ΔIвх – приращение значения входного тока; RАБ – активная составляющая сопротивления аккумуляторной батареи; KДН – коэффициент делителя напряжения; KУС – статический коэффициент передачи УС; KШИМ – коэффициент широтноимпульсного модулятора.

A u н ( s ) = A U вх ( s ) - ( R L + L s ) A I вх ( s ) + u ho ay ( s ) + A U н ( s ) y 0 ,

A I вх ( s ) = I вх0 AY ( s ) + A I вх ( s ) Y o + ^ н + Cs A U н ,

‘ A U вх ( s ) = A U АБ ( s ) - A I вх ( s ) Z АБ ( s )                                           (2)

A U s ( s ) = ( A U ОП ( s ) -A U н ( s ) K дн Ж Ус ( S ),

_Ay( s ) = A Us (s ) KШИМ, где С – емкость конденсатора входного фильтра; L – индуктивность дросселя; WУС(s) – передаточная функция УС.

Для оценки методической погрешности стабилизации [10; 11] выходного напряжения использовалось выражение (3) относительной погрешности:

S ( U )

U т - U h

U т

· 100 %,

где δ методическая погрешность по напряжению; U т – требуемое значение напряжения нагрузки; U н – расчетное значение напряжения нагрузки.

Рис. 3. Функциональная схема разрядного устройства в статическом режиме

  • Fig. 3.    Functional diagram of a discharge device in static mode

    Рис. 4. Функциональная схема разрядного устройства в динамическом режиме для приращений


  • Fig. 4.    Functional diagram of a discharge device in dynamic mode for increments

На рис. 5 показана зависимость методической погрешности δ( U ) (3) от коэффициента передачи K УС при различных значениях входного напряжения импульсного преобразователя напряжения U АБ .

Kус

Uab = 96,6В

Uab = 80В

Uab = 62,1В

Рис. 5. Зависимость методической погрешности δ( U ) от коэффициента передачи K УС при различных значениях входного напряжения импульсного преобразователя напряжения U АБ

  • Fig. 5.    The dependence of the methodological error δ( U ) on the transmission coefficient K SB at different input voltage values of the pulse voltage converter UBR

Из графика, представленного на рис. 5, видно, что методическая погрешность δ( U ) уменьшается с ростом коэффициента K УС и увеличением напряжения U АБ . Наихудший режим работы наблюдается при минимальном напряжении U АБ , равном 62,1 В.

Динамический расчет разрядного устройства

Был выполнен динамический расчет, который включает в себя анализ и синтез динамических свойств разрядного устройства, таких как время регулирования, перерегулирование, запасы устойчивости, колебательность.

Исходя из функциональной схемы на рис. 4 разрядного устройства для динамического режима и решения системы уравнений (2), была определена передаточная функция разомкнутого контура стабилизации выходного напряжения ИПН как функция напряжения U АБ и выходного тока I ВЫХ :

/ .   aUjs

WPK (S) =     н= f (Uab, Iвых, S) ’(4)

a U ОП ( s )

Логарифмическая амплитудно-частотная характеристика (ЛАЧХ) и фазо-частотная характеристика (ФЧХ) разомкнутого контура стабилизации напряжения:

Lрк (f )= 20lg WPk (j 2nf )|,(5)

Фрк (f) = arg ( Wpk (j 2nf)).(6)

Анализ устойчивости разрядного устройства должен выполняться при различных значениях напряжения U АБ и выходного тока I ВЫХ , так как передаточная функция W РК ( s ) зависит от этих параметров. На рис. 6 показаны ЛАЧХ L РК ( f ) (5) и ФЧХ и φ РК ( f ) (6) разомкнутого контура (РК) разрядного устройства. При минимальном выходном токе ИПТ I ВЫХ = 1 А, среднем значении выходного тока I ВЫХ = 5 А и при максимальном выходном токе ИПТ I ВЫХ = 10 А, при следующих параметрах: К УС = 5536,99; С = 47·мкФ; L = 147,5·мкГн; R L = 0,061 Ом.

Как видно из рис. 6, нескорректированная система не обладает запасами устойчивости (отсутствуют запасы по фазе и амплитуде).

Была проведена коррекция устройства по методу Солодовникова. Для обеспечения устойчивости и требуемых параметров переходного процесса по методу Солодовникова необходимо обеспечить частоту среза не менее 10 Гц и запас по фазе порядка 90 ° . С этой целью было использовано корректирующее устройство (КУ) с передаточной функцией вида:

WKy (s) =

T s + 1 T 1 s + 1

где Т 1 – постоянная времени, равная 0,756 с; Т 2 – постоянная времени, равная 79,577 мкс.

частота, ГЦ

ЛАЧХ, Iвых0 = 10А

ФЧХ, Iвых0 = 10А

ЛАЧХ, Iвых0 = 5А

ФЧХ, Iвых0 = 5А

ЛАЧХ, Iвых0 = 1А

ФЧХ, Iвых0 = 1А

Рис. 6. ЛАЧХ и ФЧХ нескорректированного РК стабилизации выходного напряжения ИПН при разных значениях выходного тока

  • Fig. 6.    Frequency response and frequency response of the uncorrected RC for stabilization of the IPN output voltage at different values of the output current

После введения КУ в РК разрядного устройства, передаточная функция W СК( s ) скорректированного РК разрядного устройства и частотные характеристики L СК ( f ) и φ СК ( f ) РК приобрели вид:

WcK (s)=Wpk (sХку (s),(8)

LCK (f )= 20lg Wck (j 2nf )|,(9)

ФСК (f) = arg(WCK (j2nf)) •

ЛАЧХ L СК ( f ) и ФЧХ φ СК ( f ) скорректированного РК стабилизации выходного напряжения U Нприведены на рис. 7.

Таким образом, реализовав корректирующее устройство с требуемыми значениями постоянных времени, были обеспечены необходимые требования к качеству переходных процессов. Запас по фазе составил 81,2°, частота среза равна 21,9 Гц.

частота, Гц

ЛАЧХ, Iвых0 = 10А

ФЧХ, Iвых0 = 10А

ЛАЧХ, Iвых0 = 5А

ФЧХ, Iвых0 = 5А

ЛАЧХ, Iвых0 = 1А

ФЧХ, Iвых0 = 1А

Рис. 7. ЛАЧХ и ФЧХ скорректированного РК стабилизации выходного напряжения ИПН при разных значениях выходного тока

Fig. 7. The frequency response and frequency response of the adjusted RC stabilize the output voltage of the IPN at different values of the output current

Имитационная модель разрядного устройства

Стабилизатор выходного напряжения содержит управляемый импульсный повышающий преобразователь и систему управления, выполненную в цифровом виде на отладочной плате ESP32 Wemos D1 R32. На отладочной плате реализованы следующие элементы структурной схемы (рис. 1):

  • –    источник опорного напряжения [12], необходимый для задания стабильного выходного напряжения;

  • –    усилитель-сумматор [13], выполненный на основе микроконтроллера и необходимый для формирования сигнала рассогласования между опорными напряжением и напряжением обратной связи;

  • –    широтно-импульсный модулятор [14], необходимый для преобразования сигнала рассогласования в коэффициент заполнения прямоугольного сигнала, управляющего ключом;

  • –    аналого-цифровой преобразователь для сигнала датчика напряжения.

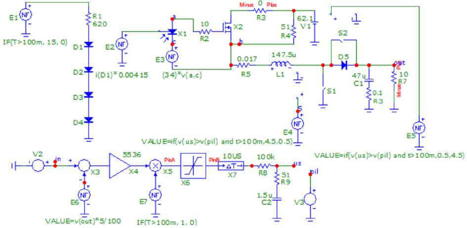
Имитационная модель разрядного устройства представлена на рис. 8.

В данной схеме у импульсного повышающего преобразователя присутствуют: источник входного напряжения E1 , который устанавливает временную задержку для замыкания ключа Х2 ; индуктивность L1 с сопротивлением R5 ; два ключа S1 и S2 с защитными диодами D5 и D6 , управляемые системой управления СУ; сопротивление R4 , используемое для ограничения тока заряда емкости С1 . После завершения заряда выходной емкости C1 ключ X2 шунтирует сопротивление R4 . Управление ключом X2 осуществляется фотодиодной оптопарой, состоящей из диодов D1 , D2 , D3 , D4 , фотодиода X1 , источников постоянного напряжения E2 и E3 . Сопротивление R1 служит для ограничения входного тока оптопары. Нагрузочное сопротивление имитирует сопротивление R7 .

Рис. 8. Электрическая схема разрядного устройства

  • Fig. 8.    Electrical diagram of the discharge device

Система управления импульсным преобразователем состоит из источника опорного сигнала V2 ; источника V3 , задающего пилообразное напряжение; источника обратной связи E6 ; источника E4 , управляющего ключом S1 и формирующего ШИМ; источника E5 , управляющего ключом S2 и формирующего ШИМ в противофазе при тех же условиях, что и источник Е4 ; сумматора X3 ; усилителя X4 ; множительного устройства Х5 ; ограничителя значения коэффициента заполнения Х6 ; временной задержки Х7 , имитирующей задержку вычислений микроконтроллера; последовательного корректирующего устройства, имитируемого цепью R9R10C2, и источника Е7 , который блокирует работу системы управления до замыкания ключа Х2 во избежание накопления ошибки (на 100 мс).

Анализ переходных процессов

На рис. 9 показаны переходные процессы [15] по управлению при ступенчатом набросе и сбросе выходного напряжения ИПН с величины U н= 80 В до U н = 100 В и обратно.

T (Secs)

Рис. 9. Переходные процессы по управлению

  • Fig. 9.    Management transients

Из представленного графика на рис. 10 можно сделать выводы: время регулирования с 80 до 100 В выходного напряжения составило 51,645 мс, с 100 до 80 В – 63,152 мс. Перерегулирование отсутствует, переходные процессы апериодические, что подтверждает наличие запаса по фазе порядка 90° и правильность динамического расчета. Также из графика рассчитана погрешность стабилизации, которая составила 0,095 %, что не превышает требуемого значения и подтверждает правильность статического расчета.

Переходные процессы по возмущению, вызванные ступенчатым изменением сопротивления нагрузки с 10 до 100 Ом в момент времени 1000 мс и обратно в момент времени 1200 мс, представлены на рис. 10.

T(Secs)

Рис. 10. Переходные процессы по возмущению

Fig. 10. Transient perturbation processes

Из графика на рис. 10 можно сделать выводы: время регулирования выходного напряжения составило 9,744 мс.

В образовательных целях обучающимся можно показать, как будут меняться пульсации выходного напряжения при изменении значения индуктивности L1 (рис. 11).

Рис. 11. Пульсации выходного напряжения при изменении индуктивности в диапазоне от 14,75 до 1475 мкГн

В табл. 1 представлена зависимость амплитуды пульсаций выходного напряжения от значения индуктивности дросселя разрядного устройства.

Таблица 1

Зависимость амплитуды пульсаций от значения индуктивности дросселя

Индуктивность (мкГн)

Амплитуда пульсаций (В)

14,75

0,451

147,5

0,453

1475

0,454

Из рис. 11 и табл. 1 можно сделать вывод, что в повышающем преобразователе на частоте коммутации f K = 154170,8 Гц амплитуда пульсаций выходного напряжения практически не изменяется при изменении индуктивности.

При изменении емкости выходного конденсатора пульсации выходного напряжения в переходных процессах по возмущению будут изменять, как показано на рис. 12.

Рис. 12. Пульсации выходного напряжения при изменении емкости выходного конденсатора в диапазоне от 23,5 до 94 мкФ

Fig. 12. Ripples of the output voltage when changing the capacitance of the output capacitor in the range from 4,7 to 94 uF

В табл. 2 представлена зависимость амплитуды пульсаций выходного напряжения от значения емкости выходного конденсатора разрядного устройства.

Зависимость амплитуды пульсаций от значения емкости выходного конденсатора

Таблица 2

Емкость (мкФ)

Амплитуда пульсаций (В)

23,5

0,784

47

0,440

94

0,187

По табл. 2 можно сделать вывод, что чем больше значение емкости выходного конденсатора, тем меньше амплитуда пульсаций.

Построим импедансно-частотную характеристику (ИЧХ) на рис. 13 при разных значениях индуктивности дросселя L 1.

Рис. 13. Графики ИЧХ при изменении индуктивности в диапазоне от 14,75 до 1475 мкГн

Fig. 13. Graphs of the frequency response with a change in inductance in the range from 14.75 to 1475 Mcg

Исходя из рис. 13 можно сделать вывод, что чем меньше индуктивность дросселя, тем выше частота резонансного выброса.

В табл. 3 представлена зависимость частоты резонансного выброса на ИЧХ от индуктивности дросселя разрядного устройства.

Таблица 3

Зависимость частоты резонансного выброса от индуктивности дросселя разрядного устройства

Индуктивность (мкГн)

Частота (кГц)

14,75

3,896

147,5

1,234

1475

0,370

Построим ИЧХ на рис. 14 при разных значениях емкости выходного конденсатора С 1 .

Рис. 14. Графики ИЧХ при изменении емкости выходного конденсатора в диапазоне от 4,7 до 470 мкФ

Fig. 14. Frequency response graphs with a change in the output capacitor capacity in the range from 4.7 to 470 mkF

Из рис. 14 можно сделать вывод, чем меньше емкость выходного конденсатора, тем выше частота резонансного выброса.

В табл. 4 представлена зависимость частоты резонансного выброса на ИЧХ от емкости выходного конденсатора разрядного устройства.

Таблица 4

Зависимость частоты резонансного выброса от значения емкости выходного конденсатора

Емкость (мкФ)

Частота (кГц)

4,7

3,842

47

1,230

470

0,418

Построим ИЧХ на рис. 15 при разных значениях коэффициента усиления K УС.

Рис. 15. Графики ИЧХ при изменении коэффициента усиления K УС в диапазоне от 553,6 до 55360

Fig. 15. Frequency response graphs with a change in the gain factor in the range from 553,6 to 55360

Из рис. 15 можно сделать вывод, чем больше коэффициент усиления K УС, тем меньше активная составляющая ИЧХ.

В табл. 5 представлена зависимость изменения величины активной составляющей ИЧХ от коэффициента усиления усилителя-сумматора разрядного устройства.

Зависимость изменения величины активной составляющей ИЧХ от значения коэффициента усиления усилитель-сумматора

Таблица 5

K УС

Активная составляющая ИЧХ (мОм)

553,6

2,397

5536

0,255

55360

0,025

Заключение

Разработанная имитационная модель разрядного устройства позволяет проверить правильность статического и динамического расчетов с помощью построения графиков, по которым определяется частота среза, запас по фазе и время регулирования. Модель разрядного устройства также позволяет проводить вычислительные эксперименты по исследованию статических и динамических свойств, устойчивости и качества переходных процессов разрядного устройства.

Модель разрядного устройства иллюстрирует возможности имитационной модели и позволяет оценить влияние изменения параметров ключевых элементов цепи: индуктивности дросселя, ёмкости конденсатора и нагрузки на переходные процессы и ИЧХ.