Программный комплекс автоматического обнаружения изменений на спутниковых и аэрофотоснимках с интеграцией данных в геоинформационной системе
Автор: Лохвицкий В.А., Яковлев Е.Л., Зоткин М.Ю., Бушев И.В., Фёдоров А.К.
Рубрика: Управление сложными системами
Статья в выпуске: 1, 2026 года.
Бесплатный доступ
В работе представлен программный комплекс автоматического обнаружения изменений на спутниковых и аэрофотоснимках с последующей интеграцией результатов в геоинформационную систему. Предложен комбинированный метод анализа, основанный на использовании классических алгоритмов обработки изображений и нейросетевых моделей обнаружения объектов. Для предварительной локализации изменений используется контурный анализ на основе алгоритма Canny и морфологических преобразований, в результате чего формируется набор областей интереса, потенциально содержащих изменения. Нейросетевое обнаружение и классификация объектов выполняются исключительно в пределах выделенных областей, что позволяет сократить объём обрабатываемых данных и повысить точность анализа. Для данного этапа применяется нейросетевая модель семейства YOLO. Программный комплекс поддерживает два режима работы: анализ разновременных изображений и обработку одиночного снимка. Результаты обработки формируются в виде структурированных геоинформационных объектов и сохраняются в базе данных, обеспечивая их визуализацию, анализ и экспорт в ГИС.
Спутниковые изображения, аэрофотоснимки, автоматическое обнаружение изменений, геоинформационные системы, ГИС, дистанционное зондирование Земли, нейросетевые модели, контурный анализ
Короткий адрес: https://sciup.org/148333225
IDR: 148333225 | УДК: 681.3 | DOI: 10.18137/RNU.V9187.26.01.P.99
Software complex for automatic detection of changes in satellite and aerial photographs with data integration into the geoinformation system
The paper presents a software package for automatic detection of changes in satellite and aerial photographs with subsequent integration of the results into a geographic information system (GIS). A combined analysis method based on the use of classical image processing algorithms and neural network models for object detection is proposed. For preliminary localization of changes, contour analysis is used based on the Canny algorithm and morphological transformations, resulting in a set of areas of interest that potentially contain changes. Neural network detection and object classification are performed exclusively within the selected areas, which reduces the amount of data processed and increases the accuracy of the analysis. A neural network model from the YOLO family is used for this stage. The software package supports two modes of operation: analysis of images taken at different times and processing of a single image. The processing results are formed as structured geoinformation objects and stored in a database, ensuring their visualization, analysis, and export to GIS.
Текст научной статьи Программный комплекс автоматического обнаружения изменений на спутниковых и аэрофотоснимках с интеграцией данных в геоинформационной системе
В современных условиях интенсивного развития средств дистанционного зондирования Земли (далее – ДЗЗ) и геоинформационных систем (далее – ГИС) существенно возрастает роль автоматизированных методов анализа спутниковых и аэрофотоснимков. Увеличение объёмов поступающих данных, рост пространственного и временного разрешения изображений, а также требования к оперативности получения аналитической информации обусловливают необходимость разработки эффективных алгоритмов автоматического обнаружения изменений на контролируемых территориях.
Задача обнаружения изменений на разновременных спутниковых изображениях является одной из ключевых при решении задач мониторинга инфраструктуры, оценки динамики объектов и анализа обстановки. Традиционный ручной анализ изображений характеризуется высокой трудоёмкостью и субъективностью, что ограничивает его применение при обработке больших массивов данных. В связи с этим разработка программных комплексов, обеспечивающих автоматизированное выявление изменений с возможностью их обработки, хранения и последующей интеграции результатов в ГИС, является актуальной.
Существующие подходы к обнаружению изменений можно условно разделить на классические методы обработки изображений и методы, основанные на применении нейросетевых моделей. Классические алгоритмы обладают высокой вычислительной эффективностью, однако не обеспечивают классификацию объектов. Нейросетевые методы, напротив, позволяют выполнять обнаружение и классификацию сложных объектов, но тре-
Вестник Российского нового университета
Серия «Сложные системы: модели, анализ и управление». 2026. № 1
буют значительных вычислительных ресурсов и чувствительны к фоновым изменениям сцены. В связи с этим перспективным является комбинированный подход, сочетающий преимущества обоих классов методов [1].
В данной статье представлен программный комплекс автоматического обнаружения изменений на спутниковых и аэрофотоснимках, основанный на последовательном использовании контурного анализа и нейросетевого обнаружения объектов. Для предварительной локализации изменений применяется анализ контурных представлений изображений, а для последующего обнаружения и классификации объектов интереса используется нейросетевая модель семейства YOLO [2]. Результаты обработки формируются в виде структурированных геоинформационных объектов, сохраняются в базу данных и интегрируются в ГИС, что обеспечивает их визуализацию, анализ и дальнейшее использование в прикладных задачах.
Постановка задачи
Задача автоматического анализа спутниковых и аэрофотоснимков характеризуется высокой сложностью вследствие значительных объёмов входных данных, вариативности условий съёмки – освещённости, атмосферных и сезонных факторов, а также необходимости выявления как пространственных изменений, так и отдельных объектов, представляющих практический интерес. В рамках данной работы рассматривается задача автоматического обнаружения изменений и классификации объектов по данным ДЗЗ. На вход подаются оптические спутниковые или аэрофотоснимки, представляющие одну и ту же область земной поверхности:
I e мНхИ/хС, где H – количество пикселей по вертикали;
W – количество пикселей по горизонтали;
C – количество спектральных каналов.
В зависимости от доступности входных данных и характера решаемой задачи программный комплекс функционирует в одном из двух режимов.
Режим 1. Обработка разновременных спутниковых изображений
Предназначен для выявления изменений, произошедших на контролируемой территории за определённый временной интервал. На вход подаётся пара изображений, полученных в различные моменты времени и соответствующих одной и той же области земной поверхности:
Itl,It2 G RHXWXC.
Для снижения вычислительной сложности и локализации потенциально значимых изменений на предварительном этапе используется анализ структурных признаков изображения. С этой целью для каждого снимка применяется алгоритм обнаружения границ Canny [3]:
Ek = FCanny (It; Tlow, Thigh), где FCanny – оператор выделения границ Canny;
I t – входное изображение для момента времени t ;
T low – нижний порог гистерезисной бинаризации;
T high – верхний порог гистерезисной бинаризации.
Программный комплекс автоматического обнаружения изменений на спутниковых и аэрофотоснимках с интеграцией данных в геоинформационной системе
Для обнаружения изменений производится сравнение полученных контурных изображений:
Δ E = | E 1 – E 2|.
На основе карты различий Δ E с применением морфологических операций формируется множество связных областей:
R = {Ri}Ni=1, каждая из которых соответствует потенциальной зоне изменений и рассматривается как область интереса для дальнейшего анализа.
На следующем этапе выполняется обнаружение и классификация объектов, расположенных в пределах выделенных областей. Для этого используется обученная нейросетевая модель YOLO:
Di = FNN (Ri; θ), где FNN – нейросетевая модель обнаружения и классификации объектов;
θ – параметры нейронной сети,определяемые в процессе обучения.
Результатом работы модели является набор детекций, позволяющий зафиксировать не только факт изменения, но и определить тип обнаруженного объекта, а также оценить достоверность результата:
Di = {(bj, cj, sj)Mj=i1, где Mi – количество объектов,обнаруженных в области Ri;
b j – параметры ограничивающей рамки j- го объекта, включающие координаты и размеры прямоугольника.
c j – класс j -го обнаруженного объекта;
s j [0, 1] – оценка достоверности обнаружения j-го объекта.
Режим 2. Обработка одиночного спутникового изображения
В условиях отсутствия разновременных данных или при решении задач оперативного мониторинга используется режим анализа одиночного изображения:
I e B^xv^xc.
В данном случае нейросетевая модель применяется непосредственно ко всему изображению, позволяя выполнить автоматическое обнаружение и классификацию объектов интереса без предварительного этапа локализации изменений:
D i = F NN ( I ; θ).
Формирование и интеграция геоинформационных данных
Результаты работы алгоритмов преобразуются в структурированные геоинформаци-онные объекты:
G = {(gi , Ai)}, где gi – пространственное положение объекта;
A i – набор атрибутов, содержащих информацию о классе, временной принадлежности и достоверности обнаружения.
Вестник Российского нового университета
Серия «Сложные системы: модели, анализ и управление». 2026. № 1
Такое представление обеспечивает интеграцию результатов обработки в ГИС и создаёт основу для их дальнейшего анализа, визуализации и использования в автоматизированных системах поддержки принятия решений. Для обеспечения хранения, структурирования и последующего доступа к результатам обработки в составе программного комплекса используется база данных, предназначенная для хранения пространственных и атрибутивных данных обнаруженных объектов, а также информации об изменениях, полученных при анализе разновременных спутниковых изображений и в процессе работы с гео-информационными слоями.
Методы исследования
При решении задачи автоматического обнаружения изменений и классификации объектов на спутниковых и аэрофотоснимках был выбран комбинированный подход, основанный на совместном использовании классических методов обработки изображений и алгоритмов глубокого обучения. Такой подход позволяет объединить преимущества аналитических методов локализации изменений и высокой распознавательной способности нейросетевых моделей. Анализ существующих решений в области обработки данных ДЗЗ показывает, что большинство методов обнаружения изменений можно условно разделить на две группы: классические методы, основанные на анализе яркостных и структурных характеристик изображений, и методы, использующие нейросетевые модели. Сравнительный анализ указанных подходов, выполненный авторами в работе [4], подтверждает наличие принципиальных различий по вычислительной эффективности, устойчивости к внешним факторам и возможности классификации объектов (см. Таблицу 1). Классические подходы, как правило, обладают высокой вычислительной эффективностью и интерпретируемостью, однако не обеспечивают классификацию объектов. В то же время нейросетевые методы позволяют выполнять детекцию и классификацию сложных объектов, но требуют значительных вычислительных ресурсов и чувствительны к фоновым изменениям сцены.
Таблица 1
Сравнение классических и нейросетевых методов обнаружения изменений
|
Критерии |
Классические методы |
Нейросетевые методы |
|
Используемые признаки |
Яркостные, градиентные, геометрические |
Обучаемые высокоуровневые признаки |
|
Вычислительная сложность |
Низкая/средняя |
Высокая, особенно на этапе обучения |
|
Требования к обучающим данным |
Не требуются |
Как правило, требуются размеченные выборки |
|
Интерпретируемость результатов |
Высокая |
Ограниченная |
|
Устойчивость к изменениям условий съёмки |
Низкая/средняя |
Высокая при наличии характерной обучающей выборки |
|
Возможность классификации объектов |
Ограниченная |
Присутствует |
|
Чувствительность к шуму и освещённости |
Высокая |
Ниже при корректном обучении |
|
Скорость обработки |
Высокая |
Ниже при CPU, высокая при GPU |
Источник: [4].
Программный комплекс автоматического обнаружения изменений на спутниковых и аэрофотоснимках с интеграцией данных в геоинформационной системе
При выборе методов исследования ключевым аспектом являлся способ локализации областей интереса, поскольку именно данный этап в наибольшей степени влияет на устойчивость алгоритма к фоновым изменениям сцены, вычислительную эффективность обработки и корректность последующей классификации объектов при анализе разновременных спутниковых изображений. В задачах автоматического анализа спутниковых и аэрофотоснимков в последние годы широкое распространение получили нейросетевые методы обнаружения объектов, включая архитектуры, в которых локализация областей интереса и классификация выполняются в рамках единой модели. К таким подходам относятся двухэтапные нейросетевые детекторы, основанные на формировании регионов интереса, а также современные архитектуры, использующие механизмы внимания для фокусировки анализа на информативных участках изображения.
Несмотря на высокую эффективность указанных методов в задачах обнаружения объектов на одиночных изображениях, их применение в задаче автоматического обнаружения изменений на разновременных спутниковых данных имеет ряд принципиальных ограничений. В большинстве нейросетевых архитектур области интереса формируются исходя из вероятности наличия объекта определённого класса, а не на основе анализа факта изменения сцены во времени. В результате нейросеть ориентирована на поиск объектов как таковых, но не на выявление структурных различий между изображениями, полученными в различные моменты времени.
В условиях анализа разновременных спутниковых изображений это приводит к ряду проблем:
-
1) нейросетевые методы чувствительны к фоновым изменениям сцены, вызванным вариациями освещённости, сезонными факторами, атмосферными условиями и изменениями текстуры поверхности;
-
2) для корректного обучения нейросетевой модели требуется наличие большого объема размеченных данных, отражающих все характерные типы изменений, что на практике затруднительно, особенно при решении задач военного и оперативного мониторинга;
-
3) нейросетевые модели, применяемые ко всему изображению, характеризуются высокой вычислительной нагрузкой при обработке данных высокого пространственного разрешения.
В рамках данной работы предложен иной подход к локализации областей интереса, основанный на аналитическом обнаружении изменений структуры сцены с использованием классических методов компьютерного зрения. Предварительный этап обработки направлен не на поиск объектов, а на выявление геометрических и структурных изменений между разновременными изображениями. Для этого используется контурный анализ и сравнение контурных представлений, позволяющие зафиксировать именно факт изменения конфигурации сцены независимо от семантической принадлежности объектов. Сформированные на данном этапе области интереса интерпретируются как зоны потенциальных изменений и используются в качестве входных данных для нейросетевого модуля обнаружения и классификации объектов.
Таким образом, нейросетевая модель применяется не для поиска изменений, а для их семантической интерпретации, то есть определения типа объекта, связанного с обнаруженным изменением, и оценки достоверности результата. Принципиальным отличием предложенного комбинированного подхода от нейросетевых методов локализации областей интереса является разбиение задачи анализа на два логически независимых этапа:
Вестник Российского нового университета
Серия «Сложные системы: модели, анализ и управление». 2026. № 1
аналитическое обнаружение изменений и нейросетевую классификацию объектов. Такое разделение позволяет повысить интерпретируемость результатов, снизить вычислительную нагрузку и обеспечить устойчивость алгоритма к неинформативным фоновым изменениям сцены. Кроме того, аналитическая локализация изменений не требует обучающих данных и сохраняет работоспособность при появлении новых или ранее не наблюдавшихся типов изменений. Следует отметить, что нейросетевые методы локализации областей интереса и предложенный в работе подход не являются конкурирующими, а ориентированы на решение различных классов задач. Нейросетевые архитектуры эффективны при обнаружении объектов на одиночных изображениях, тогда как предложенный комбинированный метод ориентирован на анализ временной динамики сцены и выявление изменений с последующей семантической интерпретацией результатов в составе геоинформа-ционной системы.
С учётом изложенного в данной работе в качестве метода предварительной локализации изменений выбран аналитический подход, ориентированный на выявление структурных различий сцены на разновременных изображениях. Для реализации данного этапа используется оператор обнаружения границ Canny, широко применяемый в задачах анализа контурных представлений изображений и обеспечивающий устойчивое выделение геометрических изменений объектов сцены. Его выбор обусловлен высокой устойчивостью к шумам, а также способностью выявлять геометрические изменения сцены, которые, как правило, соответствуют появлению, перемещению или разрушению объектов. Формально оператор Canny представляет собой последовательность пяти этапов [5]:
-
• размытие изображения – изображение сглаживается с помощью фильтра Гаусса, чтобы уменьшить влияние шума и мелких деталей, которые могут привести к ложным границам при вычислении производных;
-
• поиск градиента (оператор Собеля [6]) – вычисляются первые производные яркости по горизонтали и вертикали, что позволяет определить величину градиента и его направление – именно в этих местах наблюдаются резкие изменения интенсивности, соответствующие потенциальным границам;
-
• подавление немаксимумов – для каждого пикселя сохраняется значение градиента только в том случае, если оно является локальным максимумом вдоль направления градиента, что приводит к утончению границ до толщины в один пиксель;
-
• двойная пороговая фильтрация – пиксели, величина градиента которых превышает верхний порог, относятся к сильным границам, с меньшими значениями – отбрасываются, а промежуточные значения классифицируются как слабые и подлежат дополнительной проверке;
-
• трассировка по гистерезису – слабые границы сохраняются только в том случае, если они связаны с сильными, что позволяет удалить разрозненные шумовые контуры и оставить только непрерывные и значимые границы.
Для каждого изображения выделение границ описывается выражением
Ek = F Canny ( I t ; T low, T high).
Использование контурного представления позволяет минимизировать влияние неинформативных изменений фона, вызванных различиями в освещённости, атмосферных условиях или сезонными факторами, что особенно важно при анализе разновременных спутниковых снимков.
Программный комплекс автоматического обнаружения изменений на спутниковых и аэрофотоснимках с интеграцией данных в геоинформационной системе
Обнаружение изменений между разновременными изображениями осуществляется путём сравнения их контурных представлений. Карта изменений формируется как модуль разности бинарных изображений границ:
Δ E = | E t 1 – E t 2|.
Данный подход позволяет выявлять именно структурные изменения сцены, связанные с изменением конфигурации объектов, а не с вариациями яркости или текстуры. Для устранения шумов и объединения фрагментированных контуров к карте применяются морфологические операции, в результате чего формируется множество связных областей:
R = { R i } N i =1.
Каждая область R i интерпретируется как зона потенциального изменения и используется в дальнейшем в качестве области интереса. Такой способ локализации изменений позволяет существенно сократить объём данных, передаваемых на вход нейросетевого модуля, что повышает оперативность обработки и снижает вероятность ложных срабатываний, что особенно важно при анализе спутниковых данных в интересах военного мониторинга.
Для автоматического обнаружения и классификации объектов интереса используется нейросетевая модель обнаружения объектов, основанная на архитектуре семейства YOLO. Выбор данного класса моделей обусловлен их высокой скоростью работы и способностью выполнять одновременное обнаружение и классификацию нескольких объектов на изображении в рамках одного прямого прохода нейронной сети. В отличие от каскадных и двухэтапных архитектур, модели семейства YOLO обеспечивают обработку изображения в режиме, близком к реальному времени, что является критически важным при анализе спутниковых и аэрофотоснимков большого объёма [7]. Сравнительный анализ архитектур одноэтапных и двухэтапных нейросетевых моделей обнаружения объектов приведён в Таблице 2.
Таблица 2
Сравнение архитектур нейросетевых моделей обнаружения объектов
|
Критерий |
YOLO |
R-CNN, Faster R-CNN |
|
Тип архитектуры |
Одноэтапная |
Двухэтапная |
|
Скорость обработки |
Высокая, пригодна для обработки данных в режиме, близком к реальному времени |
Ниже, ориентирована преимущественно на локальный анализ |
|
Вычислительная нагрузка |
Умеренная, определяется выполнением одного нейросетевого прохода |
Высокая за счёт дополнительного этапа генерации и обработки регионов интереса |
|
Требования к вычислительным ресурсам |
Эффективна при ограниченных вычислительных ресурсах |
Требует большего объёма GPU-памяти и вычислительных ресурсов |
|
Пригодность для обработки больших объёмов данных |
Высокая, подходит для пакетной и потоковой обработки спутниковых изображений |
Ограниченная, эффективность снижается при увеличении объёма входных данных |
|
Использование в задачах реального времени |
Поддерживается, архитектура ориентирована на работу в реальном времени |
Ограничено, архитектура не предназначена для работы в реальном времени |
|
Точность локализации объектов |
Высокая, может снижаться при обнаружении мелких объектов без специализированной настройки |
Очень высокая, обеспечивается за счёт поэтапного уточнения координат объектов |
Источник: таблица составлена авторами.
Вестник Российского нового университета
Серия «Сложные системы: модели, анализ и управление». 2026. № 1
В режиме обработки разновременных изображений нейросетевая модель применяется только к областям Ri , что позволяет повысить эффективность анализа и снизить вероятность ложных срабатываний. В режиме обработки одиночного изображения модель применяется ко всему снимку, обеспечивая универсальность программного комплекса.
Научная новизна данной работы заключается в разработке и исследовании комбинированного метода автоматического анализа спутниковых изображений, основанного на последовательном использовании контурного анализа для локализации изменений и нейросетевого обнаружения для классификации объектов интереса с последующей интеграцией результатов в геоинформационную систему. Предложенный подход отличается от существующих решений тем, что обнаружение изменений и классификация объектов выполняются не изолированно, а в рамках единого программного комплекса с адаптивной логикой обработки, ориентированной на условия применения и состав входных данных.
Программная реализация
Программный комплекс реализован в виде настольного приложения и ориентирован на проектный режим работы. Реализация выполнена на языке программирования Python1, что обусловлено наличием развитой экосистемы библиотек для обработки изображений, нейросетевого анализа и работы с геопространственными данными. Пользовательский интерфейс приложения реализован в виде графического оконного интерфейса, обеспечивающего интерактивную работу с проектами, результатами обработки и картографическими слоями. Архитектура приложения построена по модульному принципу с разделением пользовательского интерфейса, вычислительных модулей и подсистемы хранения данных, что упрощает сопровождение и расширение функциональности.
Работа системы организована в рамках проекта, который объединяет исходные спутниковые изображения, результаты обработки, геоинформационные объекты и сведения о слоях отображения. В рамках проекта фиксируются как исходные данные, так и производные результаты анализа, включая параметры обработки и связи объектов со слоями отображения. При создании нового проекта формируется базовая структура данных, а при открытии существующего проекта выполняется загрузка сохранённых данных, что позволяет восстановить состояние рабочей сессии без повторного выполнения вычислительных процедур и анализа изображений.
В программном комплексе реализована поддержка нескольких режимов обработки входных данных. Выбор режима определяется характером решаемой задачи и не требует ручной настройки параметров вычислительного процесса. В составе вычислительного конвейера совместно используются методы классической обработки изображений, реализованные с применением библиотеки OpenCV [8], и нейросетевые методы обнаружения и классификации объектов на основе сверточной нейронной сети архитектуры YOLO. Совмещение указанных подходов позволяет ограничивать область применения нейросетевого анализа и снижать вычислительную нагрузку за счёт предварительной локализации изменений.
Результатом работы вычислительного контура является структурированный набор данных, включающий информацию об обнаруженных объектах и зафиксированных изменениях. Для каждого объекта формируются пространственные характеристики – координаты огра-
Программный комплекс автоматического обнаружения изменений на спутниковых и аэрофотоснимках с интеграцией данных в геоинформационной системе ничивающих прямоугольников или областей интереса, а также атрибутивные данные, включающие класс объекта и оценку достоверности обнаружения. Полученные результаты приводятся к унифицированному формату и используются для формирования геоинформацион-ных объектов, которые далее интегрируются в структуру проекта. Геоинформационные объекты формируются в виде пространственных сущностей, привязанных к системе координат исходных изображений и ассоциированных с соответствующими слоями проекта.
Визуализация результатов обработки осуществляется в виде набора слоёв, каждый из которых может содержать объекты определённого типа или результаты конкретного этапа анализа. Такой подход обеспечивает наглядное представление данных, возможность фильтрации результатов и их последующего редактирования в рамках геоинформацион-ной системы. Использование слоёв позволяет изолировать результаты различных этапов обработки и типов объектов, обеспечивая удобство анализа и интерпретации данных.
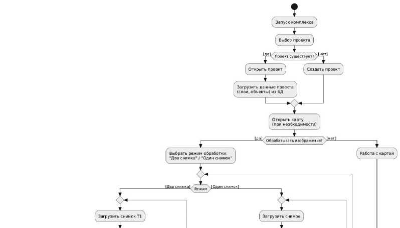
Для обеспечения хранения и управления данными используется реляционная база данных PostgreSQL2, предназначенная для сохранения информации о проектах, слоях и геоинформационных объектах. В базе данных хранятся как пространственные характеристики объектов, так и их атрибутивные параметры, что обеспечивает целостность данных и возможность повторного использования результатов обработки. После завершения работы пользователь может сохранить текущее состояние проекта, зафиксировав все изменения в базе данных и обеспечив хранение взаимосвязей между проектами, слоями и объектами. На Рисунке 1 представлена диаграмма прецедентов программного комплекса, отражающая основные сценарии взаимодействия пользователя с системой, а также поддерживаемые режимы обработки спутниковых изображений.
Рисунок 1. Диаграмма активности программного комплекса Источник: здесь и далее рисунки выполнены авторами
Вестник Российского нового университета
Серия «Сложные системы: модели, анализ и управление». 2026. № 1
I Выделение контуров
I ~
Добавление в выбранный слой
преобразование в екты
Детекция объектов YOLO по всему изображению
преобразование в геообъекты
| Выделение контуров
\ Морфологическая фильтраци
I
Добавление в выбранный слой
Добавление подписей и обозначений
I Удаление объектов I и подписей
Управление слоями: вкл/выкл, порядок,
в текущей сессии
Сохранить проект, слои и объекты в БД
Программный комплекс автоматического обнаружения изменений на спутниковых и аэрофотоснимках с интеграцией данных в геоинформационной системе
В целях демонстрации работоспособности и наглядной иллюстрации функционирования разработанного программного комплекса были проведены экспериментальные испытания в режиме анализа разновременных спутниковых изображений. В качестве входных данных использовалась пара изображений одной и той же территории, полученных в различные моменты времени.
На Рисунке 2 показаны исходные спутниковые изображения, соответствующие моментам времени t 1 и t 2. Несмотря на относительно упорядоченную структуру сцены, визуальный анализ исходных изображений не всегда позволяет однозначно зафиксировать произошедшие изменения, так как они могут носить локальный характер и затрагивать отдельные объекты инфраструктуры.
аб
Рисунок 2. Исходные спутниковые снимки на момент времени t 1 ( а ) и t 2 ( б )
Для предварительной локализации структурных изменений сцены к каждому изображению был применён алгоритм обнаружения границ Canny. Результаты контурного анализа представлены на Рисунке 3. Использование контурного представления позволяет выделить геометрические особенности объектов и снизить влияние неинформативных изменений яркости и текстуры.
аб
Рисунок 3. Контурные представления изображений – алгоритм Canny – на момент времени t 1 ( а ) и t 2 ( б )
Вестник Российского нового университета
Серия «Сложные системы: модели, анализ и управление». 2026. № 1
На следующем этапе выполнено сравнение контурных изображений, в результате чего была сформирована карта различий, представленная на Рисунке 4. Полученная карта отражает области, в которых зафиксированы структурные изменения между разновременными изображениями. Для устранения шумовых фрагментов и объединения разрозненных контуров к карте различий были применены морфологические операции.
Рисунок 4. Карта различий контурных изображений
В результате обработки была получена совокупность связных областей, интерпретируемых как потенциальные зоны изменений. Сформированные области интереса – ROI, представленные на Рисунке 5, соответствуют участкам сцены, в пределах которых зафиксированы структурные изменения между разновременными изображениями. Данные области используются в дальнейшем в качестве входных данных для нейросетевого модуля обнаружения и классификации объектов.
Рисунок 5. Сформированные области интереса – ROI
Программный комплекс автоматического обнаружения изменений на спутниковых и аэрофотоснимках с интеграцией данных в геоинформационной системе
На следующем этапе обработки к сформированным областям интереса применяется нейросетевая модель обнаружения объектов. Нейросетевой анализ выполняется не по всему изображению целиком, а только в пределах выделенных областей, что позволяет сократить объём обрабатываемых данных и повысить оперативность работы программного комплекса. Результат обнаружения и классификации объектов в пределах областей инте- реса представлен на Рисунке 6.
Рисунок 6. Результат работы комплекса
Таким образом, предварительная локализация изменений на основе контурного анализа обеспечивает формирование информативных областей интереса и создаёт условия для эффективного применения нейросетевых методов. Совмещение аналитических и нейросетевых этапов обработки позволяет реализовать адаптивный алгоритм анализа разновременных спутниковых изображений, ориентированный на практическое использование в составе геоинформационных систем.
Заключение
В настоящей статье рассмотрена и решена актуальная задача автоматического обнаружения изменений на спутниковых и аэрофотоснимках. В ходе исследования предложен комбинированный метод анализа спутниковых изображений, основанный на последовательном использовании классических методов компьютерного зрения и нейросетевых алгоритмов обнаружения объектов.
Для предварительной локализации изменений применяется контурный анализ с использованием оператора Canny и морфологических преобразований, что позволяет выделить потенциально значимые области и снизить влияние внешних факторов, связанных с вариациями освещённости, сезонными изменениями и атмосферными условиями. Последующее обнаружение и классификация объектов интереса выполняются с применением нейросетевой модели семейства YOLO, характеризующейся высокой скоростью обработки и возможностью одновременного определения пространственного положения и класса объектов.
Вестник Российского нового университета
Серия «Сложные системы: модели, анализ и управление». 2026. № 1
Разработанный программный комплекс поддерживает два режима функционирования: режим анализа разновременных изображений, ориентированный на выявление изменений во времени, и режим обработки одиночного снимка, предназначенный для решения задач оперативного мониторинга при отсутствии исторических данных. Такая организация обработки обеспечивает универсальность применения комплекса и его адаптацию к различным условиям использования данных ДЗЗ.
Результаты обработки формируются в виде структурированных геоинформационных объектов, снабжённых пространственными и атрибутивными характеристиками, и сохраняются в базе данных. Интеграция полученных данных в геоинформационную систему обеспечивает возможность их визуализации, анализа, ведения истории изменений и дальнейшего использования в составе автоматизированных систем мониторинга и поддержки принятия решений.
Научная новизна работы заключается в разработке и исследовании комбинированного метода автоматического анализа спутниковых изображений, в котором задачи обнаружения изменений и классификации объектов решаются в рамках единого программного комплекса с адаптивной логикой обработки данных. В отличие от существующих подходов, предложенное решение ориентировано на совместное использование аналитических и нейросетевых методов с последующей интеграцией результатов в ГИС, что повышает информативность и практическую ценность анализа данных ДЗЗ.
Практическая значимость полученных результатов определяется возможностью применения разработанного программного комплекса для задач мониторинга изменений инфраструктуры, анализа обстановки на контролируемых территориях и оценки динамики объектов. Модульная архитектура комплекса и используемые алгоритмические решения создают предпосылки для его дальнейшего развития, включая расширение перечня обнаруживаемых объектов, повышение точности анализа и адаптацию к данным, получаемым с различных типов средств ДЗЗ.