Программный расчет коэффициента скорости старения изоляции трансформаторного маслонаполненного оборудования в условиях Арктического региона

Автор: Синица М.К.

Журнал: Российская Арктика @russian-arctic

Статья в выпуске: 4 (31) т.7, 2025 года.

Бесплатный доступ

В условиях цифровизации энергетической отрасли особую актуальность приобретает задача повышения эффективности методов оценки остаточного ресурса силовых трансформаторов, поскольку старение их изоляции является ключевым фактором, ограничивающим срок службы оборудования. Целью работы является разработка и апробация программного решения, обеспечивающего расчет коэффициента скорости старения изоляции трансформаторного маслонаполненного оборудования на основе алгоритмического подхода, интегрирующего классические и уточненные методы моделирования теплового воздействия в условиях Арктического региона. В исследовании использованы традиционные зависимости Вант-Гоффа – Аррениуса и Монтсингера, а также предложены два уточняющих метода — модифицированный (с учетом экспоненциальной характеристики изменения в шестиградусных интервалах) и метод усредненных промежуточных (линейно-интерполированный). Эти методы были объединены в комплексный алгоритм, реализованный в виде программного комплекса, что позволило автоматизировать расчеты на основе телеметрических данных температуры наиболее нагретой точки обмотки. Практическая реализация расчета была выполнена на массиве данных, восстановленных из системы мониторинга трансформатора методом обработки графической информации с использованием нейронных сетей. Результаты показали воспроизводимость вычислений и подтверждение возможности применения разработанного комплекса в реальных условиях эксплуатации. Основные выводы заключаются в том, что разработанный алгоритм позволяет гибко учитывать температурные режимы, снижает трудозатраты на обработку диагностических данных и повышает обоснованность прогнозов остаточного ресурса. Это открывает перспективы его интеграции в системы мониторинга и технического обслуживания оборудования по состоянию.

Еще

Трансформатор, уравнение Монтсингера, уравнение Вант-Гоффа – Аррениуса, старение изоляции, программный комплекс

Короткий адрес: https://sciup.org/170211424

IDR: 170211424   |   УДК: 621.314   |   DOI: 10.24412/2658-4255-2025-4-72-81

Program for calculating the coefficient of aging rate of transformer oilfilled equipment insulation

In the context of the digitalization of the energy industry, the task of increasing the efficiency of methods for assessing the remaining life of power transformers is becoming particularly relevant, since the aging of their insulation is a key factor limiting the service life of equipment. The aim of the work is to develop and test a software solution that calculates the coefficient of the aging rate of transformer oil-filled equipment insulation based on an algorithmic approach that integrates both classical and refined methods of modeling thermal effects in the conditions of the Arctic region. The study uses the traditional Van 't Hoff-Arrhenius and Montsinger dependencies, and also suggests two clarifying methods, namely a modified one (considering the exponential characteristics of changes in six-degree intervals) and the method of averaged intermediate values (linearly interpolation). These methods were combined into a complex algorithm implemented as a software package, which made it possible to automate calculations based on telemetry data of temperature of the most heated point of winding. The practical implementation of the calculation was performed on an array of data recovered from the transformer monitoring system by processing graphical information using neural networks. The results showed reproducibility of calculations and confirmation of the possibility of using the developed complex in real-world operating conditions. The main conclusions indicate that the developed algorithm allows flexible consideration of temperature conditions, reduces labor costs for processing diagnostic data and increases the validity of forecasts of the remaining resource. This opens up prospects for its integration into systems for monitoring and condition-based maintenance of equipment.

Еще

Текст научной статьи Программный расчет коэффициента скорости старения изоляции трансформаторного маслонаполненного оборудования в условиях Арктического региона

Надежность и долговечность работы силовых трансформаторов во многом определяется состоянием их изоляционной системы. Старение изоляции, протекающее под воздействием термических, электрических и химических факторов, является одним из главных процессов, ограничивающих срок службы маслонаполненного оборудования [1-2]. При этом основным параметром, определяющим скорость деградации изоляционных материалов, выступает температура наиболее нагретой точки обмотки трансформатора. Рост температуры ускоряет процессы разложения целлюлозы и трансформаторного масла, что приводит к снижению электрической прочности и механической устойчивости изоляции. В условиях повышения нагрузок на электроэнергетическую инфраструктуру и перехода к цифровым системам управления возрастает потребность в создании инструментов, позволяющих не только фиксировать текущие параметры, но и рассчитывать показатели, непосредственно связанные с остаточным ресурсом оборудования.

В условиях Арктики к обыкновенному температурному эффекту добавляются дополнительные механизмы ускорения/торможения деградации изоляции: частые циклы «нагрев – охлаждение», повышенная влажность, замораживание, конденсация, возможные механические напряжения и т.д. Все эти условия изменяют накопительную скорость структурного разрушения изоляции оборудования. Эти механизмы возможно корректно учесть изменением температурных условий оборудования через «климатический» вклад, который целесообразно выделить в виде коэффициента.

Силовые маслонаполненные трансформаторы работают в условиях низких арктических температур, но с учётом особенностей свойств трансформаторного масла. Оптимальная рабочая температура масла для силовых трансформаторов обычно находится в диапазоне 130–150 °C, но для трансформаторов, работающих в арктических условиях, этот диапазон может быть значительно ниже — от 90 до 115 °C. Это связано с тем, что при низких температурах масла могут терять свои изоляционные свойства и вязкость.

К проблемам, которые возникают при работе оборудования в условиях низких температур, можно отнести:

  • 1.    снижение электрической прочности масла (при низких температурах масло становится более насыщенным влагой, что снижает его электрическую прочность);

  • 2.    увеличение вязкости масла (на холоде масло становится более вязким, что затрудняет его циркуляцию и охлаждение трансформатора);

  • 3.    замедление прогрева (масло вокруг сердечника нагревается быстрее, чем

М.К. СИНИЦА

ПРОГРАММНЫЙ РАСЧЕТ КОЭФФИЦИЕНТА СКОРОСТИ СТАРЕНИЯ ИЗОЛЯЦИИ ТРАНСФОРМАТОРНОГО

МАСЛОНАПОЛНЕННОГО ОБОРУДОВАНИЯ В УСЛОВИЯХ АРКТИЧЕСКОГО РЕГИОНА у стенок бака; полный прогрев масла может занять несколько часов или даже дней, в зависимости от размера трансформатора и объёма масла).

Для обеспечения надёжной работы трансформаторов в экстремальных условиях рекомендуется [3-4]:

  • 1.    использовать масло, адаптированное к низким температурам (специальные сорта масел сохраняют свои свойства даже при экстремально низких температурах);

  • 2.    проводить регулярное техническое обслуживание (проверять состояние масла, изоляции и других компонентов перед началом зимнего сезона);

  • 3.    утеплять трансформатор (установка дополнительной теплоизоляции может помочь поддерживать оптимальную температуру);

  • 4.    соблюдать специальные режимы эксплуатации (например, перед вводом трансформатора под полную нагрузку может потребоваться его предварительный прогрев на холостом ходу или под небольшой нагрузкой для снижения вязкости масла).

Исторически наибольшее распространение получили классические методы расчета скорости старения изоляции, к которым относятся уравнение Монтсингера, основанное на эмпирической зависимости между температурой и ускорением процессов деградации, а также уравнение Вант-Гоффа – Аррениуса, представляющее собой физико-химическое обоснование экспоненциального характера термического старения [5]. Эти подходы легли в основу международных и отечественных стандартов, регламентирующих оценку ресурса изоляции. Однако практическое применение классических уравнений связано с рядом ограничений, среди которых – необходимость усреднения параметров по достаточно крупным температурным интервалам и отсутствие учета динамики изменения теплового режима в реальном времени.

Современные условия эксплуатации трансформаторного оборудования, характеризующиеся изменчивыми нагрузками, частыми переходными процессами и необходимостью интеграции в цифровые системы мониторинга, требуют адаптации традиционных расчетных методик [6]. На этом фоне особую значимость приобретает разработка программных средств, которые способны автоматизировать расчет коэффициента скорости старения изоляции на основе потоков телеметрических данных. Подобные решения позволяют обеспечить непрерывность диагностики, минимизировать трудозатраты на обработку информации и формировать основу для перехода к обслуживанию по состоянию.

Целью настоящего исследования является создание и апробация программного решения, реализующего алгоритмический расчет коэффициента скорости старения изоляции трансформаторного маслонаполненного оборудования на основе температурных данных наиболее нагретой точки. Алгоритм базируется на классических моделях термического старения, что обеспечивает сопоставимость с традиционными методами диагностики, но при этом встроен в программную среду, ориентированную на автоматизированную обработку данных мониторинга.

В ходе работы был разработан программный комплекс, позволяющий рассчитывать коэффициент скорости старения изоляции с использованием информации, получаемой в режиме реального времени. Для демонстрации его применимости использовался массив данных, восстановленный из выгрузки системы мониторинга подстанций 500 кВ и 220 кВ операционных зон двух Региональных Диспетчерских Управлений (далее – РДУ). Такой подход позволил воспроизвести температурные зависимости и применить их для верификации программного расчета.

Представленная разработка ориентирована на практическое применение в энергокомпаниях и системах технического диагностирования. Ее внедрение открывает возможности для более обоснованного прогнозирования остаточного ресурса изоляции, повышения надежности эксплуатации трансформаторного оборудования и оптимизации затрат на ремонт и обслуживание.

Цели и задачи

Целью работы является апробация программного алгоритма расчета коэффициента скорости старения изоляции трансформаторного маслонаполненного оборудования на основе данных о температуре наиболее нагретой точки.

Теоретическая часть

Классическими методами расчета коэффициента скорости старения изоляции трансформаторного маслонаполненного оборудования являются: уравнение Вант-Гоффа – Аррениуса и уравнение Монтсингера [7].

Уравнение Вант-Гоффа – Аррениуса представляется в виде: k(T)=A-eb^, (1)

  • гд е A – предэкспоненциальный множитель, показывающий общее число столкновений молекул (не зависит от температуры);

  • T – температура, К;

Ea – (подбирается в зависимости от свойств конкретного материала и условий эксплуатации), Дж/моль;

R – универсальная газовая постоянная, Дж/моль·К.

Поскольку в работе речь идет о трансформаторном оборудовании, параметр Т в уравнении является температурой наиболее нагретой точки обмотки, определяемой в соответствии с [5]. Этот параметр является ключевым, поскольку от него зависит степень деградации изоляционных материалов в виду максимального воздействия на изоляцию трансформаторного оборудования. Температура наиболее нагретой точки может быть выражена как:

0HHT,t = 0OXL + vM,t + VHHT. M,t'/   (2)

где 9oxl – температура охлаждающей среды;

vM,t– превышение т е мпературы масла в верхних слоях над температурой охлаждающей среды;

VHHT. M,t'– превышение температуры наиболее нагретой точки обмотки над температурой масла в верхних слоях.

С практической точки зрения уравнение Вант-Гоффа – Аррениуса позволяет получить количественную оценку влияния температуры эксплуатации оборудования на скорость деградации изоляции, что позволяет производить профилактическую диагностику изоляции оборудования, предупреждая перегрев и преждевременный выход оборудования из строя.

Уравнение Монстингера является продолжением развития уравнения Вант-Гоффа – Аррениуса. Оно было получено эмпирически и описывает удвоение скорости химической реакции при увеличении температуры реакции на каждые 6°С, что в свою очередь обуславливает ускоренное старение и деградацию изоляционных материалов, в данном случае, трансформаторного масла.

Уравнение Монтсингера выводится из уравнения Вант-Гоффа – Аррениуса. Его наиболее применимый вид с точки зрения теории трансформаторного оборудования выражается как:

T-98

  • V(T) = 2—, (3)

где V(T) – относительная скорость старения при текущей температуре T;

98 – базовая температура, при которой скорость старения принимается равной 1 [6].

Выражение (3) представляет собой экспоненциальную функцию, которая аппроксимирует удвоение скорости старения на каждые 6°С. Данное выражение часто используется с практической точки зрения для оценки срока службы изоляционных материалов класса «А» в диапазоне температур от 80 до 140°С [5].

Для расчета коэффициента скорости старения изоляции трансформаторного маслонаполненного оборудования внутри шестиградусных интервалов в [6], [7] предлагаются метод усредненных промежуточных и модифицированный метод.

Метод усредненных промежуточных основан на расчете приращения коэффициента скорости старения изоляции на каждый 1°С. Величина определяется по формуле:

  • V = ^, (4)

  • где V2 и V1 – коэффициенты границ соседних шестиградусных интервалов;

  • T2 и T1 – температурные границы соседних шестиградусных интервалов.

Значение коэффициента скорости старения для температуры внутри шестиградусного интервала определяется по формуле:

  • V(T) = Vi + n • М/, (5)

где n – разница температур текущей и нижней границы шестиградусного интервала.

Данный метод отклоняется от экспоненциального характера зависимостей уравнений Вант-Гоффа – Аррениуса и Монсингера, однако с практической точки зрения метод усредненных промежуточных отражает более реальное поведение изоляционных материалов при повышении температуры внутри шестиградусных интервалов.

С точки зрения экспоненциального увеличения приращения ∆V внутри шестиградусных интервалов в [5] предлагается модифицированный метод.

Если представить уравнение Монтсингера в виде:

  • V = V 0 +V 0 , (6)

где V0 – коэффициент при температуре T;

  • V – коэффициент при температуре T+6;

то уравнение (6) представляется в виде:

V = V0+^, (7)

где n – целое число, принимающее значение от 0 до 5.

При n=0 коэффициент скорости деградации изоляции оборудования принимает значение V=V0+V0=2V0, что соответствует удвоению коэффициента скорости старения изоляции трансформаторов, предполагаемого в эмпирическом правиле Монтсингера.

В данном методе предполагается, что значение n стремится к нулю. Поэтому исчисление начинается от 5, и при каждом повышении температуры наиболее нагретой точки на 1°С коэффициент скорости старения изоляции плавно увеличивается. Таким образом на каждом шаге величиной в 1°С коэффициент V0 возрастает, пока не достигает величины V=2V0.

Модифицированный метод расчета коэффициента скорости старения изоляции трансформаторного маслонаполненного оборудования не только согласуется с эмпирическим подходом, основанном на уравнении Монтсингера, но и детализирует расчет внутри шестиградусного интервала.

С точки зрения применимости существующих и предлагаемых методов расчета коэффициента скорости старения изоляции трансформаторного маслонаполненного оборудования в условиях арктического климата, предлагается использование поправочного коэффициента C arctic , который вычисляется как:

C arctic =S T ·S clim ,   (8)

где S T – поправка, отражающая эффект корректировки наиболее нагретой точки обмотки из-за особенностей теплообмена в холодном окружении;

S clim – безразмерный климатический множитель, учитывающий ущерб от циклов работы оборудования, влаги и других специфических нагрузок.

Данный коэффициент обычно принимает значения больше единицы (C arctic >1), в виду наличия климатических стрессоров, увеличивающих скорость деградации. Однако, C arctic может принимать значения и меньше единицы, при условии эксплуатации оборудования в стабильно низкотемпературных режимах работы, без частых пусков, с контролируемым влагосодержанием [8], [9].

Тогда уравнения 1, 3, 5, 7 можно переписать с использованием «арктического» коэффициента. В таблице 1 приведены измененные варианты уравнений с учетом коэффициента C arctic .

Таблица 1

Методы расчета коэффициента скорости старения изоляции трансформаторного маслонаполненного оборудования

Классическое

С учетом арктического коэффициента

Уравнение Монтсингера

V(T) = 2^

V(T) = Carctic ■ 2^

Уравнение Вант-Гоффа -Аррениуса

k(T) = А-е(-^)

k(T) = Carctic • A ■ e( R t)

Метод усредненных промежуточных

V(T) = Vi + n ■ AV

V(T) = Carctic (Vi + n-AV)

Модифицированный метод

V = V0 + 5

v = Carctic-(Vo+$)

Несмотря на пониженную температуру окружающей среды, эксплуатация трансформаторного оборудования в арктических условиях сопровождается усиленным воздействием термоциклических нагрузок, колебаний вязкости масла и процессов конденсации влаги. Эти факторы повышают темп деградации изоляции по сравнению с классическими расчетными значениями, определяемыми только температурным фактором. Именно поэтому, уточняющий коэффициент Carctic необходим для повышения достоверности расчета скорости старения изоляции оборудования в виду необходимости учета повышенной или сниженной интенсивности старения изоляции в условиях арктического климата.

Практическая часть. Алгоритмизация и программный расчет.

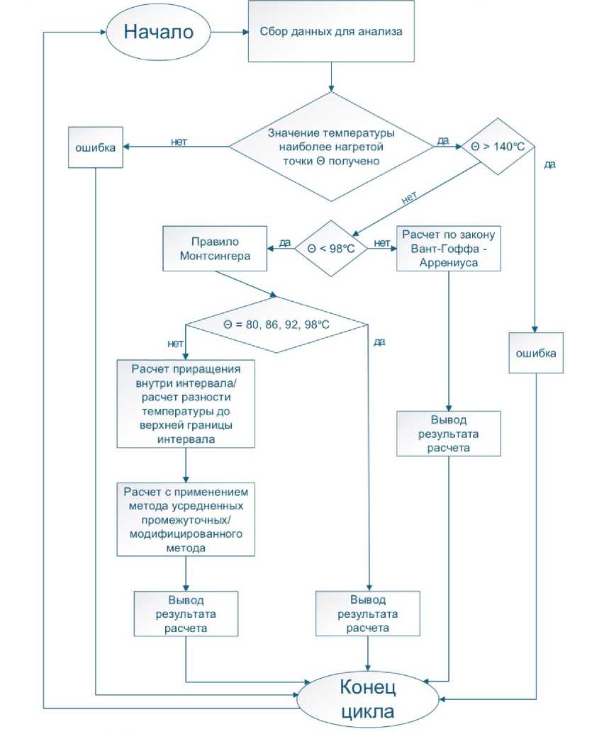
На основе существующих и предлагаемых в работах [6], [8] методах расчета коэффициента скорости старения изоляции трансформаторного маслонаполненного оборудования был разработан комплексный алгоритм расчета, позволяющий производить расчет по конкретному методу, исходя из значения температуры наиболее нагретой точки обмотки. Данный алгоритм построен по принципу «если (условие) – то (действие)» [10-12]. Исходя из проведенных исследований выявлены следующие зависимости:

  • 1.    если температура наиболее нагретой точки обмотки находится в интервале температур от 98 до 140°С, то расчет производится с помощью уравнения Вант-Гоффа – Аррениуса;

  • 2.    если температура наиболее нагретой точки обмотки равна граница шестиградусных температурных интервалов до 98°С (значений температур 80, 86, 92, 98°С), то расчет производится с применением уравнения Монтсингера;

  • 3.    если значение температуры наиболее нагретой точки обмотки находится внутри интервалов (80:86), (86:92), (92:98), то расчет производится с помощью метода усредненных промежуточных и модифицированного метода.

Эти зависимости легли в основу алгоритма, приведенного на рисунке 1. Также в алгоритме учтены возможные вероятности исхода, связанные с ошибками в получении значений температуры наиболее нагретой точки.

Рисунок 1. Алгоритм комплексного метода расчета скорости старения изоляции трансформаторного маслонаполненного оборудования

Разработанный алгоритм лежит в основе специализированного программного комплекса для расчета коэффициента скорости старения изоляции трансформаторного маслонаполненного оборудования [10]. Программный комплекс называется «AgingRate». На рисунке 2 приведен интерфейс программного комплекса.

Рисунок 2. Интерфейс ПК «AgingRate»

Помимо трех основных зависимостей, установленных для комплексного алгоритма, стоит добавить, что программное решение имеет еще три дополнительные зависимости, связанные с получаемыми входными данными. К ним относятся:

  • 1.    отсутствие входных данных (если значение температуры наиболее нагретой точки обмотки не установлено, то программный комплекс выдает ошибку);

  • 2.    если значение температуры наиболее нагретой точки обмотки выше 140°С, происходит сигнализация о необходимости проведения технического освидетельствования масляной изоляции оборудования;

  • 3.    если значение температуры наиболее нагретой точки обмотки ниже 80°С, то программный комплекс сигнализирует номинальный режим работы оборудования.

Программный комплекс имеет два режима работы.

Первый режим — ручной. Данный режим предполагает ручной ввод значения температуры наиболее нагретой точки обмотки в строку «(Өннт = …». Нажатие кнопки «Проверить» запускает процесс проверки введенного значения температуры относительно алгоритма, приведенного на рисунке 1.

Второй режим работы — автоматизированный. Этот режим работы предполагает расчет коэффициента скорости старения изоляции с помощью файла excel-формата, полученного выгрузкой данных системы мониторинга технического состояния оборудования.

Для проверки работоспособности программного комплекса использовалась выгрузка данных с системы мониторинга технического состояния «Safe-T» АТ-1 подстанции 220 кВ операционной зоны одного из РДУ. Такая выгрузка полностью соответствует необходимому формату, что позволяет использовать эти данные для автоматизированного расчета с помощью ПК «AgingRate». На рисунке 3 и 4 приведены результаты расчета в автоматизированном режиме для АТ-1 ПС 220 кВ операционной зоны одного из РДУ за целые операционные сутки 12.07.2023.

Рисунок 3. Результат расчета ПК «AgingRate» для выгрузки с системы непрерывного мониторинга Safe-T 12.07.2023 с начала суток до 11 часов 30 минут местного времени

3 Просмотр таблицы

Дата

2023-07-12 12:00:00.000

Уравнение Монтсингера

2023-07-12 12:30:00.000

Метод усредненных промежуточных / Модифицированный метод

2023-07-12 13:00:00.000

Метод усредненных промежуточных / Модифицированный метод

2023-07-12 13:30:00.000

Метод усредненных промежуточных / Модифицированный метод

2023-07-12 14:00:00.000

Метод усредненных промежуточных / Модифицированный метод

2023-07-12 14:30:00.000

Метод усредненных промежуточных / Модифицированный метод

31 2023-07-12 15:00:00.000

98 Уравнение Монтсингера

32 2023-07-12 15:30:00.000

99 Уравнение Вант-Гоффа--Аррениуса

33 2023-07-12 16:00:00.000

34 2023-07-12 16:30:00.000

35 2023-07-12 17:00:00.000

36 2023-07-12 17:30:00.000

37 2023-07-12 18:00:00.000

38 2023-07-12 18:30:00.000

39 2023-07-12 19:00:00.000

40 2023-07-12 19:30:00.000

41 2023-07-12 20:00:00.000

42 2023-07-12 20:30:00.000

43 2023-07-12 21:00:00.000

44 2023-07-12 21:30:00.000

45 2023-07-12 22:00:00.000

46 2023-07-12 22:30:00.000

47 2023-07-12 23:00:00.000

48 2023-07-12 23:30:00.000

100 Уравнение Вант-Гоффа — Аррениуса

101 Уравнение Вант-Гоффа — Аррениуса

102 Уравнение Вант-Гоффа--Аррениуса

103 Уравнение Вант-Гоффа — Аррениуса

104 Уравнение Вант-Гоффа — Аррениуса

105 Уравнение Вант-Гоффа--Аррениуса

106 Уравнение Вант-Гоффа — Аррениуса

107 Уравнение Вант-Гоффа — Аррениуса

106 Уравнение Вант-Гоффа — Аррениуса

105 Уравнение Вант-Гоффа — Аррениуса

104 Уравнение Вант-Гоффа--Аррениуса

103 Уравнение Вант-Гоффа — Аррениуса

102 Уравнение Вант-Гоффа— Аррениуса

101 Уравнение Вант-Гоффа — Аррениуса

100 Уравнение Вант-Гоффа — Аррениуса

99  Уравнение Вант-Гоффа— Аррениуса

1.19167

1.28244

1.37959

1.48352

1.59466

1.71348

1.84045

1.97608

1.84045

1.59466

1.37959

1.19167

1.10688

Рисунок 4. Результат расчета ПК «AgingRate» для выгрузки с системы непрерывного мониторинга Safe-T 12.07.2023 с 12 часов дня до 12 часов ночи местного времени

Проведенный расчет подтвердил работоспособность и корректность программного комплекса и заложенного в его логику алгоритма. Из рисунков 3 и 4 можно сделать вывод, что программный комплекс имеет хорошую чувствительность к изменениям температурного режима благодаря дискретности температурных изменений в 1°С. Результаты проведенного расчета показывают соответствие между зафиксированными системой мониторинга «Safe-T» температурными режимами и выходными данными расчетного модуля программного комплекса «AgingRate». Данный факт свидетельствует о практической применимости предлагаемого программного решения в условиях эксплуатации трансформаторного маслонаполненного оборудования.

Заключение

Предлагаемые комплексный алгоритм и программный комплекс «AgingRate» подтвердили свою работоспособность при тестировании на реальных эксплуатационных данных. Программа реализует комплексный алгоритмический подход на базе существующих методов расчета скорости старения изоляции трансформаторного маслонаполненного оборудования, а также предлагаемых в работах авторов. Модульная архитектура позволяет интегрировать внешние источники данных на базе систем мониторинга технического состояния трансформаторного оборудования (такие как, например, «Safe-T»), что позволяет гибко адаптироваться под всевозможные условия эксплуатации трансформаторного оборудования. Принцип работы базируется на непрерывной обработке температурной телеметрии, накоплении статистической информации, а также на расчете по модели ускоренного старения, что позволяет в реальном времени оценивать техническое состояние изоляции.

Дополнительные механизмы ускорения/торможения деградации изоляции в условиях Арктики изменяют накопительную скорость структурного разрушения изоляции оборудования. Эти механизмы учитываются через коэффициент скорости старения изоляции трансформаторного маслонаполненного оборудования в условиях арктического климата.