Создание базы данных результатов систематизации и ранжирования химических компонентов и экологических характеристик полимер-еорганических строительных композитов

Бесплатный доступ

Рассмотрены особенности создания базы данных результатов систематизации и ранжирования химических компонентов и экологических характеристик полимер-неорганических строительных композитов. Описаны структура предлагаемой базы данных, включающая шесть основных блоков, а также содержание блоков. Предложена основная платформа реализации базы данных. Использование предложенной базы данных позволяет определить возможности существующих и новых полимер-неорганических композитов с точки зрения экологической безопасности, разработать новые методы и технические решения по снижению негативного воздействия полимернеорганических композитов на человека и окружающую среду.

Еще

Полимер-неорганические композиты, база данных, химические компоненты, экологические характеристики, систематизация, ранжирование

Короткий адрес: https://sciup.org/148332420

IDR: 148332420   |   УДК: 504.06:614.895   |   DOI: 10.37313/1990-5378-2025-27-5-200-208

Development of Database of Results of Systematization and Ranging of Chemical Components and Ecological Characteristics of Polymer- Inorganic Construction Composites

In this paper peculiarities of development of database of results of systematization and ranging of chemical components and ecological characteristics of polymer-inorganic composite materials have been considered. The structure of suggested database including six main blocks and content of blocks has been described. Main platform of realization of database has been suggested. Application of suggested database will allow us to determine the possibilities of existing and new polymer-inorganic composites from the point of view of ecological safety, as well as to develop new methods and technical solutions of reduction of negative impact of polymer-inorganic composites to the humans and to environment.

Еще

Текст научной статьи Создание базы данных результатов систематизации и ранжирования химических компонентов и экологических характеристик полимер-еорганических строительных композитов

EDN: ZHCNPK

Исследование выполнено за счет гранта Российского научного фонда № 25-69-00012.

В связи с ростом применения полимерных композитных материалов возникает необходимость систематизации их физико-химических характеристик, в том числе экологических характеристик [1, 4, 12, 14, 15].

Встает актуальная задача систематизации и создания базы данных характеристик полимерных композитных материалов для проведения их физико-химической диагностики, а также с точки зрения их воздействия на человека и окружающую среду, с использованием которой необходимо создать новые высокоэффективные полимер-неорганические строительные композиты с улучшенными экологическими характеристиками.

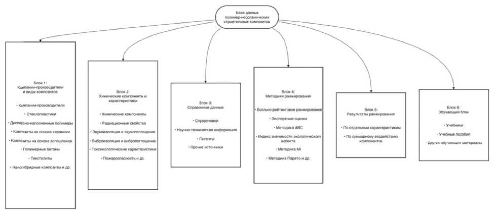
Структура предлагаемой базы данных включает несколько блоков (рис.1).

  • 1.    Блок видов полимер-неорганических строительных композитов.

  • 2.    Блок химических компонентов и экологических характеристик полимер-неорганических строительных композитов.

  • 3.    Блок справочных данных, включающий справочники, научно-техническую информацию, патенты по полимер-неорганическим строительным композитам.

  • 4.    Блок методик ранжирования химических компонентов и экологических характеристик поли-мер-неорганических строительных композитов с точки зрения их воздействия на человека и окружающую среду.

  • 5.    Блок результатов ранжирования химических компонентов и экологических характеристик полимер-неорганических строительных композитов с точки зрения их воздействия на человека и окружающую среду.

  • 6.    Обучающий блок.

Блок компаний-производителей и видов полимер-неорганических строительных композитов включает в себя соответствующую информацию о производителях композитов.

В том числе, среди российских компаний можно указать: ООО КОМПОЗИТ 21, ООО УРАЛАР-МОПРОМ, ООО ПРОМВОЛОКНО, ООО КНАУФ ИНСУЛЕЙШН, АО `ОС СТЕКЛОВОЛОКНО, ООО `НИ-КОГЛАСС`, АО `СТЕКЛОНИТ`, ООО П-Д ТАТНЕФТЬ - АЛАБУГА СТЕКЛОВОЛОКНО, ООО МТК-СЛ, ПАО `АСТРАХАНСКОЕ СТЕКЛОВОЛОКНО, ООО `ИННОВАЦИЯ`, ООО РОСТКАРПЛАСТИК, АО НЗСВ, ООО КАСПИЙСКИЙ ЗАВОД СТЕКЛОВОЛОКНА, ООО ИЗОЛТЕКС, ООО `ПОКРОВ`, ООО `ЧЗТИ`, ООО ТЕ- ХИНЖКОМ, АО `СТЕКЛОПЛАСТ`, ООО `СТЕКЛОИ ЗОЛИТ` и др.

Рисунок 1 – Общая схема базы данных результатов систематизации и ранжирования химических компонентов и экологических характеристик полимер-неорганических строительных композитов

Выделяются следующие основные виды полимер-неорганических строительных композитов:

  • -    Стеклопластики;

  • -    Дисперсно-наполненные полимеры;

  • -    Композиты на основе керамики;

  • -    Композиты на основе золошлаков;

  • -    Полимерные бетоны;

  • -    Текстолиты;

  • -    Наногибридные полимер-неорганические композиты и др.

Стеклопластики включают материалы, в которых используется полимерная основа, армированная стеклянными включениями. Их производят нагреванием неорганического стекла, формируя подходящие по размеру волокна. В качестве матрицы в основном используют эпоксидные смолы. Стеклопластик - недорогой материал, активно используемый в строительстве, изготовлении приборов и спортинвентаря. Он применяется во многих сферах из-за своих свойств - низкой теплопроводности, прочности.

Дисперсно-наполненные полимеры – для них н аполнителем служат порошки. Они добавляются для снижения стоимости или для придания материалу определенных свойств. Современный дешевый порошковый наполнитель - каолин. Готовый композит используется обычно для изготовления труб. В состав могут входить природные компоненты - песок, древесная мука, глина, тальк, мел. Для создания материала с нужными свойствами и показателями прочности используют порошки разной твердости.

Композиты на основе керамики – в их основании используются неорганические полимеры и керамические смеси. Они бывают природного происхождения и искусственно созданные. В матрицу добавляются высокопрочные наполнители — волокна, порошки, сетки.

Путем разного сочетания компонентов можно контролировать свойства готового материала и добиваться нужных характеристик в зависимости от планируемой сферы применения. Керамические композиты становятся частью деталей автомобилей, самолетов, космической техники. Они подходят для производства изделий, которые будут работать в агрессивных условиях — при больших нагрузках, на высоких скоростях и при воздействии экстремальных температур.

Полимерные бетоны – это бетоны с полимерным заполнителем. Они созданы с целью ликвидации или уменьшения недостатков цементного бетона. В них минеральное вяжущее (цемент, силикат) частично или полностью заменяется полимерами, как правило, это полиэфирные смолы, реже эпоксидные. Можно выделить следующие основные типы полимерных бетонов:

Полимербетоны – бетоны, где связующим является полиэфирная смола (без участия цемента и воды); бетоны на основе полимерных связующих (с присутствием цемента, но без участия воды).

Полимербетон на полиэфирной смоле состоит из мраморной крошки (на 85%), связующего - полиэфирной смолы (15%), модифицированных добавок и красящего пигмента. Цемента в данной рецептуре нет. Изделия из искусственного камня легкие, влагостойкие, (влагопоглощение составляет всего 0,2%, то есть практически отсутствует) устойчивые к колебанию температур (от -50 до +60 градусов С).

Полимерцементный бетон. В полимерцементных бетонах в бетонную или растворную смесь добавляют в небольших количествах (5…15 % от массы цемента) полимер, хорошо совместимый с цементным тестом. Этому соответствуют водорастворимые олигомеры, отверждающиеся в процессе твердения бетона (например, водорастворимые фенол-формальдегидные полимеры) или чаще водные дисперсии полимеров (поливинилацетата, синтетических каучуков, акриловых полимеров и др.). Полимерцементные растворы и бетоны отличаются высокой адгезией к большинству строительных материалов, низкой проницаемостью для жидкостей, очень высокой износостойкостью и ударной прочностью. Применяют полимерцементные материалы для покрытий полов промышленных зданий, взлетных полос аэродромов, наружной и внутренней отделки по бетонным и кирпичным поверхностям, в том числе для приклеивания керамических, стеклянных и каменных плиток, устройства резервуаров для воды и нефтепродуктов.

Пластобетон - разновидность бетона, в котором вместо минерального вяжущего использованы термореактивные полимеры (эпоксидные, полиэфирные, фенолформальдегидные и др.). Полимербетон получают смешиванием полимерного связующего и заполнителей. Связующее состоит из жидкого облигомера, отвердителя и тонкомолотого минерального наполнителя, необходимого для уменьшения расхода полимера и улучшения свойств полимербетона. Главное свойство пластобетона — высокая химическая стойкость в кислотных и щелочных средах. Пластобетоны обладают высокой прочностью (Ясж = 60… 100 МПа, ЯИзг~2О…4О МПа), плотностью, износостойкостью и отличной адгезией к.другим материалам. При этом пластобетоны характеризуются повышенной де-формативностью и невысокой термостойкостью. Их стоимость намного выше стоимости обычного бетона, но несмотря на это, полимербетоны эффективно используют для устройства защитных покрытий и изготовления конструкций, работающих в условиях химической агрессии (химические и пищевые предприятия), ремонта каменных и бетонных элементов (восстановление поверхности, заделка трещин и т. п.).

Бетонополимер - это бетон, пропитанный после затвердевания мономерами или жидкими олигомерами, которые после соответствующей обработки (например, нагревания) переходят в твердые полимеры, заполняющие поры и дефекты бетона. В результате этого резко повышаются прочность бетона, его морозостойкость и износостойкость.. Бетонополимер практически водонепроницаем. Для получения бетонополимера главным образом применяют стирол и метилметакрилат, полимеризующиеся в бетоне в полистирол и полиметилметакрилат.

Текстолиты - это полимерные композиты со слоистой структурой и тканевым наполнителем. Чаще всего из них делают кухонные поверхности — столешницы, декоративные панели. Производятся по технологии горячего прессования с предварительной пропиткой и сушкой. Слой полимерной матрицы армируется натуральным или синтетическим текстилем. Когда текстолиты только начали производить, они всегда имели форму пластины. Сейчас они доступны в разных формах. Из него производят амортизирующие и уплотнительные прокладки, подшипники.

Наногибридные полимер-неорганические композиты. Наряду с волокнистыми, среди полимерных композитов большое значение, особенно в последние годы, приобрели наногибридные полимер-неорганические композиты. В таких материалах расстояния между сетками и слоями, образованными полимерными и неорганическими компонентами, а чаще всего и размеры образующихся частиц, в том числе и металлсодержащих, имеют нанометровые размеры. Органическая фаза может захватывать металлочастицы внутрь своеобразной « ловушки» с оптимальными размерами полимерной или оксидной сетки, полимерного звена. В качестве неорганических составляющих используют оксиды кремния и алюминия, ванадия и молибдена, стекла, глины слоистые силикаты и цеолиты, фосфаты и халькогениды металлов, графит и др.

Блок химических компонентов и экологических характеристик полимер-неорганиче-ских строительных композитов включает в себя:

  • -    Химические компоненты;

  • -    Радиационные свойства;

  • -    Звукоизоляция и звукопоглощение;

  • -    Виброизоляция и вибропоглощение;

  • -    Токсикологические характеристики;

  • -    Пожароопасность;

  • -    Возможность утилизации композита и др.

Блок химических компонентов и экологических характеристик полимер-неорганиче-ских строительных композитов.

Химические компоненты могут включать диоксид серы, нитраты, фосфор общий и неорганический, сероводород и сульфиды, цианиды, барий, фосфаты, аммоний, нитриты, хром, формальдегид, фенолы, селен, азот общий и др.

Основную токсичную нагрузку в объеме композита несет полимерная матрица. Преимущественно применяются эпоксидные, эпоксифенольные и фенолформальдегидные смолы. По своей природе и химическому составу указанные смолы относят ко 2 классу опасности (высокоопасный) по степени воздействия на человека. Например, эпоксидные смолы содержат формальдегид, фенолы.

Следует отметить, что эксплуатация композитных материалов часто связна с достаточно высоким уровнем воздействия факторов окружающей среды, таких как солнечный свет и кислород воздуха, механические воздействия и взаимодействие с водой. При эксплуатации композитных материалов на основе эпоксидных смол возможна эмиссия (выделение) ряда загрязняющих веществ в воздух, особенно при неправильной обработке, повреждении материала или воздействии высоких температур. Основные источники и типы выделяемых веществ зависят от стадии жизненного цикла материала, но при эксплуатации (в отличие от производства или переработки) основными являются следующие:

Эпоксидные смолы могут содержать летучие органические соединения (ЛОС), включающие остаточные мономеры, пластификаторы, растворители или добавки, которые постепенно выделяются в воздух. Эмиссия ЛОС обычно снижается со временем после отверждения, но может возобновляться при нагреве, УФ-облучении или механическом повреждении.

Остаточный эпихлоргидрин (1-Хлор-2,3-эпоксипропан; 2-хлорпропилен оксид) - токсичное вещество 2 класса опасности, потенциально канцерогенное.

Бисфенол А (BPA) - вещество 3 класса опасности, может выделяться при старении или термическом воздействии.

Амины и имидазолы (в большинстве вещества 3 класса опасности) – это ускорители отверждения, они могут испаряться в виде паров (особенно при нагревеили термоокислительной деструкции при старении).

К ЛОС также относятся растворители (например, ксилол, толуол, ацетон), если они использовались при производстве или нанесении.

Перечень этих веществ должен быть внесён в списки контролируемых для работ по оценке воздействия эпоксидных композитных материалов на окружающую среду в воздухе и воде при контакте.

Если композит подвергается трению, шлифовке, ударным нагрузкам или разрушению, то образуются также микрочастицы наполнителей (стекловолокно, углеволокно, минеральные наполнители). В большинстве случаев это относительно химически инертные компоненты.

Фрагменты полимерной матрицы могут содержать неотвержденные остатки смолы.

Для полимерсодержащих строительных композитов существенное значение приобретает их соответствие требованиям по радиационным свойствам [5-8]. Для оценки радиационных свойств материалов, в том числе композитных материалов, широко используются методы оценки активности радионуклидов.

Например, в золошлаках и зольных отходах от сжигания угля, нефтепродуктов и отходов могут накапливаться следующие радионуклиды и элементы:

  • .    Урановые радионуклиды: U238, U234 - концентрируются в золошлаках примерно в 4-7 раз больше, чем в исходном угле.

  • .    Радий: Ra226 - также значительно обогащается в золошлаках и летучей золе.

  • .    Торий и дочерние продукты: Th232, Th228, Pb210, Po210 — концентрируются в золошлаках, причем наиболее летучие переносчики (Pb210, Po210) преимущественно в летучей золе.

  • .    Калий: в виде стабильного и радиоактивного изотопа K40 — также содержится в золошлаках и летучей золе, иногда в повышенных концентрациях.

  • .    Цезий (Cs137) - как искусственный радионуклид, может присутствовать в золошлаках при загрязнении вследствие техногенных аварий, хотя в природных золошлаках обычно не встречается.

  • .    Стронций (Sr90) - техногенный радионуклид, при обычном сжигании нехарактерен для золош-лаков, но может присутствовать при радиоактивном загрязнении.

Классы строительных материалов по содержанию радионуклидов и разрешенное применение:

  • .    Материалы I класса: удельная эффективная активность природных радионуклидов Аэфф до 370 Бк/кг — допускается применение во всех видах строительства, включая жилые и общественные здания;

  • .    Материалы II класса: Аэфф до 740 Бк/кг — разрешены для промышленного и дорожного строительства в населенных пунктах и зонах перспективной застройки;

  • .    Материалы III класса: Аэфф до 1500 Бк/кг — применяются в дорожном строительстве за пределами населенных пунктов;

  • .    Материалы IV класса: Аэфф выше 1500 Бк/кг — использование возможно только по специальному разрешению федеральных органов.

Использование сырья и материалов с эффективной удельной активностью природных радионуклидов выше 1500 Бк/кг в жилом, общественном и большинстве производственных строек запрещено.

Все строительные материалы должны иметь санитарно-гигиенические сертификаты с указанием удельной эффективной активности радионуклидов, а контроль за содержанием радионуклидов обязателен как при производстве, так и при применении строительных материалов.

Важной задачей является создание полимерных композитных материалов, имеющих высокую эффективность звуковиброизоляции и поглощения на широком диапазоне частот, а также имеющих соответствующие функциональные и эксплуатационные свойства [2,3, 10, 11]. Например, звукопоглощающие материалы в случае применения в помещении должны обладать набором функциональных и эксплуатационных свойств:

  • -    обладать коэффициентом формы, позволяющим создавать изогнутые (криволинейные) поверхности звукопоглощающей облицовки;

  • -    обеспечить выполнение противопожарных требований - быть негорючими и не способствовать распространению огня;

  • -    быть термо- и влагостойкими, сохранять свои звукопоглощающие свойства в течение всего периода эксплуатации;

  • -    допускать возможность очистки, в том числе и влажным способом;

  • -    не выделять в воздух помещения никаких химических веществ и не оказывать вредного воздействия, опасного для здоровья людей, в том числе и возможных осколков, волокон или «корольков»;

  • -    обеспечивать легкость монтажа и возможность, в случае необходимости, замены отдельных поврежденных элементов облицовки.

В настоящее время создан целый ряд технических решений звуковиброизолирующих и звукопоглощающих композитных материалов. Например, компания «Акустик групп» (Acoustic Group) занимается разработкой и производством звуко- и виброизоляционных материалов, бескаркасной изоляцией стен и полоточных перекрытий, изоляцией пола и др. Для бескаркасной отделки тонких стен и перегородок эффективна звукоизоляция Саундлайн-ПГП Супер. С учётом конструктивных особенностей пола, разработаны звукоизоляционные материалы Акуфлор, ЗИПС, Шуманет и Акуфлекс. В категорию отделочных материалов для стен и потолочных перекрытий входят модели Sonaspray и Soundboard. Компания «ТЕХНОНИКОЛЬ» занимается производством минераловатных плит с улучшенными звукоизолирующими характеристиками. Компания «МАКС-ФОРТЕ» производит звукоизолирующие и звукопоглощающие плиты, панели, рулоны и др.

При этом существующие решения имеют ряд недостатков, поэтому важной задачей является разработка звуковиброизолирующих и поглощающих полимерных композиционных материалов с повышенной эффективностью.

Токсикологические характеристики полимер-неорганических строительных композитов имеют важное значение при практическом использовании полимерсодержащих композитов. С точки зрения токсичности основным источником экологической опасности в жилых зданиях являются полимерные строительные композиты. Токсичность строительных материалов оценивают путем сравнения с ПДК выделяющихся токсичных веществ и элементов, называемых эмиссией. Первостепенное значение для такой оценки имеет класс опасности, состав вредных веществ и их количественное содержание. Повышенным токсическим воздействием обладают полимеры на основе карбамидных смол. выделяющие формальдегид в количестве, превышающем допустимый уровень. В свободном состоянии формальдегид представляет собой раздражающий газ, обладающий общей токсичностью. Он подавляет действие ряда жизненно важных ферментов в организме, приводит к заболеваниям дыхательной системы и центральной нервной системы. Полимеры на основе фенолформальдегидных смол выделяют в воздушную среду помещений фенол и формальдегид. Токсичность выделяющихся веществ во многом зависит от марки смолы. Эпоксидные смолы содержат летучие токсичные вещества: формальдегид, дибутилфтолат, эрихлоргидин (ЭХГ) и др. Например, полимербетон (ПБ) на основе эпоксидной смолы ЭД-6 с введением в его состав пластификатора МГФ-9 снижает выделение ЭХГ и может быть рекомендован только для промышленных и общественных зданий.

Пожароопасность полимер-неорганических строительных композитов может быть различна и определяется рядом характерных физико-химических параметров, исходя из свойств композитов. Методы оценки пожарной безопасности и пределов огнестойкости полимерных композитов определены в ГОСТ Р 56206-2014.

Возможность утилизации полимер-неорганических строительных композитов имеет важное значение с точки зрения обеспечения экологической безопасности. С ростом производства полимерных композиционных материалов проблема утилизации становится критической. Ежегодно образуются тысячи тонн композитных отходов. В настоящее время выделяют физические, химические и термические методы утилизации. Для каждого типа композитов целесообразно использовать свой метод утилизации. Например, для стеклопластиков это пиролиз и термокатализ. Золошлаковые отходы ТЭЦ используются в золоцементных композитах для дорожного строительства [13].

Блок справочных данных включает в себя:

  • -    Справочники;

  • -    Нормативные документы;

  • -    Научно-техническую информацию;

  • -    Патенты по полимер-неорганическим строительным композитам и др.

Например, нормативные ограничения на содержание радионуклидов в строительных материалах в России регулируются следующими основными документами:

  • -    СП 2.6.1.758-99 «Нормы радиационной безопасности (НРБ-99)»;

  • -    ГОСТ 30108-94 «Материалы и изделия строительные. Определение удельной эффективной активности естественных радионуклидов»;

  • -    СанПиН 2.6.1.2800-10 «Требования радиационной безопасности при облучении населения природными источниками ионизирующего излучения».

Основной контролируемый параметр - удельная эффективная активность природных радионуклидов (Аэфф), измеряемая в Беккерелях на килограмм (Бк/кг), включает суммарную активность радия-226, тория-232 и калия-40 с учетом их биологического воздействия.

Блок методик ранжирования химических компонентов и экологических характеристик полимер-неорганических строительных композитов с точки зрения их воздействия на человека и окружающую среду включает в себя:

  • -    Методику балльно-рейтингового ранжирования количественных характеристик;

  • -    Методику экспертных оценок;

  • -    Методику АВС;

  • -    Методику оценки по индексу значимости экологического аспекта;

  • -    Методику MI (material input);

  • -    Методику Парето и др.

Автором предложена методика балльно-рейтингового ранжирования экологических характеристик полимер-неорганических композитов, основанная на оценке степени потенциальной экологической опасности, воздействию на человека и др. Суммарный рейтинговый балл определяется суммированием составляющих балльной оценки. Его предлагается оценивать согласно следующей шкале: 12-15 баллов – максимально высокая экологическая опасность; 8-11 баллов – высокая экологическая опасность; 4-7 баллов – средняя экологическая опасность; 1-3 баллов – низкая экологическая опасность. Таким образом, суммарный рейтинговый балл имеет четыре градации, отражающие степень негативного экологического воздействия полимер-неорганических композитов на человека и окружающую среду.

Методика экспертных оценок значимости экологических аспектов воздействия полимер-неор-ганических композитов может применяться как самостоятельно, так и в виде дополнения к приведенным выше методикам. Для использования данного метода приказом руководства создается экспертная группа из числа наиболее компетентных специалистов в области охраны окружающей среды, а также специалистов из смежных областей деятельности. Экспертная оценка осуществляется, 4а правило, в три этапа. На первом этапе определяется компетентность самих экспертов.

На втором этапе каждый допущенный к оценке эксперт заполняет индивидуальную оценочную анкету, в которой присваивает каждому экологическому аспекту оценку по десятибалльной шкале. На третьем этапе работы оцененные экспертами показатели экологических аспектов воздействия полимер-неорганических композитов заносятся в таблицу ранжирования в порядке убывания значений от максимального значения к минимальному.

Методика АВС - это методика ранжирования экологических характеристик полимер-неорга-нических композитов в по приоритетности, который заключается в присвоении характеристике одного из трех буквенных обозначений - кодов приоритетности: А, В или С. Эти буквенные коды имеют следующие значения: А - характеристика является особо важной, оказывает значительное негативное воздействие на окружающую среду, имеет высокий уровень приоритетности, требует немедленного реагирования, проведения мероприятий; В - характеристика является важной, имеет средний уровень приоритетности, является опасной для здоровья человек аи окружающей среды, требует принятия мер в среднесрочной перспективе; С - характеристика не является экологически опасной и не требует проведения мероприятий.

Индекс значимости экологического аспекта - балльная оценка суммарного воздействия экологического аспекта на окружающую среду по количеству, масштабу, вероятности и продолжительности воздействия с учетом уровня контроля и управления аспектом.

MI-числа (material input) представляют собой общее количество природных ресурсов, затрачиваемых при производстве полимер-неорганических композитов.

Блок результатов ранжирования химических компонентов и экологических характеристик полимер-неорганических строительных композитов с точки зрения их воздействия на человека и окружающую среду включает в себя результаты ранжирования по различным отдельным характеристикам композитов, а также результаты ранжирования суммарного воздействия нескольких компонентов.

На следующих этапах исследования будут проведены экспериментальные исследования химических компонентов и экологических характеристик полимер-неорганических композитов, результаты которых позволят осуществлять их ранжирование, оценивать потенциальные компоненты полимер-неорганических композитов, оказывающие негативное воздействие на человека и загрязнение окружающей среды.

Обучающий блок включает учебники, учебные пособия и другие обучающие материалы, например, [1, 9].

В качестве основной платформы реализации предложенной базы данных целесообразно использовать реляционную СУБД PostgreSQL. PostgreSQL является свободно распространяемой крос-сплатформенной системой, обеспечивающей:

  • .    реализацию реляционной модели (таблицы, первичные и внешние ключи, ограничения целостности, триггеры, хранимые процедуры);

  • .    поддержку стандарта SQL для операций выборки, агрегирования, модификации и аналитической обработки данных;

  • .    транзакционную обработку с гарантией согласованности данных при последовательном пополнении базы и последующей корректировке записей;

  • .    функционирование как в режиме локального сервера, так и в режиме сетевого серверного решения.

Использование предложенной базы данных позволяет определить возможности существующих и новых полимер-неорганических композитов с точки зрения экологической безопасности, разработать новые методы и технические решения по снижению негативного воздействия полимер-не-органических композитов на человека и окружающую среду.