Физико-ферментная стратегия лечения хронического простатита, синдрома хронической тазовой боли
Автор: Епифанова М.В., Костин А.А., Славкина Е.В., Артеменко С.А., Епифанов А.А.
Журнал: Экспериментальная и клиническая урология @ecuro
Рубрика: Андрология
Статья в выпуске: 4 т.18, 2025 года.
Бесплатный доступ
Введение. Хронический простатит (ХП) и синдром хронической тазовой боли (СХТБ) – одни из наиболее распространенных урологических заболеваний, встречающихся у 14 % мужчин и существенно снижающих качество жизни. Ограниченная эффективность традиционных схем терапии повышает интерес к физиотерапевтическим методам, включая экстракорпоральную ударно-волновую терапию (ЭУВТ), и применению ферментных препаратов. Цель исследования. Оценить эффективность ЭУВТ, бовгиалуронидазы азоксимер (БА) в составе терапии у пациентов с ХП II и СХТБ IIIА–IIIВ. Материалы и методы. Проведено рандомизированное, открытое, плацебо-неконтролируемое исследование, в которое включено 116 пациентов в возрасте 20–65 лет (средний возраст 45,5±9,5 лет, длительность заболевания 20,8±7,7 мес.). Пациенты были разделены на 3 группы: 1-я группа (n = 37) получала ЭУВТ + «3-As»-терапия (антибиотик, НПВС, α-адреноблокатор); во 2-й (n = 38) проводилась монотерапия ЭУВТ; в 3-й (n = 41) – ЭУВТ + БА (3000 МЕ). Оценку эффективности проводили на 0, 7, 10, 18, 30, 54 неделях по шкалам NIH-CPSI – шкале симптомов хронического простатита и синдрома тазовых болей у мужчин, IPSS – международной шкале симптомов при заболеваниях предстательной железы, ВАШ – визуальной аналоговой шкале и урофлоуметрии, МИЭФ-5 – международный индекс эректильной функции 5, данным урофлоуметрии, ТРУЗИ с эластографией и допплерографией, лабораторных тестов. Результаты. Все пациенты завершили лечение без побочных эффектов. Улучшение на 7-й неделе отмечено в 1-й группе по NIH-CPSI, IPSS, ВАШ (p<0,05). К 10–54-й неделям положительная динамика наблюдалась во всех группах, наиболее стойкий эффект отмечен в 3-й группе, где зафиксировано снижение числа кальцинатов, размеров зон фиброза и увеличение областей нормальной эластичности, улучшению показателей кровотока. Межгрупповой анализ подтвердил преимущество 1-й и 3-й групп над 2-й, без значимых различий между 1-й и 3-й. У пациентов с невоспалительным вариантом ХП/СХТБ (IIIВ) дополнительно отмечено улучшение эректильной функции по МИЭФ-5. Выводы. ЭУВТ, особенно в сочетании с БА, обеспечивает значимое снижение симптомов ХП/СХТБ, улучшает уродинамику и ультразвуковые показатели предстательной железы, демонстрируя преимущество перед стандартной терапией.
Хронический простатит, экстракорпоральная ударно-волновая терапия, бовгиалуронидаза азоксимер, компрессионная эластография, допплерография
Короткий адрес: https://sciup.org/142246983
IDR: 142246983 | DOI: 10.29188/2222-8543-2025-18-4-113-121
Combined physical and enzymatic therapy for chronic prostatitis and chronic pelvic pain syndrome
Introduction. Chronic prostatitis (CP) and chronic pelvic pain syndrome (CPPS) are the most prevalent urological disorders, affecting up to 14% of men and significantly reducing quality of life. The limited effectiveness of conventional treatment regimens increases interest in physiotherapeutic approaches, including extracorporeal shock wave therapy (ESWT), and in the use of enzymatic preparations. Objective. To evaluate the efficacy of ESWT, bovhyaluronidase azoximer (BA) as part of a treatment regimen in patients with Category II CP and Categories IIIA–IIIB CPPS. Materials and Methods. The randomized, open-label, placebo-uncontrolled study included 116 men aged 20–65 years (mean 45,5±9,5; disease duration 20,8±7,7 months). There were 3 study groups. Group 1 (n = 37) received ESWT + «3-As» therapy (antibiotic, NSAID, α-blocker); Group 2 (n = 38): ESWT monotherapy; Group 3 (n = 41): ESWT + BA (3000 IU). Efficacy was assessed at baseline and at weeks 7, 10, 18, 30, and 54 using the NIH-CPSI, IPSS, IIEF-5, and VAS scores, uroflowmetry, transrectal ultrasound with elastography and Doppler, and laboratory tests. облаResults. All patients completed treatment without adverse effects. Improvement at week 7 was most pronounced in Group 1 according to NIH-CPSI, IPSS, VAS, and uroflowmetry (p < 0.05). By weeks 10–54, positive dynamics were observed in all groups, with the most stable and pronounced effect in Group 3, where ESWT combined with BA reduced the number and size of calcifications and fibrotic areas, increased normal elasticity regions, and improved prostatic blood flow. Intergroup analysis confirmed the superiority of Groups 1 and 3 over Group 2, with no significant differences between Groups 1 and 3. In patients with non-inflammatory CP/CPPS (IIIB), a significant improvement in erectile function (IIEF-5) was also recorded. Conclusions. ESWT, particularly when combined with BA, provides a significant reduction in CP/CPPS symptoms, improves uroflowmetry and ultrasound parameters of the prostate, and demonstrates superiority over standard therapy.
Текст научной статьи Физико-ферментная стратегия лечения хронического простатита, синдрома хронической тазовой боли
андрология экспериментальная и клиническая урология № 4 2025
В урологической практике хронический простатит (ХП) и синдром хронической тазовой боли (СХТБ) занимают одно из ведущих мест среди урологических заболеваний у мужчин. Заболевание диагностируется в различных возрастных группах и у представителей разных этнических популяций, однако наибольшая частота выявления приходится на возраст 36–65 лет. Высокая социальная значимость ХП/СХТБ обусловлена не только его распространенностью,достигающей по разным данным 10–14% среди мужской популяции, но и выраженным негативным влиянием на качество жизни, сопоставимым с таковым при сердечно-сосудистых заболеваниях и сахарном диабете [1–4]. Так, только в США ежегодно регистрируется более полумиллиона обращений по поводу ХП. Согласно результатам крупного международного исследования EpiLUTS, включавшего мужчин из США, Великобритании и Швеции, более 72% мужчин старше 40 лет отмечали эпизодические проявления симптомов нижних мочевых путей (СНМП), а почти половина опрошенных – их частое возникновение Симптомы, связанные с воспалительными изменениями предстательной железы (ПЖ), по данным отечественных и зарубежных авторов в разные периоды жизни выявляются у 35–50% мужчин [5].
В клинической практике принципиальное значение имеет проведение четкой дифференциальной диагностики ХП с другими причинами тазовой боли и нарушений мочеиспускания. Современный этап изучения проблемы характеризуется ростом числа пациентов с непрерывно-рецидивирующим течением ХП/СХТБ, что придает вопросам своевременной диагностики и выбора оптимальной тактики лечения еще большую актуальность [1, 6–9]. Этиологические механизмы формирования ХП/СХТБ до настоящего времени остаются предметом активных исследований.В связи с этим в клинической практике целесообразно использовать классификацию шкалы симптомов хронического простатита и синдрома тазовых болей у мужчин (NIH-CPSI) [10], а также фенотипическую систему классификации UPOINT [11].
При хроническом бактериальном простатите основным методом лечения остается антибактериальная терапия, назначаемая с учетом результатов антибиоти-кограммы [8]. В арсенале доказательных методов применяются нестероидные противовоспалительные препараты, α-адреноблокаторы, а также средства, воздействующие на нервную систему (антидепрессанты, нейролептики и др.). Дополнительно используются физиотерапевтические методики, акупунктура, экстракорпоральная ударно-волновая терапия (ЭУВТ), различные варианты фитотерапии [8, 12].
В последние годы в урологической практике также уделяется внимание применению ферментных препаратов при ХП. Основанием для такого подхода служит представление о том, что в патогенезе заболевания лежат процессы фиброза и перестройки цитоархитектоники ткани ПЖ, развивающиеся на фоне хронического иммунного воспаления [5, 7]. Особое значение имеют ферменты гиалуронидазного ряда, способные разрушать патологические соединительнотканные структуры, включая кислые мукополисахариды стромы. Однако применение препаратов данной группы показало ограниченную эффективность вследствие их быстрой инактивации в организме [13].
Цель работы – оценка эффективности, безопасности сочетанного применения ЭУВТ и ферментного препарата бовгиалуронидаза азоксимер (БА) у пациентов с ХП/СХТБ.
МАТЕРИАЛЫ И МЕТОДЫ
В настоящее рандомизированное, открытое, пла-цебо-неконтролируемое исследование было включено 116 пациентов с ХП, СХТБ. Их средний возраст составил 45,5±9,5 лет, средняя длительность заболевания – 20,8±7,7 месяцев. Исследование было одобрено локальным этическим комитетом Российского университета дружбы народов имени Патриса Лумумбы (протокол № 11 от 20.10.2022 г.).
Критерии включения: возраст от 20 до 65 лет; жалобы на тазовую боль более 3 месяцев (в области паха, промежности, в надлобковой, перианальной обла- стях); выявление по данным трансректального ультразвукового исследования (ТРУЗИ) зон фиброза и/или кальцинатов в ПЖ; у пациентов старше 50 лет уровень общего простатического специфического антигена (ПСА) крови менее 4 нг/мл.
Критерии исключения: участие в других клинических исследованиях; предшествующая терапия ХП в течении последних 3 месяцев; злокачественные процессы в органах малого таза; лучевая терапия на область малого таза и/или перенесенные ранее оперативные вмешательства на ПЖ;острая и хроническая почечная недостаточность; острые инфекции, кровотечения; повышенная чувствительность к препаратам на основе гиалуронидазы.
Обследование пациентов проводилось на 0, 7, 10, 18, 30 и 54-й неделях с использованием: NIH-CPSI; международной шкалы симптомов при заболеваниях предстательной железы (IPSS); Международного индекса эректильной функции-5 (МИЭФ-5); визуальной аналоговой шкалы боли (ВАШ); максимальной скорости мочеиспускания (Qmax) и средней скорости мочеиспускания (Qave) по данным урофлоуметрии (УФМ); измерения размеров кальцинатов (мм), зон фиброза (мм), объема ПЖ (см³), коэффициента деформации ПЖ (SR), максимальной систолической (Vmax) и минимальной диастолической скорости кровотока (Vmin) в артериях ПЖ (см/с) по данным ТРУЗИ с компрессионной эластографией (КЭ) и допплерографией (ДГ); микроскопии секрета ПЖ/спермограммы; а также посева спермы/секрета ПЖ на микрофлору с антибиотикограммой. Дополнительно у пациентов старше 50 лет на 0-й, 18-й и 54-й неделях определяли уровень общего ПСА крови.
После комплексного обследования в 37 случаях (32%) был диагностирован бактериальный ХП (II), в 39 (33,6%) – воспалительный ХП/СХТБ (IIIА), а у 40 (34,4%) пациентов – невоспалительный ХП/СХТБ (IIIВ). Соответственно, в 1-ю группу (n=37) включили пациентов с ХП II категории, получавших ЭУВТ и «3-As»-терапию (антибиотик, НПВС, α-адреноблокатор) Остальные участники были случайным образом распределены: во 2-ю группу (n=38), где применялась монотерапия ЭУВТ, и в 3-ю группу (n=41), где назначали ЭУВТ в комбинации с БА в дозе 3000 МЕ по следующей схеме: 1 суппозиторий через день №10, затем по 1 суппозиторию раз в 2 дня №10.
Сеансы ЭУВТ выполнялись на аппарате Dornier Aries (Dornier Medtech GmbH, Германия, ФСЗ 2011/09554) Пациенты всех групп получали воздействие на область промежности дважды в неделю курсом из 12 проце-дур.В зависимости от индивидуальной чувствительности подбирались параметры воздействия: максимальная плотность потока – 0,062–0,096 мДж/мм², частота импульсов – 5–6 Гц. В 1-й группе проводилось 2000 ударов (по 1000 на каждую долю ПЖ), во
2-й – 3000 ударов (по 1500 на каждую долю ПЖ), в 3-й – 4000 ударов (по 2000 на каждую долю ПЖ).
Статистическую обработку данных проводили с расчетом описательных параметров:возраст и средняя продолжительность заболевания рассчитаны как среднее ± ошибка средней (М ± m), остальные параметры с помощью медианы (Me), нижнего (Q1) и верхнего квартиля (Q3), а также уровня значимости p. Для меж- и внутригруппового анализа применяли дисперсионный анализ ANOVA; различия считали статистически значимыми при p <0,05. По результатам тестов Левена и Шапиро–Уилка совокупные дисперсии были признаны равными, размеры групп – сопоставимыми
РЕЗУЛЬТАТЫ
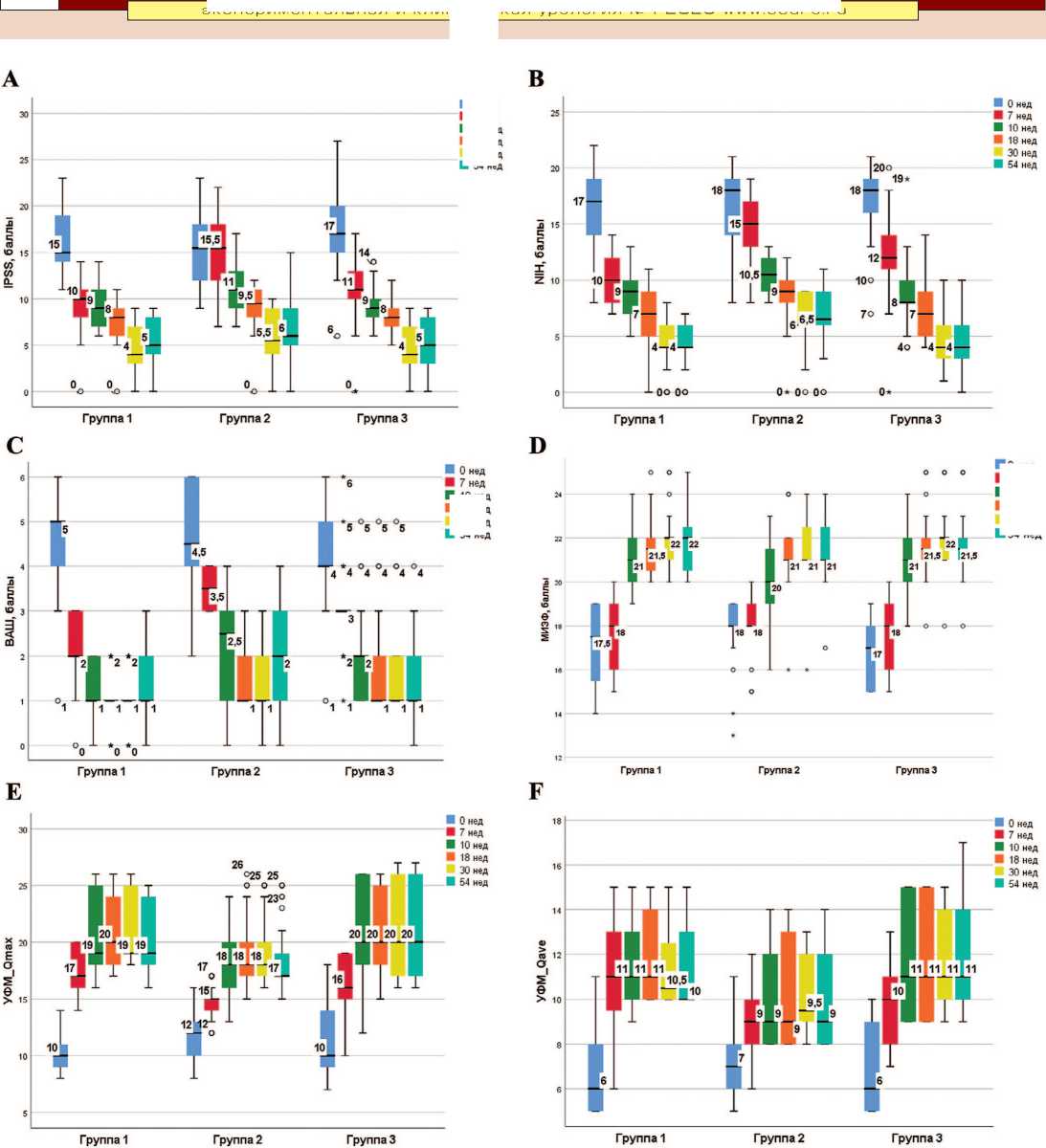
Все 116 участников успешно прошли полный курс лечения; побочных эффектов и выбывших пациентов не было. На 0-й, 18-й и 54-й неделях уровень общего ПСА составил менее 4 нг/мл у всех мужчин старше 50 лет. Титр бактерий в первой группе снизился до диагностически незначимого. Уровень лейкоцитов на 18-й неделе у пациентов всех групп был в пределах референсных значений, эффект сохранился к 54-й неделе наблюдения. Результаты клинических методов обследования представлены на рисунке 1 и в таблице 1.
По результатам дисперсионного анализа (ANOVA) наиболее выраженный терапевтический эффект на 7-й неделе наблюдения отмечен в первой группе: значимое улучшение зафиксировано по шкалам NIH-CPSI, IPSS, ВАШ и данным урофлоуметрии (Qmax, Qave) ( р <0,05). По шкале МИЭФ-5 достоверных изменений не наблюдалось ( р >0,05).
К 10-й, 18-й, 30-й и 54-й неделям терапии все исследуемые методы показали положительный эффект: улучшились показатели анкетирования, урофлоумет-рии и сексуальной функции ( р <0,05). Межгрупповой анализ подтвердил преимущество первой и третьей групп над второй,в то время как различий между первой и третьей группами по основным параметрам выявлено не было ( р >0,05).
На исходном этапе исследования (0-я неделя) у пациентов с бактериальным ХП и воспалительным ХП/СХТБ выявлялись признаки отека и эхоструктурной неоднородности ПЖ,формирующиеся за счет зон фиброза, кальцинатов и инфильтрации. У мужчин с невоспалительным ХП/СХТБ объем железы сохранялся в пределах нормы, при этом эхографическая картина носила мозаичный характер. Во всех случаях капсула была интактна, гипоэхогенные очаги, подозрительные на опухоль, отсутствовали.
По данным КЭ у пациентов с бактериальным и воспалительным ХП/СХТБ преобладали сочетания жестких участков и зон воспалительного отека (2-й эластотип
ВО нед В 7 нед В10 нед В18 нед 30 нед
В 54 нед
Рис. 1. Результаты исследуемых параметров
Fig. 1. Results of the parameters studied
И 0 нед
-
■ 7 нед
-
■ 10 нед
И 18 нед
30 нед
В 54 нед
■ 10 нед
-
■ 18 нед
30 нед
-
■ 54 нед
по G. Xu) [14], тогда как при невоспалительном варианте фиксировались преимущественно зоны стандартной эластичности (3-й эластотип). В режиме допплерографии (ДГ) характерным было снижение выраженности сосудистого рисунка и линейной скорости кровотока; при обострении отмечалось венозное полнокровие.
В динамике (18–54-я недели) во всех группах зафиксировано уменьшение числа кальцинатов и зон фиброза,рост областей нормальной эластичности и увеличение скоростных показателей артериального кровотока. Наиболее выраженные положительные изменения регистрировались в третьей группе (рис. 2).
Межгрупповой анализ показал преимущество группы 3 над первой и второй по большинству изучаемых параметров, особенно в отдаленные сроки наблюдения. Объем ПЖ достоверно уменьшался с 18-й недели; при этом статистически значимые различия между группами фиксировались преимущественно во второй группе, где положительная динамика была менее выраженной.
Таблица 1. Результаты ТРУЗИ ПЖ с компрессионной эластографией и допплерографией в виде Ме [Q1; Q3]
Table 1. The results of transrectal ultrasound of the prostate with compression elastography and Doppler ultrasonography in the form Ме [Q1; Q3]
|
Параметр Parameter |
Группа Group |
0 неделя 0 week |
7 неделя 7th week |
10 неделя 10th weeks |
18 неделя 18th week |
30 неделя 30th week |
54 неделя 54th week |
p |
|
Объем ПЖ, см3 Prostate volume, cс |
I |
25 [23-26] |
25 [23-26] |
25 [22-26] |
20 [18-22] |
21 [19-22] |
21 [19-22] |
р <0,001 р 0-7 =1,0, р 0-10 =1,0 р 0-18 , р 0-30 , р 0-54 <0,001 |
|
II |
24,5 [23-26] |
24,5 [24-26] |
24 [23-25] |
21 [20-22] |
21 [20-23] |
21 [20-23] |
р <0,001 р 0-7 =1,0, р 0-10 =1,0 р 0-18 , р 0-30 , р 0-54 <0,001 |
|
|
III |
25 [24-26] |
25 [24-26] |
25 [23-25] |
19 [18-23] |
20 [19-22] |
20 [19-23] |
р <0,001 р 0-7 =1,0, р 0-10 =1,0 р 0-18 , р 0-30 , р 0-54 <0,001 |
|
|
р =0,898 |
р =0,092 |
р =0,01 р 1-2 =0,039 р 2-3 =0,043 р 1-3 =1,0 |
р =0,172 |
р =0,208 |
||||
|
Максимальная скорость кровотока в артериях ПЖ, Vmax, см/с Maximum blood flow velocity in the prostate arteries, Vmax, сm/sес |
I |
6 [6-7] |
10 [9-12] |
10 [9-12] |
11 [10-12] |
10 [10-12] |
10 [8-11] |
р <0,001 р 0-7 =1,0, р 0-10 =1,0 р 0-18 , р 0-30 , р 0-54 <0,001 |
|
II |
6,5 [6-7] |
9 [8-10] |
9 [9-10] |
10 [9-10] |
9 [9-10] |
9 [8-10] |
р <0,001 р 0-7 =1,0, р 0-10 =1,0 р 0-18 , р 0-30 , р 0-54 <0,001 |
|
|
III |
7 [6-7] |
10 [9-14] |
11 [10-14] |
12 [10 -14] |
11 [10-13] |
11 [10-13] |
р <0,001, р 0-7 =1,0, р 0-10 =1,0 р 0-18 , р 0-30 , р 0-54 <0,001 |
|
|
р =0,01 р 1-2 =0,096 р 2-3 =0,011 р 1-3 =1,0 |
р =0,001 р 1-2 =0,001 р 2-3 =0,001 р 1-3 =1,0 |
р =0,001 р 1-2 =0,001 р 2-3 =0,001 р 1-3 =0,004 |
р =0,001 р 1-2 =0,005 р 2-3 =0,001 р 1-3 =0,015 |
р =0,001 р 1-2 =0,084 р 2-3 =0,001 р 1-3 =0,005 |
||||
|
Минимальная скорость кровотока в артериях ПЖ, Vmin, см/с Minimum blood flow velocity in the prostate arteries, Vmin, сm/sес |
I |
3,3 [3,2-3,5] |
5,3 [5,3-5,5] |
5,5 [5,3-5,6] |
5,4 [5,1-5,6] |
5,3 [5,1-5,3] |
5,0 [4,9-5,3] |
р <0,001 р 0-54 =0,008, р 0-7 , р 0-10 , р 0-18 , р 0-30 <0,001 |
|
II |
3,5 [3,4-3,6] |
3,9 [3,8-4,5] |
4,2 [4,1-4,5] |
4,2 [4,1-4,5] |
4,2 [4,1-4,5] |
4,3 [3,9-4,4] |
р <0,001 р 0-7 =1,0, р 0-10 , р 0-18 , р 0-30 , р 0-54 <0,001 |
|
|
III |
3,3 [3,2-3,5] |
5,4 [5,1-5,6] |
5,4 [5,1-5,8] |
5,6 [5,6-5,8] |
5,4 [5,3-5,7] |
5,4 [5,3-5,6] |
р <0,001, р 0-7 =0,001 р 0-10 , р 0-18 , р 0-30 , р 0-54 <0,001 |
|
|
р <0,001 р 1-2 <0,001 р 2-3 <0,001 р 1-3 =1,0 |
р <0,001 р 1-2 <0,001 р 2-3 <0,001 р 1-3 =1,0 |
р <0,001 р 1-2 <0,001 р 2-3 <0,001 р 1-3 =0,004 |
р <0,001 р 1-2 <0,001 р 2-3 <0,001 р 1-3 =0,004 |
р <0,001 р 1-2 <0,001 р 2-3 <0,001 р 1-3 =0,001 |
||||
|
Размер зоны фиброза, мм Size of fibrosis zone, mm |
I |
10 [8-11] |
8 [7-9] |
7 [6-8] |
5 [5-6] |
4 [4-6] |
4 [4-6] |
р <0,001, р 0-7 =0,481 р 0-10 , р 0-18 , р 0-30 , р 0-54 <0,001 |
|
II |
9 [8-10] |
8 [7-9] |
6 [5-7] |
5 [4-7] |
4,5 [4-6] |
5 [4-6] |
р <0,001, р 0-7 =0,86 р 0-10 , р 0-18 , р 0-30 , р 0-54 <0,001 |
|
|
III |
10 [7-11] |
7 [6-8] |
4 [3-5] |
4 [0-5] |
2 [0-5] |
2 [0-5] |
р <0,001, р 0-7 =0,32 р 0-10 , р 0-18 , р 0-30 , р 0-54 <0,001 |
|
|
р =0,008 р 1-2 =1,0 р 2-3 =0,044 р 1-3 =0,009 |
р =0,001 р 1-2 =1,0 р 2-3 =0,001 р 1-3 =0,001 |
р =0,002 р 1-2 =1,0 р 2-3 =0,001 р 1-3 =0,001 |
р =0,001 р 1-2 =1,0 р 2-3 =0,002 р 1-3 =0,001 |
р =0,001 р 1-2 =1,0 р 2-3 =0,001 р 1-3 =0,003 |
||||
|
Размер кальцинатов, мм The size of calcinates, mm |
I |
6 [4-7] |
5 [3-6] |
4 [2-5] |
3 [2-4] |
2 [2-3] |
3 [2-3] |
р <0,001, р 0-7 =0,273 р 0-10 , р 0-18 , р 0-30 , р 0-54 <0,001 |
|
II |
6 [4-7] |
5,5 [4-7] |
4,5 [4-6] |
3,5 [2-4] |
3 [2-4] |
3 [2-5] |
р <0,001, р 0-7 =0,989 р 0-10 , р 0-18 , р 0-30 , р 0-54 <0,001 |
|
|
III |
6 [4-7] |
5 [3-6] |
4 [2-5] |
2 [1-3] |
1 [1-3] |
1 [1-3] |
р <0,001, р 0-7 =0,271 р 0-10 , р 0-18 , р 0-30 , р 0-54 <0,001 |
|
|
р =0,206 |
р =0,001 р 1-2 =0,006 р 2-3 =0,003 р 1-3 =1,0 |
р =0,005 р 1-2 =1,0 р 2-3 =0,015 р 1-3 =0,018 |
р =0,001 р 1-2 =0,226 р 2-3 =0,001 р 1-3 =0,009 |
р =0,002 р 1-2 =0,872 р 2-3 =0,001 р 1-3 =0,04 |
В |
|||
|
Параметр Parameter |
0 неделя 0 week |
7 неделя 7th week |
10 неделя 10th weeks |
18 неделя 18th week |
30 неделя 30th week |
54 неделя 54th week |
p |
|
|
Коэффициент деформации Strain ratio (SR) |
I |
1,1 [1,1-1,7] |
1,0 [0,9-1,3] |
1,0 [0,9-1,3] |
0,9 [0,9-1,3] |
0,9 [0,9-1,3] |
1,0 [0,9-1,3] |
р <0,001, р 0-7 =0,07 р 0-10 , р 0-18 , р 0-30 , р 0-54 <0,001 |
|
II |
1,2 [0,9-1,8] |
1,1 [0,9-1,5] |
1,1 [0,9-1,4] |
0,9 [0,9-1,4] |
0,9 [0,9-1,4] |
0,9 [0,9-1,4] |
р <0,001, р 0-7 =0,08 р 0-10 , р 0-18 , р 0-30 , р 0-54 <0,001 |
|
|
III |
1,1 [0,9-1,9] |
0,9 [0,9-1,2] |
0,9 [0,9-1,1] |
0,3 [0,3-0,7] |
0,4 [0,3-0,4] |
0,3 [0,3-0,5] |
р <0,001, р 0-7 =0,06 р 0-10 , р 0-18 , р 0-30 , р 0-54 <0,001 |
|
|
р =0,032 р 1-2 =1,0 р 2-3 =0,117 р 1-3 =0,04 |
р =0,037 р 1-2 =1,0 р 2-3 =0,13 р 1-3 =0,02 |
р =0,001 р 1-2 =1,0 р 2-3 =0,001 р 1-3 =0,001 |
р =0,001 р 1-2 =1,0 р 2-3 =0,001 р 1-3 =0,001 |
р =0,001 р 1-2 =1,0 р 2-3 =0,001 р 1-3 =0,001 |
||||
Примечание. I – группа 1 (ЭУВТ и «3-As» терапия); II – группа 2 (ЭУВТ); III – группа 3 (ЭУВТ и бовгиалуронидаза азоксимер); NIH-CPSI – шкала симптомов хронического простатита и синдрома тазовых болей у мужчин; IPSS – международная шкала симптомов при заболеваниях предстательной железы; ВАШ – визуальная аналоговая шкала; МИЭФ-5 – международный индекс эректильной функции 5; * р <0,001 по сравнению с 0-й неделей
Note. I – Group 1 (ESWT and «3-As» therapy); II – Group 2 (ESWT); III – Group 3 (ESWT and bovgialuronidase azoximer); NIH-CPSI – National Institutes Health Chronic Prostatitis Symptom Index; IPSS – International Prostate Symptom Score; VAS – visual analog scale; IIEF-5 – The international index of erectile function 5; * р <0.001 compared to week 0
Рис. 2. Динамика картины соноэластографии предстательной железы в группе 3 до и после лечения: А – 0 неделя; В – 18 неделя; С – 30 неделя; D – 54 неделя
Fig. 2. Dynamics of the sonoelastography pictures of the рrostate in group 3 before and after treatment: A – 0 week; B – 18th week; C – 30th week; D – 54th week
ОБСУЖДЕНИЕ
ХП, СХТБ остается одной из наиболее значимых и одновременно сложных проблем современной урологической практики. Высокая распространенность заболевания, его влияние на качество жизни мужчин а также трудности, связанные с диагностикой и выбором оптимальной тактической терапии,обусловли-вают интерес исследователей к новым методам лечения. Несмотря на многолетние усилия, современные схемы терапии,включающие антибактериальные препараты, α-адреноблокаторы, противовоспалительные средства и психотропные препараты, в большинстве случаев направлены преимущественно на купирование симптомов, а не на устранение патогенетических механизмов болезни. Это объясняет ограниченную эффективность традиционных схем и высокий риск рецидивов [8, 9].
В нашем исследовании, включающем 116 пациентов с различными формами ХП, СХТБ, показано, что примененные методы лечения продемонстрировали выраженную клиническую эффективность. Уже к 7-й неделе наиболее выраженная положительная динамика была зафиксирована в первой группе: достоверное улучшение по шкалам NIH-CPSI, IPSS, ВАШ и данным урофлоуметрии (Qmax, Qave). К 10-й, 18-й, 30-й и 54-й неделям улучшения наблюдались во всех группах, причем наиболее стойкий и выраженный эффект зарегистрирован у пациентов третьей группы.Межгруп-повой анализ подтвердил преимущество первой и третьей групп над второй,при отсутствии достоверных различий между первой и третьей. В динамике выявлено снижение числа кальцинатов и зон фиброза рост участков нормальной эластичности и увеличение скоростных показателей кровотока в артериях простаты. Таким образом, наши результаты подтвер- ждают, что предложенные методы терапии оказывают многоуровневое воздействие: уменьшают выраженность клинической симптоматики, улучшают уроди-намические показатели и способствуют структурному ремоделированию ПЖ.
Полученные результаты согласуются и во многом превосходят данные ряда зарубежных исследований Так, в работе R.B. Alexander и соавт., где сравнивалась эффективность антибиотикотерапии и комбинации антибиотиков с α-блокаторами, снижение суммарного балла по NIH-CPSI через 6 недель составило в среднем 6,2±7,3 и 4,1 ± 6,1 пункта соответственно. В нашем исследовании снижение составило 11,27±8,3 9 пункта, что указывает на большую выраженность клинического эффекта комбинированного лечения.В домене «боль» NIH-CPSI снижение в исследовании R.B. Alexander и соавт. составило 1,8±3,7 и 3,0±4,6 пункта, тогда как у нас – 6,23±4,84. По качеству жизни (QoL) улучшение в исследовании R.B. Alexander и соавт. не превышало 2 балла, тогда как в нашем исследовании оно составило 3,03±2,59 балла. Таким образом, комплексное воздействие, примененное в нашей работе, оказывается более результативным, чем монотерапия антибиотиками или их комбинация с α-адре-ноблокаторами [15].
Результаты нашего исследования сопоставимы с данными K.S. Kim и соавт., где низкоинтенсивная мультифокальная ударно-волновая терапия у пациентов азиатской популяции приводила к снижению NIH-CPSI в среднем на 9,5 пункта. Однако в нашей работе снижение оказалось более значительным – 11,27 пункта. При этом в обоих исследованиях отмечалось улучшение в доменах боли и качества жизни при отсутствии значимых изменений в мочевом домене [16]
Согласно метаанализу, ЭУВТ приводит в среднем к снижению на 3,93 в домене боли NIH-CPSI, на 1,79 – в мочевом домене и на 1,71 – в QoL. В нашем исследовании соответствующие показатели составили 6,23, 2,00 и 3,03 , что существенно превосходит средние значения. Эти данные позволяют предполагать, что примененные в нашей работе методы обладают более выраженным терапевтическим потенциалом, чем традиционные устройства для ЭУВТ, использованные в ряде предыдущих исследований [17].
Как показали W.J.Bae и соавт., ЭУВТ способна регулировать воспалительную боль в экспериментальной модели ХП/СХТБ за счет подавления NLRP3-инфлам-масомы и нормализации сигнального пути TLR4– NFκB. В нашем исследовании объективные данные ТРУЗИ и эластографии (уменьшение зон воспалительного отека,нормализация структуры)косвенно подтверждают участие подобных механизмов [18].
Кроме того, мы отмечаем улучшение показателей эректильной функции (IIEF-5), что может быть связано с улучшением микроциркуляции в области ма- лого таза.Подобный эффект ранее описывался при ЭУВТ и рассматривался как дополнительное преимущество метода [19, 20]. В нашем исследовании особенно выраженное улучшение наблюдалось у пациентов с невоспалительным ХП/СХТБ (тип IIIВ), что согласуется с отсутствием активного воспалительного процесса и большей реализацией нейрососуди-стых механизмов.
Ключевым достоинством нашей работы является ее проспективный дизайн, большая выборка (116 пациентов), длительное наблюдение (54 недели), комплексная оценка (опросники, лабораторные тесты, визуализационные методы). В отличие от большинства международных исследований, ограниченных периодом наблюдения 12 неделями, мы смогли продемонстрировать стойкость эффекта в течение года.
Кроме того,наша работа сочетает клинические показатели с инструментальными данными (ТРУЗИ, эластография, допплерография), что позволяет говорить не только о субъективном улучшении,но и о структурных изменениях в ПЖ.Схожие изменения были получены ранее М.В. Епифановой и соавт. [1].
В метаанализе B. Liao и соавт., включавшем 12 рандомизированных контролируемых исследований, было показано, что увеличение количества ударных импульсов свыше 2000 ассоциируется с достоверным ростом клинической эффективности ЭУВТ (р<0,05) Можно предположить, что более выраженные положительные результаты в третьей группе, зафиксированные как по данным опросников, так и по результатам ТРУЗИ ПЖ, связаны с применением большего числа ударов при проведении ЭУВТ [21].
Ряд клинических исследований продемонстрировал, что использование БА у пациентов с ХП II категории и ХП/СХТБ III категории приводит к снижению выраженности клинических проявлений, коррекции лабораторных и уродинамических показателей, купированию воспалительных и фиброзных изменений ПЖ.В текущем исследовании применяемая тактика обеспечила сопоставимые результаты и позволила достичь выраженного клинического и морфологического улучшения [13, 22–25].
Ограничениями исследования являются отсутствие прямого сравнения с другими физиотерапевтическими методами, ограниченные возможности стратификации пациентов по подтипам IIIА и IIIВ и отсутствие молекулярных маркеров воспаления. Перспективными направлениями дальнейших исследований следует считать: включение в протокол биомаркеров воспаления и иммунного ответа (IL-1β, TNF-α, маркеры окислительного стресса); проведение многоцентровых исследований с большей выборкой и длительным периодом наблюдения;изучение различных комбинированных схем (физиотерапия + медикаментозная терапия).
ЗАКЛЮЧЕНИЕ
Наше исследование продемонстрировало, что примененные методы лечения ХП,СХТБ обеспечивают значимое улучшение клинической симптоматики функциональных и морфологических параметров ПЖ Полученные результаты превосходят эффективность традиционной медикаментозной терапии и сопоста- вимы либо превосходят данные крупнейших международных исследований ЭУВТ. Учитывая высокий профиль безопасности и хорошую переносимость, данный подход может быть рассмотрен в качестве перспективного направления терапии ХП, СХТБ, требующего дальнейшего изучения в многоцентровых клинических исследованиях.
НШЛТШ/1ШЕ1ШШ
А. Новые возможности применения гиалуронидазы при хроническом простатите Урология 2020;(3):56–62. [Kulchavenya E.V., Shevchenko S.Y., Cherednichenko A.G., Breusov A. A., Vinitsky A. A.New possibilities for the use of hyaluronidase in chronic prostatitis. Urologiyi = Urologiia 2020;(3):56–62. (In Russian) urology.2020.3.56-62].
Сведения об авторах:
Епифанова М.В. – д.м.н., профессор кафедры урологии и оперативной нефрологии с курсом онкоурологии Медицинского института РУДН; Москва, Россия;
РИНЦ Author ID 650295,
Костин А.А. – д.м.н., первый проректор – проректор по научной работе РУДН, про фессор, член–корр. РАН; Москва, Россия; РИНЦ Author ID 193454,
Cлавкина Е.В. – аспирант кафедры урологии и оперативной нефрологии с курсом онкоурологии Медицинского института РУДН; Москва, Россия;
РИНЦ Author ID 1314614;
Артеменко С.А. – аспирант кафедры урологии и оперативной нефрологии с курсом онкоурологии Медицинского института РУДН; Москва, Россия;
РИНЦ Author ID 998840,
Епифанов А.А. – ординатор кафедры челюстно-лицевой хирургии и хирургической стоматологии Медицинского института РУДН; Москва, Россия;
РИНЦ Author ID 1303160,
Вклад авторов:
Епифанова М.В. – консультирование пациентов, выполнение диагностических и лечебных процедур, сбор данных для анализа, анализ полученных данных, написание и редактирование текста статьи, 35%
Костин А.А. – научное редактирование текста статьи, научное консультирование, 10%
Славкина Е.В. – консультирование пациентов, выполнение диагностических и лечебных процедур, сбор данных для анализа, анализ полученных данных, написание текста стать, 35%
Артеменко С.А. – обзор публикаций по теме статьи, написание текста статьи, 10%
Епифанов А.А. – обзор публикаций по теме статьи, написание текста статьи, 10%
Конфликт интересов: Авторы заявляют об отсутствии конфликта интересов.
Финансирование: Статья подготовлена без финансовой поддержки.
Статья поступила: 23.10.25
Результаты рецензирования: 27.11.25
Исправления получены: 30.11.25
Information about authors:
Epifanova M.V. – Dr. Sci., professor of the department of urology and operative nephrology with a course in oncourology of the Medical institute of RUDN University; Moscow, Russia; RSCI Author ID 650295,
RSCI Author ID 193454,
Moscow, Russia; RSCI Author ID 1314614,
Moscow, Russia; RSCI Author ID 998840,