Фоторезистивный эффект в плёнках Pb1–xCdₓS, полученных осаждением в вакууме

Автор: Борис Григорьевич Полевой, Данил Ильич Ненарокомов, Дмитрий Евгеньевич Живулин, Дмитрий Анатольевич Жеребцов, Александр Геннадьевич Воронцов, Дмитрий Юльевич Годовский

Журнал: Вестник Южно-Уральского государственного университета. Серия: Математика. Механика. Физика @vestnik-susu-mmph

Рубрика: Физика

Статья в выпуске: 1 т.18, 2026 года.

Бесплатный доступ

Цель работы – получение тонких фоторезистивных плёнок сульфида свинца, допированного кадмием методами магнетронного распыления и электронно-лучевого испарения в вакууме. Описаны методики твердофазного синтеза твердых растворов сульфида свинца-кадмия требуемого состава и спекания керамической мишени для dc-магнетронного распыления. Состав полученных мишеней соответствует гомогенному твердому раствору на основе галенита. Осаждение пленок Pb0,96Cd0,04S осуществлялось распылением керамической мишени магнетронным dc –распылением на подложки ситалла и кремния. Фазовый состав осажденных пленок соответствует составу распыляемой мишени. Полученные пленки обладают фоторезистивным эффектом. Определены отношения темнового сопротивления к световому, постоянные времени полученных фоторезистивных пленок. Пленки Pb0,96Cd0,04S на подложках кремния обладают большей чувствительностью по сравнению с пленками, осажденными на ситалл. Осаждение Pb0,88Cd0,12S и CdS осуществлялось электронно-лучевым испарением из графитового тигля. Плёнки Pb0,88Cd0,12S, осаждённые электронно-лучевым методом, фоторезистивного эффекта не проявили. Наилучшее отношение темнового сопротивления к световому и постоянную времени 25 мкс показали пленки Pb0,96Cd0,04S на подложке кремния.

Еще

Тонкие плёнки, осаждение в вакууме, фоторезистивные материалы, сульфид кадмия, сульфид свинца

Короткий адрес: https://sciup.org/147253140

IDR: 147253140   |   УДК: 621.315.592.4, 621.383.2   |   DOI: 10.14529/mmph260109

Photoresistic Effect in Pb1–xCdₓS Films Produced by Vacuum Deposition

This paper aims to obtain thin photoresistive films of lead sulfide doped with cadmium using magnetron sputtering and electron beam evaporation in a vacuum. It describes the methods of solid-phase synthesis of lead-cadmium sulfide solid solutions of the required composition and sintering of a ceramic target for DC magnetron sputtering. The composition of the resulting targets corresponds to a homogeneous solid solution based on galena. Pb0,96Cd0,04S films were deposited by spluttering a ceramic target with magnetron DC spraying onto sitall and silicon substrates. The phase composition of the deposited films corresponds to that of the sputtered target and the resulting films exhibit a photoresistive effect. The authors determined the dark-light resistance ratio and time constants of the obtained photoresistive films. Pb0,96Cd0,04S films on silicon substrates exhibit higher sensitivity compared to those deposited on sitall. Pb0,88Cd0,12S and CDs were deposited by electron beam evaporation from a graphite crucible. Pb0,88Cd0,12S films deposited using the electron beam method showed no photoresistive effect. The best dark-light resistance ratio and a time constant of 25 microseconds were demonstrated by Pb0,96Cd0,04S films on a silicon substrate.

Еще

Текст научной статьи Фоторезистивный эффект в плёнках Pb1–xCdₓS, полученных осаждением в вакууме

Фоторезистивные материалы, чувствительные к видимому и инфракрасному излучению, находят широкое применение в сенсорах, фоторезисторах и фотодетекторах различного назначения. Особую роль в производстве фоторезистивных приборов играют полупроводники в виде тонких пленок сульфида кадмия (CdS) и сульфида свинца (PbS) [1, 2].

Сульфид свинца PbS относится к классу узкозонных полупроводников ( E g = 0,42 эВ), обладает наиболее высокой среди известных веществ светочувствительностью в видимом и инфракрасном диапазонах спектра. Тонкие пленки сульфида свинца широко используются в изготовлении сенсорных элементов, инфракрасных детекторов [3–5], газовых детекторов [6, 7], солнечных панелей [8, 9].

Сульфид кадмия (CdS) – полупроводник с шириной запрещённой зоны около 2,42 эВ. Благодаря такой широкой зоне CdS характеризуется высоким коэффициентом поглощения и высокой̆ фотопроводимостью в видимой области, особенно в пределах 400–600 нм, что делает его перспективным материалом для фотодетекторов и фоторезисторов.

Материалы типа Pb 1– Cd S представляют собой твёрдые растворы, в которых ионы Cd²⁺ частично замещают Pb²⁺ в кубической кристаллической решётке сульфида свинца типа NaCl [10, 11]. Такие материалы позволяют настраивать ширину запрещённой зоны путём изменения концентрации Cd (параметра x) [12]. Это делает их перспективными для создания широкополосных фотодетекторов и многоспектральных сенсоров [1, 11].

Тонкие пленки PbS, и Pb 1– Cd S обычно получают методами химического осаждения из растворов [1, 3,10–13].

Описаны примеры осаждения тонких плёнок получения PbS и Pb 1– Cd S термическим испарением в вакууме [1,2]. Полученные пленки не является фоторезистивными и требуют легирования кислородом посредством отжига в кислородсодержащей атмосфере при температуре 500– 600 °C или ионной имплантации с последующим отжигом [1, 14].

Отжиг пленок Pb 1– Cd S, полученных химическим осаждением, также приводит к значительному улучшению фоточувствительности [12].

Основными методами осаждения тонких функциональных слоев в производстве компонентов электронной техники являются магнетронное распыление и электронно-лучевое испарение. Применение указанных методов для осаждения фоторезистивных пеленок позволит интегрировать изготовление фотоэлектрических преобразователей в технологические процессы микроэлектроники.

Представляемая работа выполнялась в ЮУрГУ в сотрудничестве с компанией ООО «Полин разработки». В работе изучалась возможность нанесения фоторезистивных слоев Pb 1– Cd S и CdS dc-магнетронным распылением и электронно-лучевым испарением.

Известны работы по осаждению фоторезистивных пленок сульфида кадмия методами электронно-лучевого испарения [15], RF-магнетронного распыления [16–18] и изучению структурных и оптико-энергетических свойств полученных тонких пленок [15–18]. Однако нам неизвестны работы по получению фоторезистивных покрытий PbS, Pb 1– Cd S методами магнетронного распыления в вакууме, что, очевидно, связано с технической сложностью изготовления керамической распыляемой мишени и процесса напыления.

Цель работы – получение тонких фоторезистивных плёнок сульфида свинца, допированного кадмием методом магнетронного распыления, получение тонких фоторезистивных плёнок сильфида кадмия методом электронно-лучевого испарения.

В работе решались задачи:

  • 1.    Синтез твердых растворов Pb 1– Cd S требуемого состава и изготовление керамических распыляемых мишеней.

  • 2.    Осаждение пленок Pb 1– Cd S методом магнетронного распыления.

  • 3.    Осаждение пленок сульфида кадмия методом электронно-лучевого испарения порошка СdS в вакууме.

  • 4.    Определение влияния условий осаждения, последующего отжига и материала подложки на параметры фоторезистивного эффекта.

  • 5.    Изготовление керамических распыляемых мишеней.

В качестве исходных прекурсоров использовались порошки PbS и CdS. Фазовый состав исходных порошков определялся методом рентгенофазового анализа на порошковом дифрактометре Rigaku Ultima IV на излучении Cu-Kα в диапазоне углов 2 θ 5°–90° (рис. 1). Согласно дифрак-тограмме порошок PbS однофазный и имеет структуру галенита (тип NaCl). Порошок CdS состоит из смеси двух полиморфных форм: преимущественно хоулиита (тип сфалерита) и гринокита (тип вюрцита). Элементный состав порошков был определен с помощью рентгенофлуоресцентного энергодисперсионного спектрометра Oxford INCA X-max 80 и показал отсутствие примесей.

Три мишени для магнетронного распыления состава (PbS:CdS, ат. %): 94:6; 96:4; 90:10; были изготовлены по керамической технологии, включающей:

  • 1.    Взвешивание PbS и CdS.

  • 2.    Перетирание смеси исходных компонентов в агатовой ступе.

  • 3.    Прессование таблеток из приготовленной смеси при помощи лабораторного пресса.

  • 4.    Подготовка полученной «зеленой» заготовки к спеканию.

  • 5.    Спекание: изотермическая выдержка при температуре 750 °С в течение 3 часов с последующим нагревом до 820 °С в течение 2 часов.

  • 6.    Механическая обработка при помощи алмазного инструмента. Доведение толщины мишени до заданного значения 3,5–4 мм. После механической обработки мишень промывали в этиловом спирте и сушили в вакууме при комнатной температуре.

Диаметр пресс-формы 50 мм, давление прессования 75 МПа.

Спрессованная таблетка помешалась в тигель из Al 2 O 3 , на дне которого была сформирована «подушка» из механической смеси того же состава толщиной 2–3 мм. Затем таблетка засыпалась слоем механической смеси порошка того же состава. Сверху устанавливался пыж из каолиновой ваты, на который засыпалась графитовая крошка толщиной 10 мм. Поверх графитовой засыпки укладывался пыж из каолиновой ваты и производилась засыпка порошка Al 2 O 3 до края тигля. Сверху тигель накрывался крышкой из Al 2 O 3 .

Рентгенофазовый анализ полученных мишеней показал, что все они соответствуют гомогенному твердому раствору на основе галенита. Далее распылению подвергали только мишень состава Pb 0,96 Cd 0,04 S, как наиболее перспективного согласно литературным данным [12].

  • 20, град                                      20, град

Рис. 1. Дифрактограмма порошка CdS (а) и PbS (б)

  • 1.    Осаждение тонких плёнок Pb0,96Cd0,04S

  • 2.    Осаждение тонких плёнок Pb0,88Cd0,12S и CdS

  • 3.    Отжиг полученных плёнок

  • 4.    Нанесение металлических контактов

  • 5.    Результаты и обсуждение

Осаждение пленок Pb 0,96 Cd 0,04 S осуществлялось распылением керамической мишени магнетронным dc-распылением на подложки ситалла и окисленного кремния. Толщина слоя SiO 2 ~ 500 нм. Процесс проводился при давлении аргона в камере около 2,5 Па при температуре подложки 250 °C, с расстоянием между мишенью и подложкой ~7 см. В результате были получены плёнки толщиной от 50 до 500 нм.

Для сравнения результатов термического воздействия было проведено осаждение состава Pb 0,88 Cd 0,12 S, синтезированного в виде порошка химическим методом на кафедре физической химии УрГУ и CdS, заведомо изначально обладающих форторезистивными свойствами. Ввиду отсутствия распыляемой мишени осаждение проводилось электронно-лучевым испарением порошка из графитового тигля. Процесс осаждения проходил при давлении в камере 8,0∙10 –3 Па и температуре подложки 250 °C. Расстояние между тиглем и подложкой ~25 см. Скорость осаждения составила ~5 Å/с. Конечная толщина плёнки ~200 нм.

Pb 0,88 Cd 0,12 S осаждался на подложки из ситалла и кремния, CdS на подложки из керамики, поликора, ситалла и кремния в один цикл напыления.

После осаждения часть образцов дополнительно подвергалась отжигу в муфельной печи при температуре 250 °C в течении одного часа.

Для измерения темнового и светового сопротивлений и постоянной времени фоторезистив-ного эффекта на поверхность пленок были нанесены никелевые контакты. Нанесение контактов проводилось через маску электронно-лучевым распылением никеля из графитового тигля. Процесс проводился при давлении в камере 5,0∙10 –3 Па при температуре подложки 250 °C, с расстоянием между мишенью и подложкой ~25 см. Толщина контактов составила ~ 200 нм.

Полученные образцы, до и после отжига, были изучены методами рентгенофазового анализа (рис. 2, табл. 1) и растровой электронной микроскопии (рис. 3).

(a)

s s

x

S

| Дс отжига

* - PDF20C-07S-1O54 PbS + FDF2 00 065 2865 Ni

  • #- ГОГ2 0С-085-0607 Ni4Pb.S,


    10 20 30 40 50 60 70 80 90


26, град                                      26, град

Рис. 2. Результаты фазового анализа образцов Pb 0,96 Cd 0,04 S на подложке из кремния до отжига (а) и после отжига (б)

Положение рефлексов дифрактограмм полученных от пленки (см. рис. 2) совпадает с таковыми для мишени. Однако ширина рефлексов от плёнки значительно больше, что свидетельствует о меньших размерах областей когерентного рассеяния. После отжига фазовый состав пленки и размер областей когерентного рассеяния практически не изменились в пределах погрешности. (табл. 1).

Таблица 1

Фазовый состав пленок Pb 0,96 Cd 0,04 S на подложке кремния, масс. %

до отжига

после отжига

Галенит

(Pb,Cd)S

31(2)

35(2)

Никель

Ni

52(3)

47(3)

Шандит

Ni 3 Pb 2 S 2

16(2)

18(2)

Изображения образцов пленок во вторичных электронах (см. рис. 3, 4) показали, что морфология поверхности в результате отжига не изменилась. Различия морфологии поверхности между пленками на кремнии и на ситалле вызваны различиями морфологии поверхности подложек.

a)

б)

Рис. 3 - Поверхность плёнки Pb 0,96 Cd 0,04 S на подложке из кремния до (а) и после отжига (б)

a)

б)

Рис. 4. Поверхность плёнки Pb 0,96 Cd 0,04 S на подложке из ситалла до (а) и после отжига (б)

Для полученных плёнок были проведены измерения темнового и светового сопротивлений до и после отжига. Сопротивление между напыленными контактами измерялось мультиметром «APPA-105N» 0-40 МОм, образец освещался белым светодиодом со световым потоком в 400 люмен.

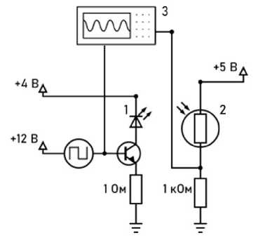
Для измерения постоянной времени фоторезистивного эффекта была собрана установка (см. рис. 5), состоящая из:

  • •    светодиода, для которого задаётся частота включения (1);

  • •    измерительной ячейки с контактами для подключения образца (2);

  • •    осциллографа «LeCroy (WA112)» (3).

    Рис. 5. Схема измерительной установки


    Рис. 6. Осциллограмма определения постоянной времени


В процессе проведения измерений полученные образцы прижимались к контактной площадке и освещались светодиодами белого, синего и красного цвета. Для каждого образца проводилось несколько циклов измерения постоянной времени (рис. 6) под каждый цвет светодиода.

Результаты измерений объединены в табл. 2.

Таблица 2

Результаты измерений сопротивлений и постоянной времени полученных плёнок

Метод

Распыляемый материал

Толщина, нм

Подложка

R тем , кОм

R тем /R св , %

После отжига 250 °C, 60 мин.

Постоянная времени от спектра излучения, мкс

R тем , кОм

R тем /R св , %

Белый

Синий

Красный

Э-Л

CdS

200

Керамика

3,9

10,3

72

30,6

500

250

500

Поликор

9,0

16,7

216

31,9

500

250

500

Ситалл

2,7

7,4

32

28,1

500

250

500

Кремний

43

16,3

125

125

125

Э-Л

Pb 0,88 Cd 0,12 S

200

Ситалл

106

0,0

106

0,0

Кремний

96

0,0

96

0,0

dc-м

Pb 0,96 Cd 0,04 S

50

Ситалл

3000

10,0

*

*

*

dc-м

Pb 0,96 Cd 0,04 S

75

Ситалл

505

8,1

1334

10

*

*

75

Кремний

141

12,1

1000

65

250

50

150

dc-м

Pb 0,96 Cd 0,04 S

100

Ситалл

2080

6,7

11300

25,0

*

*

500

Кремний

153

17,6

20000

75,0

50

25

50

dc-м

Pb 0,96 Cd 0,04 S

400

Ситалл

12800

10,9

*

*

*

Кремний

2600

80,0

250

25

125

dc-м

Pb 0,96 Cd 0,04 S

500

Кремний

1500

73,3

150

25

125

* – более 1000 мкс;

— – нет данных. Измеряемое сопротивление превышает предел измерений мультиметра.

Осажденные пленки CdS – показали фоторезистивный эффект. Наибольшее отношение темнобрового сопротивление к световому наблюдается у пленок, на поликоре и кремнии. Отжиг приводит к увеличению темнового сопротивления и отношения темнового сопротивления к световому.

Плёнки Pb 0,88 Cd 0,12 S, фоторезистивного эффекта не проявили. Термообработка этих образцов также не дала результатов. Видимо, фоторезистивные свойства были утрачены под влиянием высоких температур, создаваемых электронным лучом. Можно отметить, что сопротивление этих образцов значительно меньше чем образцов, обладающих фоторезистивным эффектом.

Плёнки Pb 0,96 Cd 0,04 S, нанесённые dc-магнетронным распылением, при котором тепловая нагрузка на распыляемое вещество значительно ниже, чем при электронно-лучевом испарении, проявили фоторезистивные свойства. Для измеренных образцов наблюдается тенденция к увеличению темнового сопротивления и отношения темнового сопротивления к световому при увеличении толщины пленки.

Отжиг Pb 0,96 Cd 0,04 S, также, как и CdS, приводит к кратному увеличению темнового сопротивления и отношения темнового сопротивления к световому.

Наибольшее отношение темнового сопротивления к световому для всех значений толщины наблюдается у пленок, осажденных на кремниевую подложку, Наилучшее отношение показали пленки Pb 0,96 Cd 0,04 S толщиной 400 и 500 нм на подложке кремния, 80 % и 73 % соответственно.

Образцы пленок CdS показали постоянную времени в интервале 500–125 мкс (на ситалле). Постоянная времени для пленок Pb 0,96 Cd 0,04 S толщиной 50, 75 и 100 нм, осаждённых на ситалл, была измерена только в красном свете ввиду медленной реакции на «синий» и «белый» свет. Наименьшее значение постоянной времени в 25 мкс наблюдалось у образцов пленок Pb 0,96 Cd 0,04 S толщиной 100, 400 и 500 нм, на подложках кремния в «синем» свете что сравнимо с таковой у лучших образцов, полученных химическим осаждением [19].

Эффект улучшения фоторезистивный свойств халькогенидов свинца, осажденных на кремниевой подложке, описан в литературе и применяется на практике. В ОАО «НПО «Орион» проведены исследования и изготовлены экспериментальные образцы структур Si-SiO 2 -PbS и SiSiO 2 -PbSe обладающих повышенной чувствительностью [20].

В [4] описан фотодектор на основе квантовых точек Si n -типа и PbS p -типа. Уустройство обеспечивает высокую чувствительность – 1,47·10 11 Джонсов на длине волны 1540 нм. Утверждается, что фотодетекторы на основе гетероперехода между коллоидными квантовыми точками кремния и сульфида свинца сочетают в себе преимущества кремниевых устройств и коллоидных квантовых точек из сульфида свинца,

По аналоги можно предположить образование гетероперехода на поверхности контакта кристаллов осажденной пленки Pb 0,96 Cd 0,04 S с кремниевой подложкой. В пользу этого предположения говорит наличие наибольшего измеренного фоторезистивного эффекта синем свете, тогда как для PbS и Pb 1– x Cd x S характерен максимальный фоторезистивный эффект в инфракрасной и красной области спектра, обусловленный малой шириной запрещенной зоны.

Выводы

  • 1.    Цель работы достигнута. Получены тонкие фоторезистивные плёнки сульфида свинца, до-пированного кадмием, методом магнетронного распыления, получены тонкие фоторезистивные пленки сульфида кадмия методом электронно-лучевого испарения в вакууме.

  • 2.    Использованный керамический метод синтеза позволяет получить однофазные керамические мишени Pb 1– Cd S, пригодные для DC-магнетронного распыления.

  • 3.    Определены параметры процессов напыления в вакууме твердого раствора Pb 0,96 Cd 0,04 S магнетронным методом, показано, что состав полученных покрытий соответствует составу исходной мишени, полученные пленки обладают фоторезистивным эффектом.

  • 4.    Определены отношения темнового сопротивления к световому, постоянные времени полученных фоторезистивных пленок.

  • 5.    Плёнки Pb 0,88 Cd 0,12 S, осажденные термическим испарением, не обладают фоторезистивным эффектом.

  • 6.    Наилучшее отношение темнового сопротивления к световому и постоянную времени 25 мкс показали пленки Pb 0,96 Cd 0,04 S на подложке кремния.

  • 7.    Пленки CdS, осажденные электронно-лучевым испарением на подложки кремния обладают меньшей постоянной времени по сравнению с пленками CdS, осажденными на поликор, си-талл и керамику и большей постоянная времени по сравнению с пленками Pb 0,96 Cd 0,04 S.

  • 8.    Методом dc-магнетронного распыления в вакууме сульфида свинца, допированного кадмием, возможно получение фоторезистивных пленок с малой постоянной времени.

  • 9.    Полученные результаты подтверждают перспективность дальнейших исследований по осаждению фоторезистивный слоев на основе сульфида свинца методом магнетронного распыления.