Экономика критических технологий: институциональные механизмы формирования и коммерциализации прорывных инноваций в условиях ограниченной интеграции в глобальные R&D-сети
Автор: Бурцев Ю.А.
Журнал: Вестник Академии права и управления @vestnik-apu
Рубрика: Вопросы экономики и управления
Статья в выпуске: 6 (87), 2025 года.
Бесплатный доступ
В статье исследуются институциональные механизмы формирования и коммерциализации критических технологий в условиях трансформации глобальных инновационных систем и ограниченного доступа к международным сетям исследований и разработок. Анализируются системы финансирования НИОКР, модели трансфера технологий и взаимодействия научного и предпринимательского секторов в новых экономических реалиях. На основе изучения отечественной практики выявлены ключевые проблемы коммерциализации прорывных инноваций, включая разрыв между фундаментальными исследованиями и промышленным внедрением, недостаточную эффективность инструментов государственной поддержки, дефицит венчурного капитала и компетенций в области технологического предпринимательства. Предложены направления совершенствования институциональной среды инновационной деятельности, включающие развитие механизмов публично-частного партнерства, формирование отраслевых консорциумов, создание специализированных фондов прямых инвестиций и трансформацию системы оценки результативности научных организаций. Представлен SWOT-анализ текущего состояния национальной инновационной системы в контексте развития критических технологий.
Критические технологии, коммерциализация инноваций, институциональные механизмы, трансфер технологий, системы финансирования НИОКР, взаимодействие науки и бизнеса, технологический суверенитет, инновационная экономика
Короткий адрес: https://sciup.org/14134662
IDR: 14134662 | УДК: 338.24.021.8:330.341.1
Critical technology economics: institutional mechanisms for the formation and commercialization of breakthrough innovations in conditions of limited integration into global R&D networks
The article examines the institutional mechanisms of formation and commercialization of critical technologies in the context of the transformation of global innovation systems and limited access to international research and development networks. R&D financing systems, technology transfer models, and interaction between the scientific and business sectors in the new economic realities are analyzed. Based on the study of domestic practice, key problems of commercialization of breakthrough innovations have been identified, including the gap between basic research and industrial implementation, insufficient effectiveness of government support tools, a shortage of venture capital and competencies in the field of technological entrepreneurship. The directions of improving the institutional environment of innovation activity are proposed, including the development of public-private partnership mechanisms, the formation of industry consortia, the creation of specialized direct investment funds and the transformation of the performance assessment system of scientific organizations. A SWOT analysis of the current state of the national innovation system in the context of the development of critical technologies is presented.
Текст научной статьи Экономика критических технологий: институциональные механизмы формирования и коммерциализации прорывных инноваций в условиях ограниченной интеграции в глобальные R&D-сети
С овременный этап развития мировой экономики характеризуется фундаментальной трансформацией глобальных инновационных систем и переосмыслением роли критических технологий в обеспечении национальной безопасности и конкурентоспособности. События последних лет продемонстрировали уязвимость моделей инновационного развития, основанных на глубокой интеграции в международные сети исследований и разработок, что актуализирует задачу формирования эффективных институциональных механизмов создания и коммерциализации прорывных технологий в условиях ограниченного доступа к глобальным платформам R&D (исследования и разработки). Особую значимость приобретает анализ практик финансирования научных исследований, моделей трансфера результатов интеллектуальной деятельности в реальный сектор экономики и форм взаимодействия между академическим сообществом и бизнес-структурами.
Концепция критических технологий, получившая широкое распространение в национальных стратегиях развития ведущих стран, предполагает фокусирование государственных и частных инвестиций на направлениях, обеспечивающих технологический суверенитет и стратегические конкурентные преимущества. К числу таких технологий традиционно относятся искусственный интеллект и машинное обучение, квантовые вычисления и коммуникации, передовые материалы и нанотехнологии, биотехнологии и генная инженерия, аддитивные производственные технологии, энергетические системы нового поколения. Специфика критических технологий заключается в их междисциплинарном характере, длительном цикле разработки, высокой капиталоемкости исследований и существенных рисках коммерциализации, что требует особых институциональных подходов к их развитию [9].
Анализ систем финансирования НИОКР в области критических технологий выявляет существенные диспропорции между объемами государственной поддержки фундаментальных исследований и ресурсами, направляемыми на стадии прикладных разработок и промышленного внедрения. Традиционная модель организации научной деятельности, ориентированная на публикационную активность и защиту диссертаций, демонстрирует ограниченную эффективность в контексте задач коммерциализации прорывных инноваций. Как отмечают исследователи, существующая система оценки результативности научных организаций создает искаженные стимулы, побуждающие исследователей фокусироваться на краткосрочных проектах с предсказуемыми результатами в ущерб рискованным долгосрочным разработкам [2].
Государственное финансирование НИОКР в Российской Федерации осуществляется через систему грантов, субсидий и государственных контрактов, реализуемых Министерством науки и высшего образования, Российским научным фондом, Фондом содействия инновациям и другими институтами развития. Однако анализ практики показывает, что механизмы распределения средств часто не учитывают специфику критических технологий, требующих масштабных долгосрочных инвестиций с неопределенными коммерческими перспективами. Программы поддержки инноваций характеризуются фрагментарностью, дублированием функций различных институтов и недостаточной координацией между федеральным и региональным уровнями управления инновационным развитием [1].
Особую проблему представляет недостаточное участие частного капитала в финансировании ранних стадий инновационных проектов. Венчурная индустрия, являющаяся в развитых экономиках ключевым источником финансирования технологических стар- тапов, в отечественных условиях характеризуется ограниченными масштабами и фокусом на проектах с коротким сроком возврата инвестиций. Институты развития, такие как Российская венчурная компания и ее дочерние фонды, не обеспечивают достаточного покрытия потребностей инновационных предприятий в рисковом капитале, особенно на стадии перехода от прототипа к промышленному производству. Данный разрыв, получивший в литературе название «долины смерти» инноваций, особенно критичен для проектов в области критических технологий, требующих создания дорогостоящих производственных мощностей и длительной сертификации [11].
Модели трансфера технологий из научной среды в промышленность демонстрируют значительное разнообразие организационных форм и институциональных механизмов. Традиционная линейная модель, предполагающая последовательный переход от фундаментальных исследований через прикладные разработки к коммерциализации, всё чаще замещается сетевыми и интерактивными моделями, основанными на тесной кооперации между университетами, научными центрами и промышленными компаниями на всех этапах инновационного процесса. М.П. Галимова отмечает необходимость трансформации подходов к выбору форм трансфера технологий с учетом специфики инновационной системы и степени готовности технологии к коммерциализации [4].
В российской практике получили развитие различные институциональные формы технологического трансфера, включая центры трансфера технологий при университетах и научных организациях, технопарки и бизнес-инкубаторы, инжиниринговые центры, специализированные консорциумы и отраслевые платформы. Однако эффективность функционирования этих институтов существенно варьируется в зависимости от региональной инновационной экосистемы, наличия компетенций в области технологического менеджмента и качества взаимодействия с потенциальными потребителями технологий. Значительная часть центров трансфера технологий ориентирована преимущественно на оформление прав интеллектуальной собственности и поиск потенциальных лицензиатов, в то время как задачи предком-мерческой доработки технологий, создания опытных образцов и проведения пилотных испытаний остаются недостаточно проработанными [10].
Взаимодействие науки и бизнеса в области критических технологий осуществляется через множество организационных механизмов, эффективность которых во многом определяется институциональной средой и системой стимулов участников инновационного процесса. Модель «тройной спирали», предполагающая интеграцию университетов, бизнеса и государства в единую инновационную экоси- стему, получила теоретическое признание, однако ее практическая реализация сталкивается с существенными барьерами институционального и культурного характера. Академическое сообщество и предпринимательский сектор характеризуются различными временными горизонтами планирования, критериями успешности деятельности и системами мотивации, что создает трудности в организации эффективной кооперации.
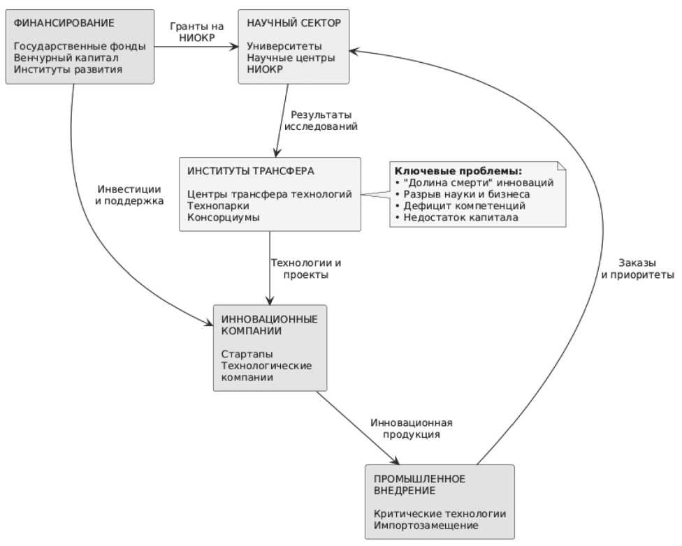
Одной из перспективных форм взаимодействия науки и бизнеса являются консорциумы по разработке критических технологий, объединяющие научные организации, образовательные учреждения, промышленные предприятия и институты развития для совместной реализации крупномасштабных технологических проектов. Такие консорциумы позволяют объединить комплементарные компетенции участников, распределить риски инновационной деятельности, обеспечить ускоренный трансфер результатов исследований в промышленное применение. В отечественной практике получили развитие отраслевые технологические платформы, научно-образовательные центры мирового уровня, инжиниринговые центры на базе вузов, однако масштаб их деятельности пока не соответствует задачам развития критических технологий [6]. Процесс коммерциализации критических технологий показан на Рисунке.
Существенным препятствием для коммерциализации прорывных инноваций является дефицит предпринимательских компетенций в академической среде и недостаточное понимание бизнес-сообще-ством потенциала научных разработок. Исследователи отмечают необходимость формирования особого класса технологических предпринимателей, способных трансформировать результаты научных исследований в коммерчески успешные продукты и создавать инновационные компании в наукоемких отраслях. Однако система подготовки научных кадров традиционно фокусируется на развитии исследовательских компетенций, уделяя недостаточное внимание вопросам технологического менеджмента, бизнес-планирова-ния и коммерциализации инноваций [2].
Анализ практики коммерциализации инноваций в высокотехнологичных отраслях выявляет специфические отраслевые барьеры и особенности институциональной среды. Исследование проблем коммерциализации инноваций в медицинской промышленности демонстрирует существенное влияние регуляторных требований, процедур сертификации и клинических испытаний на сроки и затраты вывода инновационной продукции на рынок. Длительность процесса государственной регистрации медицинских изделий, достигающая нескольких лет, создает дополнительные риски для инвесторов и затрудняет привлечение частного капитала в проекты ранних стадий [3].
Рисунок. Процесс коммерциализации критических технологий
Источник: рисунок выполнен автором
Оценка эффективности государственной поддержки коммерциализации критических технологий представляет методологически сложную задачу, связанную с длительным временным лагом между осуществлением инвестиций в исследования и получением коммерческих результатов, множественностью эффектов инновационной деятельности и трудностями выделения вклада государственной поддержки в условиях воздействия множества факторов. Традиционные показатели результативности инновационной деятельности, такие как количество патентов, публикаций и созданных малых инновационных предприятий, не отражают реального влияния инноваций на экономическое развитие и технологическую конкурентоспособность. Более адекватными представляются комплексные показатели, учитывающие объемы внедрения разработанных технологий в промышленное производство, масштаб импортозамещения критической продукции, создание новых высокопроизводительных рабочих мест и вклад в рост производительности труда в высокотехнологичных отраслях [7].
Институциональные механизмы поддержки коммерциализации инноваций включают как прямые инструменты финансирования, так и меры по формированию благоприятной инновационной среды. К числу прямых инструментов относятся гранты на проведение исследований и разработок, субсидии на создание опытных образцов и пилотных производств, инвестиции институтов развития в капитал инновационных компаний, государственные гарантии по кредитам на инновационные проекты, компенсация части затрат на сертификацию и патентование. Косвенные меры поддержки включают налоговые стимулы для компаний, осуществляющих НИОКР, преференции при государственных закупках инновационной продукции, формирование инновационной инфраструктуры, развитие системы защиты интеллектуальной собственности, создание специальных правовых режимов для высокотехнологичных проектов [1].
Анализ эффективности существующих инструментов поддержки выявляет ряд системных проблем. Гранты и субсидии на проведение НИОКР часто ориентированы на фундаментальные и поисковые исследования, в то время как финансирование стадий создания опытных образцов, масштабирования производства и выхода на рынок остается недостаточным. Условия получения государственной поддержки характеризуются высокой административной нагрузкой и длительностью процедур, что снижает их привлекательность для динамично развивающихся инновационных компаний. Система оценки проектов для предоставления поддержки не всегда учитывает специфику критических технологий, характеризующихся высокой технической неопределенностью и длительным периодом достижения коммерческих результатов. Недостаточная координация между различными институтами поддержки приводит к дублированию функций и неэффективному использованию ресурсов [9].
Малые инновационные предприятия, являющиеся важным каналом коммерциализации результатов академических исследований, сталкиваются с комплексом специфических проблем, связанных с ограниченными финансовыми ресурсами, недостатком управленческих компетенций, трудностями доступа к производственным мощностям и каналам сбыта. Существующие механизмы поддержки малого инновационного предпринимательства, включая Фонд содействия инновациям и региональные фонды, обеспечивают финансирование преимущественно на начальных стадиях развития проектов, в то время как потребности в инвестициях на стадии масштабирования бизнеса остаются неудовлетворенными. Низкая выживаемость малых инновационных предприятий и редкость случаев их трансформации в средние и крупные высокотехнологичные компании свидетельствуют о системных недостатках институциональной среды технологического предпринимательства [10].
Трансформация моделей коммерциализации инноваций в условиях цифровой экономики создает новые возможности и вызовы для развития критических технологий. Цифровые платформы и экосистемы позволяют интегрировать распределенные компетенции, организовывать краудсорсинг инновационных решений, ускорять тестирование прототипов и масштабирование успешных проектов. Однако реализация этого потенциала требует развития цифровой инфраструктуры инновационной деятельности, формирования механизмов защиты интеллектуальной собственности в цифровой среде и создания институтов координации распределенных инновационных процессов [7].
Стратегирование процессов коммерциализации инноваций предполагает системный подход к формированию долгосрочных приоритетов развития критических технологий, выстраиванию цепочек создания стоимости и координации действий участников инновационной экосистемы.
Модель управления воронкой коммерциализации инноваций, предполагающая структурированный подход к отбору, развитию и масштабированию инновационных проектов, получает все большее распространение в практике институтов развития и корпоративных акселераторов. Данная модель предполагает последовательное прохождение проектами этапов генерации идей, валидации технологий, создания прототипов, пилотирования, масштабирования и промышленного внедрения с применением специфических критериев отбора и форм поддержки на каждой стадии. Однако реализация данного подхода требует развития компетенций в области технологической экспертизы, бизнес-анализа и проектного управления, а также формирования эффективных механизмов координации между различными институтами инновационной экосистемы [11].
Для системного анализа текущего состояния и перспектив развития экономики критических технологий целесообразно использовать инструментарий SWOT-анализа, позволяющий выявить сильные и слабые стороны национальной инновационной системы, а также возможности и угрозы, связанные с трансформацией глобальной инновационной архитектуры (см. Таблицу).
Представленный SWOT-анализ демонстрирует, что национальная инновационная система обладает существенным потенциалом для развития критических технологий, однако реализация этого потенциала требует преодоления системных барьеров институционального, финансового и компетентностного характера.
Направления совершенствования институциональных механизмов формирования и коммерциализации критических технологий должны включать комплекс мер по трансформации системы финансирования НИОКР, развитию институтов трансфера технологий, укреплению связей между наукой и бизнесом и повышению эффективности государственной поддержки инноваций. Критически важным представляется создание специализированных фондов прямых инвестиций, ориентированных на финансирование проектов в области критических технологий на стадии масштабирования производства и выхода на рынок. Такие фонды должны обладать компетенциями в технологической экспертизе, иметь горизонт инвестирования не менее 7-10 лет и осуществлять не только финансовую, но и экспертную поддержку портфельных компаний [5].
Таблица
|
Сильные стороны (Strengths) |
Слабые стороны (Weaknesses) |
|
Наличие развитой системы фундаментальной науки и признанных научных школ в ключевых областях критических технологий |
Разрыв между результатами фундаментальных исследований и их промышленным применением |
|
Квалифицированные научные и инженерные кадры в традиционных для страны технологических направлениях |
Дефицит компетенций в области технологического предпринимательства и коммерциализации инноваций |
|
Система институтов развития и инструментов государственной поддержки инноваций |
Фрагментарность и недостаточная координация мер государственной политики поддержки инноваций |
|
Значительный внутренний рынок для критических технологий в оборонной, энергетической и инфраструктурных отраслях |
Ограниченные масштабы венчурного финансирования и частных инвестиций в технологические стартапы |
|
Наличие крупных государственных корпораций и научных центров, способных реализовывать масштабные технологические проекты |
Недостаточная развитость инновационной инфраструктуры в регионах |
|
Растущий государственный спрос на технологии импорто-замещения и обеспечения технологического суверенитета |
Ограниченный доступ к передовому технологическому оборудованию и материалам вследствие санкционных ограничений |
|
Развитие механизмов публично-частного партнерства в сфере разработки критических технологий |
Отток квалифицированных кадров из научной сферы в связи с более привлекательными условиями за рубежом |
|
Формирование отраслевых консорциумов и технологических альянсов для совместной разработки прорывных технологий |
Технологическое отставание в отдельных критических областях из-за ограниченного доступа к глобальным сетям знаний |
|
Цифровизация процессов инновационной деятельности и развитие платформенных решений |
Риски концентрации инновационной активности в ограниченном числе крупных центров и корпораций |
|
Развитие связей со странами-партнерами для формирования альтернативных R&D-сетей |
Недостаточная скорость адаптации институциональной среды к требованиям развития критических технологий |
Источник: таблица составлена автором.
Представленный SWOT-анализ демонстрирует, что национальная инновационная система обладает существенным потенциалом для развития критических технологий, однако реализация этого потенциала требует преодоления системных барьеров институционального, финансового и компетентностного характера.
Направления совершенствования институциональных механизмов формирования и коммерциализации критических технологий должны включать комплекс мер по трансформации системы финансирования НИОКР, развитию институтов трансфера технологий, укреплению связей между наукой и бизнесом и повышению эффективности государственной поддержки инноваций. Критически важным представляется создание специализированных фондов прямых инвестиций, ориентированных на финансирование проектов в области критических технологий на стадии масштабирования производства и выхода на рынок. Такие фонды должны обладать компетенциями в технологической экспертизе, иметь горизонт инвестирования не менее 7-10 лет и осуществлять не только финансовую, но и экспертную поддержку портфельных компаний [5].
Трансформация системы оценки результативности научных организаций и исследователей должна предусматривать включение показателей практического применения результатов исследований, создания интеллектуальной собственности с высоким коммерческим потенциалом, участия в реализации совместных проектов с индустриальными партнерами. Внедрение принципов проектного финансирования исследований, предполагающих формирование междисциплинарных команд для решения конкретных технологических задач, будет способствовать повышению прикладной ориентированности научной деятельности [6].
Развитие институтов технологического предпринимательства требует создания системы акселераторов и бизнес-инкубаторов, специализирующихся на поддержке проектов в области критических технологий, внедрения образовательных программ по коммерциализации инноваций в университетах и научных центрах, формирования сообщества наставников и экспертов, готовых оказывать поддержку начинающим технологическим предпринимателям. Особое значение имеет развитие механизмов спин-офф, позволяющих исследователям создавать компании на базе результатов своих разработок при сохранении связей с материнской научной организацией [12].
Формирование эффективных механизмов публично-частного партнерства в области критических технологий предполагает создание долгосрочных контрактов на разработку и внедрение технологий, совместное финансирование исследовательской инфраструктуры, использование инструментов государственных гарантий и софинансирования частных инвестиций в рискованные проекты. Опыт развитых стран демонстрирует эффективность механизма предкоммерческих закупок, позволяющего государству стимулировать разработку инновационных решений через гарантированный спрос на результаты НИОКР без необходимости детального определения технических параметров конечного продукта.
Таким образом, формирование эффективной экономики критических технологий в условиях трансформации глобальных инновационных систем требует комплексного подхода к совершенствованию институциональных механизмов на всех этапах инновационного процесса. Ключевыми направлениями являются трансформация системы финансирования НИОКР с акцентом на поддержку стадий прикладных разработок и промышленного внедрения, развитие институтов трансфера технологий и технологического предпринимательства, укрепление связей между наукой и бизнесом через механизмы консорциумов и публично-частного партнерства, повышение эффективности государственной поддержки инноваций на основе результат-ориентированного подхода. Реализация данных мер позволит преодолеть существующие барьеры коммерциализации прорывных инноваций и обеспечить технологический суверенитет в критически важных областях.