Спинорное поле в локально вращательно-симметричной космологии типа Бианки-I с геометрией Лиры
Автор: Саха Б.
Журнал: Пространство, время и фундаментальные взаимодействия @stfi
Статья в выпуске: 4 (53), 2025 года.
Бесплатный доступ
В данной работе мы рассматриваем роль нелинейного спинорного поля в эволюции Вселенной в рамках локально вращательно-симметричной космологической модели типа Бианки I (LRSBI) с геометрией Лиры. В предыдущих исследованиях нелинейное спинорное поле изучалось в различных анизотропных и изотропных космологических моделях, что показало, что наличие нетривиальных, недиагональных компонент тензора энергии-импульса спинорного поля накладывает существенные ограничения как на геометрию пространства-времени, так и на само спинорное поле. В нашей текущей работе мы обнаруживаем, что, хотя эти ограничения остаются в силе, введение геометрии Лиры существенно влияет на эволюцию Вселенной. Это влияние обусловлено тем, что инварианты спинорного поля зависят от параметра геометрии Лиры.
Спинорное поле, анизотропные космологические модели, тензор энергии-импульса, геометрия Лиры
Короткий адрес: https://sciup.org/142247295
IDR: 142247295 | УДК: 53.1 | DOI: 10.17238/issn2226-8812.2025.4.110-119
Spinor field in Locally Rotationally Symmetric Bianchi type-I cosmology with Lyra’s geometry
In this study, we examine the role of a nonlinear spinor field in the evolution of the Universe within the framework of a Locally Rotationally Symmetric Bianchi type-I (LRSBI) cosmological model with Lyra’s geometry. Previous research has explored the nonlinear spinor field in various anisotropic and isotropic cosmological models, revealing that the presence of nontrivial, non-diagonal components of the spinor field’s energy-momentum tensor imposes severe restrictions on both the space-time geometry and the spinor field itself. In our current study, we find that while these restrictions still apply, the introduction of Lyra’s geometry significantly influences the evolution of the Universe. This influence arises from the fact that the invariants of the spinor field are dependent on the Lyra geometry parameter.
Текст научной статьи Спинорное поле в локально вращательно-симметричной космологии типа Бианки-I с геометрией Лиры
The Standard Model of Cosmology (SMC), also known as the Л-CDM model (Л-Cold Dark Matter), rests on three fundamental assumptions:
-
(a) the validity of General Relativity on cosmological scales;
-
(b) the correctness of the Standard Model of particle physics at small (quantum) scales; and
-
(c) the cosmological principle, which posits that the Universe is spatially homogeneous, isotropic, and infinite on large scales.
According to this model, the Universe originated from a Big Bang, emerging from a state of pure energy. The present-day energy composition of the Universe is estimated to be approximately 5% ordinary (baryonic) matter, 27% dark matter, and 68% dark energy.
Despite its simplicity, the Л-CDM model successfully explains a wide range of cosmological observations, including Type Ia supernovae, cosmic microwave background radiation (CMBR) anisotropies, large-scale structure formation, gravitational lensing, and baryon acoustic oscillations. However, it faces theoretical challenges, notably severe fine-tuning problems related to the vacuum energy (cosmological constant) scale. These shortcomings motivate the exploration of alternative cosmological models. In such alternatives, researchers often seek to modify Einstein’s field equations by introducing additional terms in the gravitational Lagrangian beyond the Ricci scalar or by considering non-Riemannian geometries. Some approaches also involve exotic matter or field sources.
In a number of papers [12–14] it was shown that spinor field is very sensitive to the gravitational one. In most cases there exist nontrivial non-diagonal components of energy-momentum tensor (EMT) which leads to the different types of restrictions both on the geometry of space-time and the spinor field itself. The aim for considering Lyra’s geometry is to clarify whether it can remove or weaken the restrictions those occur in usual cases.
-
1. Basic equations
In this section we give a short description of Lyra’s geometry, spinor field and obtain the gravitational field equations for a Bianchi type-I cosmological model.
-
1.1. Lyra’s geometry
Lyra suggested a modification of Riemannian geometry which is also a modification of Weyl geometry. The metrical concept of gauge in Weyl geometry was modified by a structureless gauge function. According to Lyra’s geometry the displacement vector from a point P(x^) to a neighbouring point P‘(x^ + dx^) is defined by ^M = x0dx^, where x0 is a nonzero analytical function of coordinates and fixes the gauge of the system. Together with coordinate system xµ , x0 form a so-called reference system (x0,x^). The transformation to a new reference system is given by xM = x^x1, • • • , xn), x0 = x0(x1, • • • , xn, x0),
where dx°/dx° = 0 and det dx V /dxv = 0. Under the transformation (1) a contravariant vector ^ V is transformed according to
µ
£ ^ = XA^ , A V = , ,
X = ^, x 0
with λ being the gauge factor of transformation.
In any general reference system (x 0 , x V ) the infinitesimal parallel transfer of a vector from P(x V ) to P ‘ (x V + dx V ) can be expressed as
8£ v = -r ae t a x°dx e , г ae = r ae - 2 8 V Ф в , фа = - д'X . (3)
It should be noted that r ae = Г ^а , though Г ae = Г ^а .
Since the displacement vector between two neighbouring points P(xV) and P‘(xV + dxV) in this case is define by £V = x°dxV, the interval between them is given by the invariant ds2 = gVvx0dxVx0dxv,
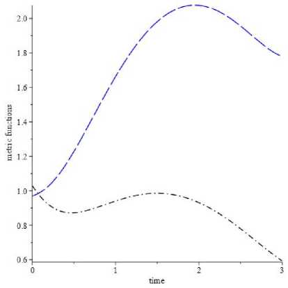
where gµν is the symmetric tensor of second rank. The parallel transport of length in Lyra geometry is integrable, i.e., 8(gVvCVCv) = 0 and the connection r^V in (3) takes form rav = x0 which is similar to that of Weyl geometry except the multiplier 1/x0. Here {ae} is the Levi-Civita connection. Note that in Lyra geometry the derivative d/dxV is substitute by д/(x°dxV) = (1/x0)d/dxV. As one sees, r^Jv= rav. On account of (5) from (3) we find 1 „ , 1 rav = ^ {av}+2 (% - g»v фп . The parallel transfer, hence the equation of motion 1 д£ф x0 ∂β +raer = 0, can be integrated if the components of the tensor КA я — I"d(xrVe2 _ d(xr;y , 0pA 0pP _ 0pA 0pp 1 KVae (x0)2 dxa dxe + x Г P“x ^ ^в x Г Рвx ГМ“ ’ vanish [3]. Einstein’s field equation in Lyra’s geometry in normal gauge (x0 = 1) was found by Sen [3] and can be written as 3 31 GV + 2ФvФV - 4 ' = kT^ , GV = RV - 2SVR(9) where ϕµis the displacement vector. 1.2. Spinor field We consider the spinor field Lagrangian given by [12] ı Lsp = 2 ^YV^V^-^V^YV^ - msp-ф-ф - XF, where the nonlinear term F describes the self-interaction of a spinor field and can be presented as some arbitrary functions of invariants K that takes one of the following values {I, J, I + J, I - J} generated from the real bilinear forms of a spinor field. We also consider the case ф = ф(t) so that I = S2= (фф)2, & J = P2= (lфY5ф)2. Here X is the self-coupling constant. The spinor field equations take the form iYPV рф - 'тр'Ф — D^ - iGY5^ = 0, iV рфYP + msp^ + D^ + iG ФY5 = 0, where we denote D = 2SFK KI and G = 2PFK Kj with FK = dF/dK, KI = dK/dI and Kj = dK/dJ. In the Lagrangian (10) and spinor field equations (11) and (12) ∇µ is the covariant covariant derivative of the spinor field so that V рф = др — Qрф and V рф = дф + фQр. In Lyra’s geometry we should substitute rpv with rpv = rpv — (1/2)6pфv = x1o{av} + 2 (6£Фр — gpvФр) Thus in this case we have Qp = 4 YaYvd.e^ — 4 ypYv r^v = 4YaYvdpe^—4YpYv{pv}+ 8 (YpY^p—YpYpфР) • (13) The energy momentum tensor of the spinor field is given by TpP = ^gP^ ^YpVvФ + ^YvVpф — V^YvФ — Vvф^ф) — 6pLsp = -gdpv Y'YdLф + ^Yvдрф — d^YvФ — dvфYpФ') — 4^Y (YpQv + QvYp + YvQр + QpyJ) ф — брД (2KFk — F(K)). (14) On account of spinor field equations (11) and (12) the spinor field Lagrangian takes the form Lsp= 2KFk — F(K). Thanks to spinor field equations the conservation of energy holds, i.e., TPp = 0. As we see later, this very fact will help us to define the parameter of Lyra’s geometry in terms of volume scale. 1.3. LRS Bianchi type-I model The locally rotationally symmetric Bianchi type-I (LRS-BI) space-time we take in the form ds2 = dt2 — al (dxl + dx2 — a3dx3,(16) with a1 , a3 being the functions of time only. Following Beesham [7] we consider the gauge function as follows: 1 V ~YjФ + Т^Ф — i (msp + D) фY0 — GфY0Y5 = 0, x0 with V being the volume scale: V = a2a3. Note that in Lyra’s geometry the differential operator d/dx^ is substituted by (1/x0)d/dxM. But in natural gauge with x0 = 1 we omit it in our further calculations. For the invariants we find S 0 + 4 eSo + 2GA0 = 0, Po + 4вРо + 2(msp + D) A0 = 0, A0 + 4вА0 + 2(msp + D) Po - 2GSo = 0, with the solutions So2 - Po2 + A02 = Co exp[-(3/2) J в(t)dt], with Co being some constant of integration. Here So = SV, Po = PV and A0 = A0V. On account of (18) we find the following diagonal components of the energy momentum tensor of the spinor field T0 = mspS + AF = e, T1 = T2 = T33 = A (F - 2KFk) = -p.(23) Note that they are identical to those found in [13, 14] where Lyra’s geometry was not exploited. The reason is the additional terms occurred in this case canceled each other. Same thing happens for nondiagonal components as well. The nontrivial non-diagonal components of EMT in this case read [13, 14]: T3 =1 a1(31 - M A2 T2 4 a3 a3 a1 1 a3 / a2 - a3 \ A1 4 a2 a2 a3 As we will find later, these non-diagonal components of EMT will characterize the geometry of space-time or spinor field. 1.4. Einstein equation and its solution Let us recall that Einstein tensor corresponding to LRS-BI space-time (16) possesses only diagonal components. The diagonal components of Einstein’s equations are [13, 14]: a3 + a1 + H a1 - 2в2 = kA (F - 2KFk) , 2a1 + a1 - 3в2 = kA (F - 2KFk) , ai a2 a3 a 1 3 x, “+ 2---+ —/3 = к (mspS + AF). al a3 a1 Thanks to the fact that T1 = T2 = T3 from (25a) - (25b) for metric functions ai one finds ai = XiV1/3 exp[Yi ^(1/V)dt], Х2Хз = 1, 2Yi + Y3 = 0, i = 1,3. Here Xiand Yiare the constants of integration. Thus we see that the metric functions are given in terms of V . Hence we have to find the volume scale as well. From (25) for volume scale we obtain V = к [mspS + 6A (F - KFk)] V. As one sees, the equation (27) does not contain β, hence identical to the case without Lyra’s geometry. From (21) it can be shown that C0 S = Vexp 3 C2 4 β(t)dt , K = V0exp β(t)dt , C0 = const. Note that for K = {J, I± J} relations (28) holds for massless spinor field only, whereas for K = I it is true for both massive and massless spinor field. Thus we see that the equation (27) implicitly depends on β that defines Lyra geometry. Taking into account that the in case of spinor field Tµν;ν= 0 on accout on Bianchi identity Gνµ;ν= 0 from (9) we find 2ϕµϕν - 3δµνϕαϕα =Vβ˙ +βV˙ =0, 4 ;ν with the solution β = β0/V, β0 = const. The R.H.S. of equation (27) depends on V only as now we have _ Co Г 3во [ dt 1 „ C2 Г зво [ dt 1 „. S= V exp - 4 V(t) , K=V02exp - 2 V(t) , C0 = const.(31) In what follows, stead of (27) we solve the system (25), numerically. 1.5. Numerical solutions In this section we solve the system (25). Introducing directional Hubble parameters we rewrite the equations (25a) and (25b) as: To solve the equation (27) numerically we have to give the concrete form of spinor field nonlinearity. It was found earlier that the spinor field nonlinearity can simulate different types of source field such as quintessence, Chaplygin gas, modified quintessence, modified Сhaplygin gas etc. [14]: F(K) = λ1K(1+W)/2- msp S, W = const.- quintessence, F(K) = (A + X1K(1+а)/2V/(1+a), A > о, о < а< 1, - Chaplygin gas, F(K)=λ1K(1+W)/2+λ(1W+W)εcr,- modified quintessence, F(K) = B + λ K (1+α)(1+W)/2 1+W+ 1 1/(1+α) - modified Chaplygin gas, (33a) (33b) (33c) (33d) where λ1 is the integration constant. It should be emphasized that only in case of quintessence the spinor field can me massive, whereas in other cases it is massless. Moreover, the massive term in (33a) cancels the massive term in Lagrangian (10) . Hence we can dully set msp = 0 in our further calculations. Now the equation (25c) in view of (32a), (32b) and (31) takes the form H2+ 2H3Hi = kF - 3в2. 1 1 31 2V2 Given the initial values of a1 , a2 , a3 , H2 , H3 one can find H3 kF — 3в0/(2a2a2a3) — H2 2H1 Fig. 1. Evolution of metric functions a1(t) (blue long dash) and a3(t) (black dash-dot) with Lyra geometry when spinor field nonlinearity simulates modified Chapligin gas with positive W . Fig. 2. Evolution of directional Hubble parameters H1(t) (blue long dash) and H3(t) (black dash-dot) with Lyra geometry when spinor field nonlinearity simulates modified Chapligin gas with positive W. In what follows we solve the equation (27) numerically. Our aim is to clarify whether the introduction of Lyra’s geometry bring any essential changes in the solution. For simplicity we set msp = 0, к =1, A = 1, A1 = 1. Here we consider modified Chaplygin gas with B = 1, W = 1/2 and a = 1/3. For initial values we set a1 (0) = 0.97, a3(0) = 1.03 and H1(0) = 0.15. Initial value for H2(0) is calculated form (35) that in this case gives H3(0) = -0.71. In Figures 1 and 2 we display the evolution of metric functions ai(t) and directional Hubble parameters Hi(t) for modified quintessence. In the figures blue long das, red dash-dot and black solid line stand components of metric functions and directional Hubble parameters along X -, Y - and Z - axes, respectively. In Figues 3 and 4 we display the analogical graphs for W = -1/2. In this case from (35) we find Нз(0) = 1.89 Fig. 3. Evolution of metric functions a1(t) (blue long dash) and 32 (t) (black dash-dot) with Lyra geometry when spinor field nonlinearity simulates modified Chapligin gas with negative W. Fig. 4. Evolution of directional Hubble parameters H1(t) (blue long dash) and H3(t) (black dash-dot) with Lyra geometry when spinor field nonlinearity simulates modified Chapligin gas with negative W . Concluding remarks Within the framework of a LRS Bianchi type-I cosmological model, we investigate the role of Lyra’s geometry in the evolution of the Universe when it is filled with dark energy modeled by a spinor field. Our analysis reveals that the corresponding Einstein equations retain the same form as in the absence of Lyra’s geometry. However, the dependence of spinor field invariants on the Lyra geometry parameter influences the final results. As in the standard case, the presence of nontrivial, non-diagonal components in the energymomentum tensor (EMT) of the spinor field leads to three possible scenarios. In the case of a general Bianchi type-I model, the spinor field becomes massless and linear, whereas in case of LRSBI model spinor field nonlinearity does not suffer. The relevant equations are solved numerically, with the solutions presented graphically. Funding: Not applicable Institutional Review Board Statement: Not applicable Informed Consent Statement: Not applicable Acknowledgment: This paper has been supported by the RUDN University Strategic Academic Leadership Program. DAS: No datasets were generated or analyzed during the current study Conflicts of Interest: No conflict of interests
фр = W), 0, 0, 0},
(17)
The spinor affine connection in this case has the form:
Qo = — ёв, o
(18a)
o 1 Л . eaiA -i-o
Qi = 2 1 al + — 1 Y Y ,
(18b)
n 1 /. . ва1 A -2-0
Q2 = 2 1 ai + 1 Y Y’,
(18c)
o 1 Л eai\ -3-0
Q3 =2 \ 3 ' 1 J Y3Y ■
(18d)
Thus we see that the introduction of Lyra geometry bring changes in Qp. now take the form
The spinor field equations
xoФ + ^фФ + 4вф + i (msp + D) Y0ф — GY0Y5Ф = 0,
a˙ 1
= H1a1 ,
(32a)
a˙ 3
= H3 a3 ,
(32b)
•
H1
= κλ(F -2KFK)+ 3 2β02 2 - 3H12, a1 a2a3
(32c)
•
H3
= κλ(F-2KFK)+3 2β022 2 +1H12-H32-H3H1.
2 4 a1 a2a3 2
(32d)
whereas the equation (25c) we exploit to find initial value.



