Онтологическая модель динамического конфигурирования социотехнической системы цифровым сообществом

Автор: Смирнов А.В., Левашова Т.В., Пономарев А.В., Шилов Н.Н.

Журнал: Онтология проектирования @ontology-of-designing

Рубрика: Прикладные онтологии проектирования

Статья в выпуске: 1 (59) т.16, 2026 года.

Бесплатный доступ

Рассматривается построение многоаспектной онтологии для конфигурирования социотехнической системы в соответствии с требованиями, накладываемыми изменяющейся обстановкой в среде еѐ функционирования. Аспектом называется онтология, разработанная в соответствии с предъявляемыми требованиями в конкретной проблемной области и отражающая определѐнное представление о содержимом и структуре описываемых знаний. Конфигурирование осуществляется участниками цифрового сообщества, которое состоит из людей и программных агентов, взаимодействующих и обменивающихся сервисами в цифровой среде. Предлагаемая онтология включает аспекты: социотехнической системы; цифрового сообщества; динамического конфигурирования; план конфигурирования; поддержки принятия решений; профиля и контекста. Сформирован глобальный уровень онтологии, который отражает специфику проблемной области «динамическое конфигурирование социотехнических систем», и содержит обобщѐнные понятия для поддержки семантической интероперабельности аспектов. Новизна заключается в использовании оригинальной методологии построения многоаспектных онтологий для представления комплексных знаний. Применение многоаспектной онтологии демонстрируется на примере задачи динамического конфигурирования транспортного отдела логистической компании. В решение задачи вовлечены люди и программные агенты, обладающие компетенциями для выполнения функций обработки заказов, выбора ресурсов, построения маршрута и принятия решений. Предложенная онтология уменьшает трудоѐмкость построения модели знаний рассматриваемой проблемной области и позволяет повысить еѐ качество за счѐт использования готовых решений для отдельных аспектов, расширить модель знаний проблемной области дополнительными аспектами и создать основу для сценариев конфигурирования сложных систем.

Еще

Социотехническая система, цифровое сообщество, динамическое конфигурирование, онтологическая модель, многоаспектная онтология, поддержка принятия решений

Короткий адрес: https://sciup.org/170211634

IDR: 170211634   |   УДК: 004.82   |   DOI: 10.18287/2223-9537-2026-16-1-40-59

An ontological model for the dynamic configuration of a sociotechnical system by a digital community

The article addresses the development of a multi-aspect ontology for configuring a sociotechnical system according in accordance with the requirements imposed by changes in its operating environment. An aspect is defined as an ontology developed to meet the requirements of a specific problem domain and reflecting a particular representation of the content and structure of the knowledge being described. Configuration is carried out by members of a digital community composed of humans and software agents that interact and exchange services within a digital environment. The proposed ontology comprises the following aspects: the sociotechnical system; the digital community; dynamic configuration; configuration plan; decision support; profile; and context. A global ontology level has been constructed to capture the specific characteristics of the problem domain “dynamic configuration of sociotechnical systems” and to provide generalized concepts that ensure semantic interoperability among the aspects. The novelty of the proposed approach lies in the use of an original methodology for the development of multi-aspect ontologies to represent complex knowledge. The application of the multi-aspect ontology is demonstrated through the case of dynamically configuring the transportation department of a logistics company. The problem solution involves both humans and software agents possessing the competencies required to perform order processing, resource selection, route planning, and decision-making functions. The proposed ontology reduces the effort required to construct a knowledge model for the given problem domain and improves its quality through the reuse of established solutions for individual aspects. It also enables the extension of the domain knowledge model with additional aspects and provides a foundation for developing configuration scenarios for complex systems.

Еще

Текст научной статьи Онтологическая модель динамического конфигурирования социотехнической системы цифровым сообществом

Социотехническая система (СТС) – это самоорганизующийся элемент гибридной техногенной среды, возникающий и развивающийся в результате взаимодействия человека, технической инфраструктуры и технологий [1]. Постоянные изменения в среде приводят к тому, что со временем система перестаёт соответствовать реальности, и требуется её модификация или реконфигурирование под новые условия. Сложность реконфигурирования СТС заключается в необходимости одновременного учёта и оптимизации технологических и социальных аспектов, которые тесно взаимосвязаны.

Цифровые сообщества (ЦС) возникают вследствие появления социальных сетей и представляют собой сетевые системы, в которых с помощью цифровых технологий поддерживается взаимодействие географически разделённых лиц и организаций, объединившихся в целях совместного решения проблем [2]. ЦС считаются объединением, которое способно инициировать создание цифровых продуктов, а также разработать и внедрить новые технологические решения [3]. В данной статье предлагается использовать потенциал ЦС для решения задачи динамического конфигурирования (ДК) СТС и рассматривать её как задачу принятия решений участниками ЦС. Под ДК понимается процесс создания или модификации существующей конфигурации СТС, связанный с определением структуры, свойств и поведения системы в соответствии с изменяющейся обстановкой.

Для моделирования знаний проблемной области ДК СТС ЦС предложено использовать аппарат многоаспектных онтологий (МАО) [4]. Такие онтологии представляют собой многоуровневую модель, которая является удобным средством представления распределённых многоуровневых систем [5,6]. Эти онтологии позволяют объединить знания из разных областей, что является необходимым условием для моделирования сложных систем [7].

Целью статьи является построение МАО, которая представляет знания проблемной области ДК СТС участниками ЦС. В этой области проблемой считается задача ДК, а предметной областью исследования являются СТС.

1    Понятие многоаспектной онтологии

МАО – это многоуровневая модель, которая объединяет несколько онтологий с целью представления комплексных знаний [8–10]. В МАО онтологии рассматриваются как аспекты – совокупности понятий и отношений проблемной области, отражающих определённое представление о содержимом и структуре описываемых знаний. Полнота онтологии определяется достаточностью аспектов для решения задач проблемной области участниками ЦС. Если в проблемной области предполагается решать задачу формирования ЦС, то в МАО должны быть добавлены соответствующие аспекты (например, аспект самоорганизации).

МАО состоит из трёх уровней (рисунок 1):

  • 1)    глобальный уровень – унифицированное представление концептов и отношений, которые являются общими для двух и более аспектов аспектного уровня;

  • 2)    аспектный уровень – унифицированное представление концептов и отношений, которые принадлежат двум или более локальным аспектам;

  • 3)    локальный уровень представляет концепты и отношения, принадлежащие конкретному аспекту, выраженному средствами собственного формализма.

Первые два уровня описываются с использованием единой нотации, выбранной разработчиками онтологии, – формализма МАО (например, формализма, используемого в онтологии для поддержки принятия решений в производственных системах [11]), а третий – средствами внутреннего формализма аспекта. Между понятиями глобального и аспектного уровней устанавливаются связующие отношения, которые формализуют соподчинённость и эквивалентность понятий.

Объединение аспектов осуществляется на основе связующих отношений, что позволяет интегрировать разнородные онтологии, описанные с использованием различных нотаций и формализмов, не прибегая к установке согласующих отношений непосредственно между понятиями из объединяемых онтологий.

Глобальный уровень (в формализме многоаспектной онтологии)

Аспектный уровень (в формализме многоаспектной онтологии)

Локальный уровень (в формализмах объединяемых онтологических моделей)

Аспект 1

Аспект 2

Аспект 3    Аспект n схематичные границы аспектов

отношения между концептами онтологии связующее отношение

Рисунок 1 – Основные элементы многоаспектных онтологий

2    Концептуальная модель динамического конфигурирования социотехнической системы

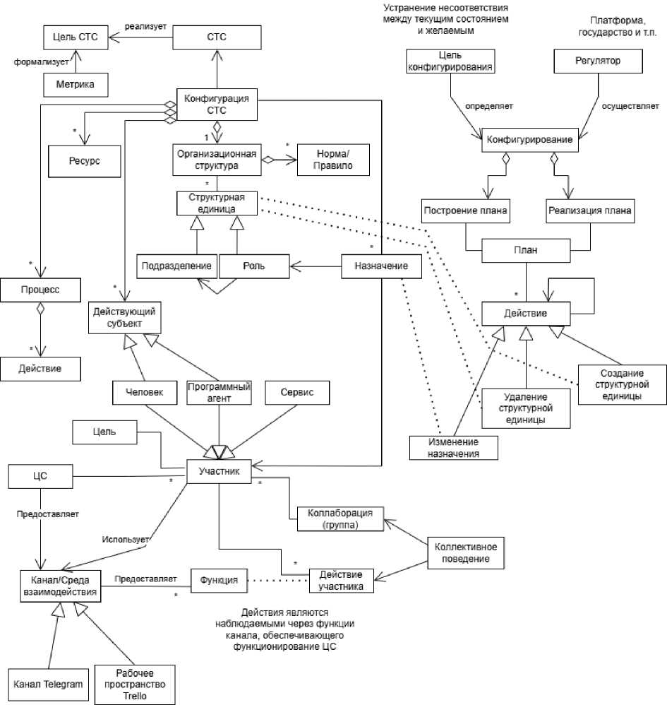
Концептуальная модель ДК СТС, как целенаправленного коллективного поведения в ЦС (рисунок 2), лежит в основе онтологической модели (ОМ) ДК СТС ЦС. Концептуальная модель описывается следующей семантикой.

СТС – сложная система, состоящая из организационной и подчинённых ей социальной и технической составляющих, которые способны в процессе функционирования изменять своё поведение и организационную структуру для достижения заданной цели в условиях изменчивости среды. Частью среды является регулятор – орган управления, обеспечивающий возможность существования СТС и накладывающий на неё обязательства. Совокупность ресурсов СТС и их состояний описывается конфигурацией СТС. Компонентами конфигурации СТС являются организационная структура, ресурсы, действующие субъекты. Для того чтобы система соответствовала изменяющимся условиям, выполняется реконфигурирование СТС.

Реконфигурирование осуществляется участниками ЦС, которое состоит из людей и программных агентов – действующих субъектов, – использующих цифровые технологии для обмена информацией и предоставления сервисов. Технологии предлагают участникам ЦС каналы и среды для взаимодействия, которые обеспечивают возможность выполнения участниками требуемых действий. Устранение несоответствия между текущей конфигурацией СТС и желаемой ситуацией посредством реконфигурирования является целью участников ЦС и определяет их целенаправленное коллективное поведение. Реконфигурирование проводится в соответствии с планом выполнения действий, который строят участники. План включает создание организационной структуры для выполнения задачи реконфигурирования.

является частью является экземпляром ненаправленное ассоциативное отношение направленное ассоциативное отношение

1,* кардинальность отношения (1 – единственность, * – множественность) выполняет действие

Рисунок 2 – Концептуальная модель динамического конфигурирования социотехнической системы на основе целенаправленного коллективного поведения в цифровых сообществах

3    Создание многоаспектной онтологии

МАО ДК СТС ЦС построена в соответствии с методологией [4] и ОМ [12].

  • 3.1    Локальный уровень

Локальный уровень представлен аспектами, которые определены на основании концептуальной модели (рисунок 2). Аспекты, определённые в результате анализа концептуальной модели: СТС, ЦС, конфигурирование, план. Аспекты, описывающие знания области действия онтологии: ДК, сложная система, контекст. Аспекты, описывающие знания области применения онтологии: ДК, СТС, ЦС, профиль (участника ЦС), поддержка принятия решений (ППР). Аспекты сложная система и СТС объединены в один аспект, так же, как и ДК и конфигурирование. Аспект СТС показан на рисунке 3.

Цель – конкретный результат, на достижение которого направлены действия субъектов СТС, или выполняемая системой функция.

Метрика – критерий качества конфигурации СТС.

Техническая (система, ТС) – аппаратное и программное обеспечение, инфраструктура, используемые для достижения цели, а также связанные с ними процессы и процедуры.

Социальная (система) – люди с их компетенциями и предпочтениями, которые взаимодействуют с субъектами ТС для достижения цели в рамках организационной структуры.

является частью является экземпляром

Рисунок 3 – Социотехническая система

Организационная структура – схема, определяющая взаимосвязи и отношения между подразделениями и людьми в СТС, порядок принятия решений и принципы распределения ответственности.

Норма/правило – часть организационной структуры, включающая формальные (законы, стандарты, директивы) и неформальные (нормы, ценности, привычки) правила, налагаемые институциональным режимом и определяющие поведение субъектов СТС.

Конфигурация – состояние компонентов конфигурации СТС и связи между ними в определённое время.

Время – сущность, описывающая временные интервалы и моменты времени.

Действующий субъект – вид субъекта (понятие субъекта не показано на рисунке), компонент технической или социальной системы, осуществляющий действия, направленные на реализацию цели, и инициирующий взаимодействие с любым компонентом системы или процессом, обеспечивающими функционирование СТС.

Поддерживающий субъект – вид субъекта, компонент ТС, который предоставляет помощь, ресурсы или возможности для осуществления действий, направленных на достижение цели.

Агент – вид действующего субъекта, представленный программными сущностями ТС, которые вовлечены в СТС для осуществления действий, направленных на достижение цели.

Сервис – услуга, которая выполняет определённую функцию или набор функций для действующих субъектов.

Человек – вид действующего субъекта, представленный сущностями социальной системы – людьми, которые вовлечены в систему для осуществления действий, направленных на достижение цели.

Роль – положение, устанавливающее ограниченное множество видов действий, которые субъект, занимающий данное положение, способен осуществлять.

Действие – активность, которую осуществляет субъект, и которая направлена на достижение цели и приводит к определённому результату.

Результат – следствие, итог, которые получаются после осуществления определённого действия.

Процесс – последовательная смена состояний СТС при осуществлении действий.

Аспект ЦС приведён на рисунке 4.

является экземпляром

Рисунок 4 – Цифровое сообщество

Участник – социальный субъект (человек) или технический субъект (программный агент), вовлечённый в ЦС и выполняющий действия, способствующие достижению цели.

Цель – получение решения стоящей перед ЦС задачи посредством обмена знаниями между участниками, их сотрудничества, взаимной поддержки и развития.

Роль – положение, устанавливающее ограниченное множество видов действий, которые участник, занимающий данное положение, способен осуществлять.

Инициатор – вид роли, действия в рамках которой ограничены отправкой информации, инициирующей взаимодействие.

Исполнитель – вид роли, действия в рамках которой связаны с реакцией на информацию, полученную от инициатора, и включают отправку ответной информации или выполнение других инициированных действий.

Коммуникация – последовательность коммуникативных актов, в результате которых происходит обмен информацией между участниками коммуникации при поддержке информационной среды.

Действие – активность, которую осуществляет исполнитель, и которая направлена на достижение цели и приводит к определённому результату.

Результат – конечное следствие, итог, которые получаются после осуществления исполнителем определённого действия.

Контент – информация, наполняющая коммуникативные акты содержанием.

Информационная среда – совокупность средств и технологий, объединяющих процессы сбора, хранения, обработки, поиска, передачи и представления информации в электронном виде.

В аспекте ДК (рисунок 5) под таким конфигурированием понимается процесс создания или изменения конфигурации объекта, связанный с определением структуры, свойств и поведения объекта.

Объект – сущность, создание или изменение конфигурации которой является целью конфигурирования.

Конфигурация – состояние компонентов (частей) объекта и связей между ними.

Ресурс – любой компонент объекта, необходимый для функционирования этого объекта, наличием и свойствами которого можно управлять при конфигурировании.

Рисунок 5 – Динамическое конфигурирование

Состояние – совокупность свойств объекта с определёнными значениями в определённый интервал (момент) времени.

Отношение – взаимосвязь между ресурсами.

Требование – условие, задающее желаемое состояние объекта.

Цель – устранение несоответствия между текущим состоянием и желаемым состоянием объекта посредством (ре)конфигурирования.

Метрика – числовой показатель, характеризующий конфигурацию объекта.

План – последовательность действий по изменению конфигурации объекта, предусматривающая порядок и сроки их осуществления.

Роль – статус, описывающий множество видов действий по созданию и выполнению плана конфигурирования объекта, которые способна осуществлять сущность, имеющая данный статус.

Время – сущность, описывающая временные интервалы и моменты времени.

Аспект план (рисунок 6) представляет план как последовательность целенаправленных действий, которая включает порядок и сроки осуществления действий субъектами в соответствии с выполняемыми ими ролями, а также предусловия и постусловия действий, позволяющие отслеживать, что процесс достижения цели соответствует плану.

Цель – желаемый результат, являющийся следствием осуществления последовательности действий.

Субъект – сущность, способная к осуществлению действий.

Роль – положение, устанавливающее ограниченное множество видов действий, которые субъект, занимающий данное положение, способен осуществлять.

Действие – активность, которую осуществляет субъект в соответствии с планом и выполняемой им ролью.

Предусловие – условие, которое должно быть выполнено перед началом осуществления действия.

Постусловие – условие, свидетельствующее о завершении действия и представляющее результат, полученный после его осуществления.

Начало – вид предусловия, (запланированный) момент времени начала конкретного действия.

Окончание – вид постусловия, (запланированный) момент времени завершения конкретного действия.

Предыдущее – действие в последовательности действий, предшествующее следующему действию.

Следующее – действие в последовательности действий, следующее за предыдущим действием.

Последнее – действие, завершающее последовательность действий; результат последнего действия является целью, которая должна быть достигнута в ходе осуществления последовательности действий.

Критерий успешности – показатель, позволяющий оценить результат действия.

Концепт Empty (пустой список) и отношения hasNext (имеет следующего) и follows (следует за) соответствуют концепту отношений, используемых в паттерне моделирования последовательностей на OWL [13].

является экземпляром       является частью

Рисунок 6 – План

Аспект поддержки принятия решений (рисунок 7) представляет модель принятия решений. Данный аспект используется, поскольку задача конфигурирования решается как задача принятия решений.

Рисунок 7 – Поддержка принятия решений

Задача – конкретная цель или проблема, требующая решения или выполнения действий. Задача возникает в определённый момент времени и существует до момента получения решения.

Лицо, принимающее решение (ЛПР), – субъект, выполняющий действия по принятию решений.

Критерий – функция, выражающая предпочтения ЛПР. Понятие критерия объединяет различные показатели, используемые в методологиях принятия решений для оценки гипотез, альтернатив, результатов и решений.

Предпочтения – критерии, которые ЛПР считает более значимыми, и значения этих критериев.

Альтернативы – множество вариантов решений задачи или планов действий, направленных на её решение.

Решение – выбранная альтернатива (план) для решения задачи.

Оценка – суждение, насколько оцениваемый объект соответствует предпочтениям и ожиданиям ЛПР.

Система поддержки принятия решений (СППР) – вычислительная сущность, осуществляющая действия по поддержке принятия решений.

В аспекте профиля он определён как структурированное описание конкретного субъекта. На ОМ профиля (рисунок 8) структурные единицы приведены выборочно. Многоточие означает, что в профиле может быть представлена любая дополнительная информация, которая является релевантной для конкретной проблемной области.

Рисунок 8 – Профиль

Профиль СТС – структурированное описание деятельности, истории, целей, ценностей системы, контактной информации о ней, а также любой другой дополнительной информации.

Субъект – сущность, характеристики и поведение которой описываются в профиле.

Контакты – информация для связи с субъектом (адрес, канал связи и т.п.).

Человек – социальный субъект.

Агент – автономный вычислительный субъект, способный реагировать на среду, в которой он функционирует, вызывать в ней изменения и взаимодействовать с другими субъектами.

Сервис – вычислительный субъект, предоставляющий услуги по требованию других субъектов.

Цель – конкретный результат, на достижение которого направлена деятельность СТС.

Достижения – важнейшие результаты.

Профиль человека – информация, связанная с конкретным человеком в системе, которая позволяет его идентифицировать и обеспечить персонализацию взаимодействия.

Персональные данные – имя, дата рождения, место жительства, друзья и т.д.

Компетенции – задачи и функции, которые человек способен выполнять, опираясь на свои знания, навыки, умения и личностные качества.

Предпочтение – фактор, определяющий при выборе преимущество одного варианта над другим.

Настройки приватности – ограничения на доступ к информации о человеке и на её использование.

Профиль агента – набор параметров, которые определяют характеристики и поведение или функциональность агента.

Профиль сервиса – набор параметров, определяющих поведение сервиса, используемые им ресурсы и возможности его обнаружения.

Идентификационная информация – набор параметров, по значениям которых можно однозначно идентифицировать агента/сервис в цифровой среде.

Конфигурация – набор параметров, определяющих возможности агента/сервиса, например, права доступа к агенту/сервису, их коммуникационные и функциональные возможности, параметры безопасности и др.

Основания для группирования – набор параметров, на основании которых агентов/сервисы можно объединять в группы, например, выполняемые агентами/сервисами роли, зоны ответственности агентов/область дей- ствия сервисов и др.

Настройки для персонализации – набор параметров для настройки агента/сервиса под конкретные потреб- ности.

Вид услуги – конкретная задача или функция, выполняемая сервисом.

Аспект контекста (рисунок ) введён в связи с тем, что любой субъект и объект про блемной области существуют в контексте, и любая задача тоже решается в контексте.

Контекстом считается совокупность информации и знаний о состоянии окружающей среды и находящих ся в ней субъектов/объектов/сущностей проблемной области.

Онтология контекста – структурированное представление контекстной информации и знаний проблемной области, используемое для моделирования и понимания окружающей среды, в которой функционирует система. Эта онтология является основой для сбора и анализа различных контекстно-зависимых факторов, таких как активность пользователя, местоположение, время, характеристики устройства и др.

Рисунок 9 – Контекст

Сущность – класс онтологии, релевантный для понимания ситуации или задачи в определённый момент времени.

Время – ОМ времени, например, онтология времени на языке моделирования онтологий OWL [14].

Местонахождение – ОМ местоположений, например, онтология местоположений [15].

Свойство – признак, отличающий множество индивидов класса сущность.

  • 3.2    Аспектный уровень

  • 3.3    Глобальный уровень

На этапе формирования аспектного уровня эксперты определяют фрагменты онтологий, в которых представлены концепты локального уровня и отношения между ними. В качестве таковых выбираются те концепты ОМ локального уровня (исходные концепты), для которых существует хотя бы одно семантическое отображение в концепты других ОМ этого уровня (целевые концепты). В таблице 1 для аспектов добавлены следующие обозначения: К – контекст, П – профиль.

На этапе создания глобального уровня МАО производится идентификация концептов, принадлежащих нескольким фрагментам аспектного уровня. Из этих концептов выбираются те, которые представляются на глобальном уровне, и создаётся структура концептов глобального уровня.

К концептам, являющимся общими для нескольких аспектов, относятся: Агент, Время, Действие, Конфигурация, Метрика, План, Результат, Ресурс, Роль, Сервис, СТС, Субъект, Цель, Человек. Глобальный уровень МАО показан на рисунке 10.

Связующие отношения между концептами глобального и аспектного уровней формализуются средствами языка описания онтологий на основе различных точек зрения MultiViewpoint OWL / MVP-OWL [10]. В статье для иллюстрации представлена часть множества отношений.

Таблица 1 - Отображения между концептами аспектов локального уровня

Исходный концепт

Целевой концепт

Исходный концепт

Целевой концепт

Субъект

СТС: поддерживающий субъект СТС: действующий субъект ЦС: участник; ДК: ресурс План: субъект; К: сущность П:субъект

Цель

ЦС: цель ДК: цель План: цель ППР: задача

СТС

СТС: СТС ДК: объект П: СТС

Конфигурация

СТС: конфигурация

ДК: конфигурация

План: цель, План: постусловие

ППР: альтернатива; ППР: решение

Агент

СТС: агент; ДК: ресурс К: сущность; П: агент

Роль

СТС: роль; ЦС: роль; ДК: роль План: роль; ППР: ЛПР

Сервис

СТС: сервис; ДК: ресурс

К: сущность

П:сервис

Действие

СТС: действие; ЦС: действие ДК: действие; План: действие ППР: оценка

Человек

СТС: человек ДК: ресурс К: сущность П: человек

Метрика

СТС: метрика

ДК: метрика

План: критерий успешности

ППР: критерий

Результат

ЦС: результат

План: цель; План: постусловие

Свойство

ДК: отношение

К: свойство; К: время

План

ДК: план

План: план

Время

СТС: время; ДК: время ППР: время; К: время

Рисунок 3 - Глобальный уровень многоаспектной онтологии

Отношения для концепта СТС глобального уровня (ГУ):

ГУ: СТС^СТС: СТС - отношение эквивалентности (множество экземпляров концепта СТС ГУ совпадает с множеством экземпляров концепта СТС аспектного уровня аспекта СТС);

ГУ: СТС ^ П: СТС - отношение эквивалентности (множество экземпляров концепта СТС ГУ совпадает с множеством экземпляров концепта СТС аспектного уровня аспекта профиль);

ГУ: СТС ^ ДК: объект - отношение вхождения (экземпляры концепта СТС ГУ являются экземплярами концепта объект аспектного уровня аспекта ДК).

Отношения для концепта субъект ГУ, где

ГУ: субъект^ (СТС: поддерживающий_субъект П СТС: действующий_субъект):

ГУ: субъект ^ К: сущность - отношение вхождения между концептом субъект ГУ и концептом сущность аспекта контекст аспектного уровня;

ГУ: субъект ^ ЦС: участник - отношение эквивалентности между концептом субъект ГУ и концептом участник аспекта ЦС аспектного уровня;

ГУ: субъект ^ План: субъект - отношение эквивалентности между концептом субъект ГУ и концептом субъект аспекта план аспектного уровня;

ГУ: субъект ^ П: субъект - отношение эквивалентности между концептом субъект ГУ и концептом субъект аспекта профиль аспектного уровня.

Формализация того, что задача конфигурирования решается как задача ППР участниками ЦС, описывается следующим множеством связующих отношений:

ГУ: цель ^ ППР: задача; ГУ: конфигурация ^ ППР: решение; ГУ: роль ^ ЦС: роль;

ГУ: субъект ^ ЦС: участник; ГУ: действие ^ ЦС: действие.

  • 3.4    Многоаспектная онтология

Фрагмент, иллюстрирующий МАО ДК СТС ЦС, представлен на рисунке 11. В качестве иллюстративных примеров выбраны аспекты ДК и ППР. Приведены два отношения между: концептом объект аспекта ДК и концептом СТС ГУ; концептом задача аспекта ППР и концептом цель ГУ. Предложенная онтология поддерживает следующий сценарий ДК СТС ЦС.

ЦС получает запрос на реконфигурирование СТС, определяющий набор свойств, которым должна удовлетворять новая конфигурация. Участники ЦС сотрудничают в общей информационной среде, обеспечивающей возможность взаимодействия. Характеристики участников, такие как компетентность (человека), предпочтения (человека), функциональность (агента), решаемые задачи (сервисом) и т.п. представлены в их профилях.

Участники создают план решения задачи реконфигурирования, в котором определены порядок и сроки осуществления ими действий по решению данной задачи в соответствии с выполняемыми ролями, а также указаны критерии, на основании которых оценивается, насколько результаты фактических действий соответствуют запланированным. План предусматривает действия по оценке текущего состояния компонентов конфигурации, выполнению предусловий для возможности осуществления следующего действия, ППР и проверки успешности выполнения плана. Текущее состояние субъектов, которые являются частью СТС, в том числе компонентов конфигурации, и действий участников, отображается в контексте. Контекст представляет актуальные значения свойств субъектов и других контекстнозависимых сущностей онтологии (например, роль, действие и т.п.).

В соответствии с планом участники разрабатывают альтернативные варианты конфигурации, которые оцениваются относительно выбранных ими критериев и предпочтений участника, выполняющего роль ЛПР, и выбирают наиболее предпочтительную конфигурацию, которая считается решением задачи.

Глобальный уровень (рисунок )

относится к

является компонентам

Время

имеет ,---—-^---

------ --- 1    Субъект

j--> | Свойство!

ГУ: СТС → ДК: объект

Аспектный уровень

| Агент ] | Человек-] | Сервис | реализует имеем следствием выполняет

________4____

I     р"      1 ---1

осуществляет I План

|    Деиствпе    | — —--* 11

определят поведение obLoci^I?^11^"”

формализует

Метрика оценивает

Цель

ГУ: цель ↔ ППР: зад ача Время относительно

I         —I определяет J              1 влияет на

Объект            Конфигурация структуру       ур ц ж               изменяет

Действие b=d включает

является частью

____________________________________I____________________________________

Ресурс |<—I

и поведение

направлен на достижение

] План

Время ^--------------- относится креализует

создает

ЛПР

Задача    К ~'

порождает

измеряет и Л           л ]

Оценка I    ‘    ^1 Альтернатива

относительно

Критерий

выбирается из

Решение

состоит в связывает с

Роль

Локальный уровень

Динамическое конфигурирование (рисунок Рисунок ) связующее отношение с аспектом динамическое конфигурирование

ппр (рисунок Ри- связующее отношение с аспектом схематичные границы аспектов и поддержка принятия решений               уровней

Рисунок 11 – Многоаспектная онтология динамического конфигурирования социотехнической системы цифровым сообществом (фрагмент)

В случае невыполнения предусловий возможности осуществления некоторого действия или изменения несоответствия фактических результатов действий запланированным, участники ЦС корректируют план.

4 Конфигурирование транспортного отдела логистической компании

Рассмотрен упрощённый пример использования МАО ДК СТС для задачи конфигурирования транспортного отдела логистической компании с целью выполнения входящего заказа с учётом текущей ситуации. Роль СТС выполняет транспортный отдел. Аспект ЦС в примере явным образом не представлен. Принято, что, участники ЦС являются ресурсами СТС, которые формируют план решения задачи конфигурирования посредством общения в цифровом пространстве, и могут быть вовлечены в решение этой задачи. В приведенной конкретизации понятий, фигурирующих в рассматриваемом примере, семантически эквивалентные понятия конкретизируются однажды под перечнем аспектов, в которых они встречаются.

Аспект: СТС (рисунок 3):

СТС - транспортный отдел; Конфигурация - совокупность назначений ресурсов на выполнение подзадач логистической задачи.

Аспекты: СТС (рисунок 3), План (рисунок 6):

Цель - выполнение заказов (решение логистической задачи).

Аспекты: СТС (рисунок 3), ДК (рисунок 5):

Ресурсы - грузовые автомобили (свойства: доступность, допустимый объём груза, допустимые габариты груза, допустимая масса груза, класс вместимости, стоимость использования), персонал (свойства: компетенция, доступность); Метрики (оценки конфигурации) - стоимость и время использования ресурсов.

Аспект: ППР (рисунок 7):

Задача - конфигурирование транспортного отдела; Критерий - минимизация стоимости и времени использования ресурсов; Альтернатива - допустимая конфигурация СТС; Решение - итоговая конфигурация СТС.

Аспекты: СТС (рисунок 3), ДК (рисунок 5), План (рисунок 6):

Роль - роли, выполняемые персоналом СТС; Действие - деятельность, которую выполняет персонал при решении логистической задачи.

Аспект: План (рисунок 6):

Критерий успешности - наличие решения.

Аспект: Профиль (рисунок 8):

Ресурсы СТС и их свойства.

Аспект: Контекст (рисунок 9):

Конкретные значения свойств сущностей, которые вовлечены в задачу ДК СТС, в определённое время.

Для каждой конкретной СТС аспект ДК может объединять несколько специфичных для этой СТС аспектов. В данном примере такими аспектами являются: бизнес-процесс обработки заказа, выбор ресурсов, построение маршрута. Эти аспекты выступают в роли «чёрных ящиков», решая соответствующие задачи предусмотренными в них методами. Онтологическому моделированию таких аспектов посвящён ряд ранее опубликованных в журнале работ (например, [16, 17]). Взаимодействие с этими аспектами (передача в них исходных данных и получение результатов) осуществляется с помощью связующих отношений.

В соответствии с описанным сценарием ЦС получает запрос на реконфигурирование транспортного отдела для выполнения заказа, содержащего следующие свойства:

дата и время поступления (I t L ), I tL = 07.03.2025,16: 25;

число мест груза (L ), 1 = 2;

объём места I (IvL ;): объём места 1 - IVL0 = 6,5 м3, объём места 2 - IVL = 3,9 м3; габариты места I (Is L;): габариты места 1 - ILL = {2,5; 2; 1,3} м; ISL1 = {1,5; 2; 1,3} м;

масса места I (I м L;): масса места 1 - I ML = 700 кг, масса места 2 - I ML = 400 кг;

адрес (геопозиция) и допустимое время погрузки IT1L = {14.03.2025 адрес (геопозиция) и допустимое время разгрузки T TlL = допустимое время транспортировки (I t aL), I t&L = 24 ч;

{15.03.2025

10:00  18:00};

10:00 18:001

10:00 15:00}

■ ■ ■

Участниками ЦС для составления плана предлагаются:

возможные виды действий, которые определены в аспектах СТС, ДК и ППР;

виды ролей, специфицированные в аспекте СТС;

список конкретных субъектов СТС - людей, агентов и сервисов - и их компетенций.

При составлении плана субъекты назначаются на роль в соответствии с их компетенция- ми. Составленный участниками ЦС план решения задачи конфигурирования (таблица 2) определяет следующую последовательность действий: 1) построение бизнес-процесса обра- ботки заказа; 2) выбор ресурсов; 3) построение маршрута; 4) оценка и выбор конфигурации. Для каждого действия указываются сроки начала и окончания (в таблице не представлены). Действия 1 – 3 специфицированы в классе действие аспекта СТС. Действие 4 представлено в аспекте ППР как оценка и выбор решения в связи с наличием связующего отношения ГУ: конфигурация н ППР: решение. В графе «Аспект» (не входит в план) представлены специфичные аспекты, предлагающие методы решения задач, предусмотренных действиями.

Таблица 2 – План решения задачи конфигурирования транспортного отдела

Порядок действия

Действие

Предусловие

Постусловие

Роль

Ресурс

Критерий успешности

Аспект

1

Построение бизнес-процесса

Поступил заказ

Назначен менеджер по обработке заказа

Обработчик входящего заказа

Агент

Получено допустимое решение

Бизнес-процесс обработки заказа

2

Выбор ресурсов

Назначен менеджер по обработке заказа

Перечень используемых ресурсов (со значениями свойств)

Организатор

Агент – решатель ограничений

Получено эффективное решение

Выбор ресурсов

3

Построение маршрута

Наличие значений для класса автомобиля, точек погрузки и разгрузки, временных ограничений

Время подачи автомобиля, время погрузки, маршрут, время разгрузки

Логист-планировщик

Агент – сервис прокладки маршрутов

Получено эффективное решение

Построение маршрута

4

Оценка и выбор конфигурации СТС

Имеется конфигурация СТС

Имеется эффективная конфигурация СТС

Логист-ЛПР

Человек

Получена эффективная конфигурация

ППР

Бизнес-процесс обработки входящего заказа (действие 1), как правило, является стандартизованным (приём заказа, верификация, подготовка документов и т.п.), но может иметь ветвления в зависимости от конкретных параметров заказа и заказчика, а также текущей ситуации, что описывается контекстом. Действие по созданию бизнес-процесса заключается в решении задачи, описываемой с помощью продукционных правил (если …, то …). Эту задачу решает специально разработанный агент, выполняющий роль обработчика входящего заказа. В рассматриваемом примере заказ является стандартным, норматив времени на его обработку составляет 2 часа. Этот заказ передается ресурсу СТС, выполняющему роль менеджера по обработке заказа. Действие 2, связанное с выбором ресурсов, вовлечённых в задачу транспортировки заказа, состоит в решении задачи выбора, как задачи удовлетворения ограничений. Эту задачу решает организатор с учётом критерия минимизации стоимости используемых ресурсов. Роль организатора выполняет агент-решатель ограничений. Используемые виды ресурсов: грузовые автомобили, водители (принадлежат классу персонал). Выбор осуществлялся среди автомобилей трёх классов вместимости (малого, среднего, большого) и водителей с тремя видами компетенций (допуск к управлению автомобилями классов вместимости: малого; малого и среднего; малого, среднего и большого). Свойства заказа передаются в задачу выбора ресурсов посредством связующих отношений r. Например, следующее отношение описывает, что отношение rv между допустимым объёмом груза ресурса Rw и объёмом места , указанном в заказе, соответствует ограничению на допустимый объём груза ресурса Rw, который не должен превышать сумму объёмов мест в заказе:

(r(l VRw Jv)) = Тг ие ) ~ (IVRw > ^    A^r , )■

Эффективность решения по выбору ресурсов определяется стоимостью их использования, которая учитывается решателем ограничений при генерации решения.

Организатором выбраны следующие ресурсы:

  •    автомобиль среднего класса вместимости, доступный 14.03.2025 с 14:00 до 16:00 и с 20:00 до 22:00; 15.03.2025 с 8:00 до 22:00, при меньшей стоимости удовлетворяющий

всем ограничениям;

  •    водитель, имеющий допуск к управлению автомобилями малого и среднего классов вместимости, с почасовой оплатой 300 руб./ч., свободный для выполнения работы 14.03.2025 с 18:00 до 22:00 и 15.03.2025 с 8:00 до 22:00.

Построение маршрута транспортировки заказа (действие 3) выполняет логист-планировщик в лице агента-сервиса прокладки маршрутов. Этот сервис имеет возможность прогнозирования дорожной ситуации, результаты которого используются для окончательного расчёта (учитывается время подачи автомобиля, время погрузки и разгрузки). Входными данными для сервиса являются временные ограничения, класс автомобиля, точки погрузки и разгрузки, передаваемые с помощью соответствующих связующих отношений эквивалентности. Критерием эффективности маршрута является время использования ресурсов.

При заданных исходных данных задача построения маршрута не имеет решения, поскольку автомобиль, выбранный организатором, не может выполнить заказ при заданных временных ограничениях. Об этом информируется логист-ЛПР, который должен выполнить оценку предложенного решения (действие 4). Логист-ЛПР принимает решение о реконфигу- рировании СТС.

В новой конфигурации используются грузовой автомобиль большого класса вместимости (ГАБ) и водитель, имеющий допуск к управлению автомобилями большого класса вместимости (КМСБ) и свободный в рассматриваемом интервале времени. Итоговая конфигура ция транспортного отдела (З) для выполнения заказа имеет вид:

З^ = {менеджер по обработке заказа; {08.03.2025  2: 00}} менеджер по обработке за каза обрабатывает заказ 08.03.2025 в течение 2-х часов ;

16:00} для выполнения }

за-

(транспортное средство ГАБ;  {15.03.2025  9: 30

{     водитель КМСБ;       {15.03.2025  9:30

каза 15.03.2025 с 9:30 до 16:00 используется транспортное средство ГАБ и привлекается во- дитель КМСБ;

З = {маршрут транспортировки} конкретный маршрут транспортировки с временны- ми отметками.

Заключение

В статье описан процесс создания МАО для ДК СТС участниками ЦС. Определены аспекты, знания которых должны быть включены в онтологию, и разработаны их ОМ: СТС, ЦС, ДК, план (конфигурирования), ППР, профиль, контекст. Из ОМ аспектов выбраны их части, релевантные для представления знаний рассматриваемой проблемной области, и сформирован ГУ МАО. Этот уровень отражает специфику проблемной области ДК СТС и содержит обобщённые понятия для поддержки семантической интероперабельности аспектов. Применение МАО продемонстрировано на примере задачи ДК транспортного отдела логистической компании. Показана возможность вовлечения в выполнение этой задачи раз- личных аспектов, решающих отдельные подзадачи в рамках общей задачи ДК. МАО обеспечивают интеграцию разнородных аспектов в общую онтологию и отличаются возможностью сохранения их внутренних формализмов, обеспечения их независимости от самой МАО и других аспектов, а также использования уже существующих в рамках аспектов методов решения задач конфигурирования отдельных элементов СТС. МАО совместно с концепцией ЦС открывает возможности для вовлечения разрозненных ресурсов (людей и программных сущностей), обладающих соответствующими компетенциями, в решение различных задач. Такой подход привлекателен при решении задач, где требуется использование междисциплинарных знаний.