Контроль качества профессиональных знаний специалистов по самбо в процессе повышения квалификации на международных тренерских и судейских семинарах
Автор: Марянян С.А.
Журнал: Научное обеспечение системы повышения квалификации кадров @journal-ipk74
Рубрика: Гипотезы, дискуссии, размышления
Статья в выпуске: 4 (65), 2025 года.
Бесплатный доступ
Проблема исследования и обоснование ее актуальности. Одной из важнейших элементов в системе повышения квалификации специалистов по самбо, является осуществление контроля профессиональных знаний. Актуальной проблемой является качественная подготовка высококвалифицированных кадров по самбо в мире и поэтому систематический контроль знаний на тренерских и судейских семинарах необходим. Это обосновывается повышением уровня подготовленности спортсменов, динамическими изменениями правил соревнований совершенствованием методик подготовки спортсменов, появлением новых дисциплин по самбо. Цель исследования. Разработать и научно обосновать систему контроля качества профессиональных знаний специалистов по самбо в процессе повышения квалификации на международных тренерских и судейских семинарах. Методология (материалы и методы). Основным методом контроля профессиональных знаний специалистов по самбо, явилось педагогическое тестирование, которое включало в себя перечень вопросов для спортивных судей и для тренеров по самбо на русском, английском и испанском языках. Благодаря сравнительному анализу, методам математической статистики и последующему обобщению данных, выявили текущий уровень знаний специалистов различных регионов, на основе моделирования разработали систему контроля качества профессиональных знаний специалистов по самбо. Результаты. Уровень профессиональных знаний тренеров достоверно высокий, по результатам двух тренерских семинаров все участники справились с тестированием и получили положительную оценку. Среди спортивных судей достоверно высокий уровень у представителей стран СНГ и ближнего зарубежья, низкий уровень продемонстрировали спортивные судьи Латинской Америки, среди них никто не набрал необходимого количества баллов для положительной оценки. Одним из определяющих факторов успешности выполнения теста является знание русского языка, понимания содержания разделов правил соревнований. Серия педагогических наблюдений позволили выявить позитивные и негативные факторы, влияющие на уровень профессиональных знаний специалистов по самбо. На основе моделирования разработали систему контроля качества профессиональных знаний специалистов. Научная новизна исследования состоит в разработке эффективной системы контроля качества профессиональных знаний, особенность которой определяется применением интерактивных методов обучения (деловых игр, кейс-методов) при передаче большого объема информации в сжатые сроки. Теоретическая значимость исследования состоит в разработке и реализации образовательных программ для специалистов по самбо, включающих в себя не только структуру и содержание, но и методы обучения и контроль качества знаний. Практическая значимость исследования выражается в разработанной авторской системе контроля качества профессиональных знаний специалистов по самбо. Она будет полезна при формировании профессиональных компетенций специалистов и может применяться в дальнейшей практике подготовки кадров международной федерацией самбо.
Подготовка кадров, система контроля знаний специалистов по самбо, интерактивные методы обучения, деловые игры, терминология и классификация самбо
Короткий адрес: https://sciup.org/140313312
IDR: 140313312 | УДК: 378.046.4+796.814 | DOI: 10.24412/2076-8907-2025-465-66-77
Quality control of professional knowledge of sambo experts during advanced training at international coaching and refereeing seminars
The research problem and the rationale for its relevance. A critical component in the advanced training system for sambo specialists involves the assessment of professional knowledge. The research addresses the pressing need for highquality training of qualified sambo professionals worldwide, which necessitates systematic knowledge evaluation during international coaching and refereeing seminars. This requirement stems from several key factors: the rising competency levels of athletes, ongoing modifications to competition rules, advancements in training methodologies, and the introduction of new sambo disciplines. The goal of the research is to develop and scientifically substantiate a quality control system for evaluating the professional knowledge of sambo specialists during advanced training at international coaching and refereeing seminars. Methodology. The research employed pedagogical testing as the primary method for assessing professional knowledge. The testing materials included comprehensive question sets for both sambo referees and coaches, available in Russian, English, and Spanish. Through comparative analysis, application of mathematical statistics, and systematic data synthesis, the research first evaluated the current knowledge levels among specialists from various regions before developing a quality control system based on modeling approaches. The results. The research yielded several significant findings. Coaching professionals demonstrated consistently high knowledge levels, with all participants successfully passing the testing at two international seminars. Among referees, the results revealed substantial regional disparities: representatives from CIS and neighboring countries showed strong performance, while referees from Latin America failed to achieve passing scores. The research identified Russian language proficiency and thorough understanding of competition rules as critical success factors. A series of pedagogical observations helped identify both positive and negative factors influencing knowledge acquisition. Based on these findings, the research developed an innovative quality control system incorporating interactive learning methods such as business simulations and case studies, specifically designed for efficient knowledge transfer during intensive training programs. The scientific novelty. The research introduces an original quality control system that combines interactive assessment techniques with optimized information delivery methods for time-constrained advanced training environments. The theoretical significance. The research contributes to the theoretical framework of sambo education by developing comprehensive training programs that integrate structured learning content with effective knowledge evaluation methodologies. The practical significance. The implemented quality control system enhances professional competency development and provides the International Sambo Federation (FIAS) with a standardized framework for global implementation in specialist training programs. The research establishes an evidencebased foundation for improving international standards in sambo education through systematic knowledge assessment approaches.
Текст научной статьи Контроль качества профессиональных знаний специалистов по самбо в процессе повышения квалификации на международных тренерских и судейских семинарах
Кандидат педагогических наук
Введение. Тенденция развития самбо на международной арене, рост уровня конкурентоспособности спортсменов по различным дисциплинам, включение новых национальных федераций в международную федерацию самбо ФИАС, увеличение количества занимающихся, узнаваемость национального вида спорта и рост популярности выражается в прямо пропорциональной зависимости от уровня профессиональных компетенций специалистов, чем выше данный показатель, то есть уровень теоретических знаний и практических навыков специалистов, тем успешнее будет развиваться самбо. Первостепенное внимание необходимо уделять подготовке высококвалифицированных кадров по всему миру, эту проблему мы рассматривали в наших исследованиях.
Обзор литературы. Одним из эффективных способов повышения квалификации спортивных судей по самбо являются активные методы обучения, опирающиеся на продуктивное творческое мышление слушателя, способствующие к самостоятельному принятию решений, анализу. В связи с этим Т. В. Мелкадзе, И. А. Дани-лычев [1] предлагают включать в современный курс обучения и повышения квалификации спортивных судей по самбо такие разделы как теория, анализ соревновательной деятельности (видеоанализ), ролевая практика (основы профессиональной деятельности) и практическая стажировка на соревнованиях, а также изучение научных достижений в области судейства видов спорта.
Анализ научной литературы, также выявил высокий интерес специалистов к различным дисциплинам самбо. В пользу развития пляжного самбо, авторы предлагают рассмотреть международной федерации самбо (ФИАС) такое направление как боевое пляжное самбо, утверждая, что это во много раз увеличит аудиторию любителей самбо и всех тех, кто неравнодушен к боевым искусствам [2]. В своей статье А. В. Конаков выявил ключевые факторы развития женского боевого самбо: высокая популярность самбо благодаря включению в про- грамму множеств международных спортивных мероприятий, требования к международным спортивным федерациям по соблюдению гендерного равенства в спортивных состязаниях, высокий уровень популярности женских видов единоборств во всем мире [3].
Одним из эффективных способов контроля уровня теоретических знаний специалистов может являться мультимедийная обучающая система, которая была протестирована в ходе подготовки спортивных судей по самбо [4]. На наш взгляд это позволит в более короткий промежуток времени разработать тесты для оценки знаний специалистов по самбо, а ценность данного инструментария подтверждается при организации дистанционных курсов повышения квалификации или семинаров. В исследовании Гэ Сяолонга и С. Е. Табакова указаны положительные результаты применения активных методов обучения в процессе переподготовки тренеров из других видов единоборств [5]. Так, благодаря деятельностно-ролевой игре, в которой принимали участие специалисты из Китайской Народной Республики, моделируя судейство соревновательного поединка, справились с тестированием лучше, чем участники международного семинара судей.
Для более качественного обучения взрослых специалистов важно создавать педагогические условия для взаимного обучения. Результаты исследования Т. Глушац, Дж. Нолана [6] показывают ценность взаимного обучения, где у преподавателей есть возможность совершенствовать свои умения, дополнять и обновлять знания, лучше продумывать практическую деятельность, находить решения для специфических ситуаций, что очень важно в профессиональной деятельности тренера.
Система дополнительного профессионального образования спортивных кадров может быть построена на принципах корпоративного обучения [7]. В качестве ее основных компонентов необходимо отметить следующие: 1 — диагностика реальных потребностей слушателей ДПО и барьеров их восприятия — до момента выбора тематики курсов; 2 — выбор и синхронизация целей и форм психологического воздействия на всех субъектов образовательного процесса; 3 — реализация в содержании, технологиях и формах принципов профес- сионального сотрудничества на основании технологий проектной и исследовательской деятельности.
Основной контингент на международных тренерских семинарах по самбо — это специалисты по различным видам единоборств, имеющие различный опыт работы, следовательно, принцип учения на протяжении всей жизни придает уверенность в профессиональном соответствии при переходе от одной профессиональной деятельности к другой в сфере физической культуры и спорта [8].
Гипотеза исследования: предполагается, что систематический контроль качества профессиональных знаний специалистов по самбо и последующий анализ образовательных программ, позволят более успешно развивать самбо в мире, благодаря подготовке высококвалифицированных кадров.
Задачи исследования:
-
1. Выявить уровень профессиональных знаний специалистов по самбо.
-
2. Определить факторы (позитивные, негативные), влияющие на уровень профессиональных знаний специалистов по самбо.
-
3. Разработать и научно обосновать систему контроля качества профессиональных знаний специалистов.
Методология (материалы и методы). Исследование состояло из нескольких этапов: на 1-м этапе был проведен международный судейско-тренерский семинар в городе Ереване (Армения), в период 05–06 июня 2025 года. Основной контингент — тренеры и спортивные судьи, являющиеся опытными специалистами и членами международной федерации самбо (ФИАС) в составе 55 человек. На 2-м этапе также был проведен Панамериканский семинар для тренеров и судей в городе Гуаякиль (Эквадор), 24–25 июня 2025 года семинар для тренеров (28 участников), 25–26 июня семинар для судей (26 участников). Общее количество участников Панамериканского семинара — 54 участника. Оба мероприятия направлены на повышение профессионального уровня специалистов и развитие самбо в регионе [9].
По завершении семинара участники первого и второго этапа проходили педагогическое тестирование для определения качества усвоения материала и для получения официального сертификата о присвоении международной тре- нерской или судейской категории при положительной оценке.
На 1-м этапе тренеры и судьи выполняли единый тест для определения уровня знаний правил соревнований по самбо. Тест состоял из 34 вопросов, за каждый правильный ответ участник получал 1 балл, максимальное количество баллов за тест — 34. Тест для тренеров состоял из 31 вопроса, максимальное количество баллов за тест 31 балл соответственно.
Результаты и их описание. В ходе научной работы нами была разработана и представлена в виде схемы система контроля качества профессиональных знаний специалистов по самбо с установлением обратной связи от слушателей в процессе повышения квалификации. Все элементы системы взаимосвязаны и необходимо отметить ее эффективность при подготовке кадров по самбо из различных стран. Особое место в этой системе занимает организация процесса обучения и контроля знаний при помощи интерактивных методов обучения, а именно: деловых игр, решение проблемных ситуаций и кейсов, взаимного обучения, что положительно влияет при преодолении языкового барьера. Более подробно данная система контроля представлена ниже. Уровень знаний по правилам соревнований у большинства специалистов высокий — 70,7% правильных ответов в среднем (табл. 1). Средний групповой балл — 24 из 34, в среднем специалисты допускают 10 ошибок (29,4%). Из 53 специалистов 43 человека успешно справились с тестом, и лишь 7 человек не достигли положительного результата. Более детально результаты тестирования по правилам соревнований представлены в таблице 2. Среди 22 стран хочется отметить специалистов из Белоруссии (28,6 балла), России (28,2 балла), Латвии и Молдовы (28 баллов), Германии и Марокко (26 баллов), Украины (25,6 балла), Египет, Малайзии и Индонезии (25 баллов) соответственно. Наименьшее количество баллов набрали представители Туркменистана (10 баллов), Коста-Рики (9 баллов), Камеруна (7 баллов), Австралии (4 балла), Кипра (2 балла).
В основном ошибки допущены по причине непредставления всех правильных вариантов ответа, либо выбора лишнего неправильного варианта ответа. Часть ошибок допущены из-за невнимательности при прочтении вопроса и перечисленных вариантов ответа. На рисунке 1 представлены 5 лучших результатов тестирования знаний правилам соревнований самбо. Необходимо отметить, что из стран Латвии, Молдовы и Германии участвовал всего 1 человек, это в некоторой степени искажает информативность исследования, при этом коэффициент корреляции показал, что количество ошибок не зависит от количества участников (r = 0,3), наблюдается слабая взаимосвязь. Большой опыт работы специалистов, вне зави- симости из какой они страны подтверждает вышесказанное. Значительное количество специалистов 49 человек не смогли верно определить обязанности заместителя главного судьи, 45 человек ошиблись при определении нарушения формы самбо, 33 специалиста ошиблись при определении положения «стоя», более половины специалистов (31 человек) допустили ошибку при определении запрещенного приема и когда происходит прекращения удушающего приема и т. д.
Таблица 1
Результаты тестирования уровня знаний правил соревнований по самбо у тренеров и спортивных судей (п = 53), (г. Ереван)
|
Количество участников |
Критерий |
Стандартное отклонение |
min/max |
% правильных ответов |
|
|
53 |
Среднее кол-во баллов (X) |
24 |
±4,09 |
2/30 |
70,6 |
|
Среднее кол-во ошибок (X) |
10 |
±4 |
4/32 |
% ошибок 29,4 |
|
Таблица 2
Рейтинг участников судейско-тренерского семинара в г. Ереван по странам (п = 22), (знания правил соревнований)
|
№ п/п |
Количество человек |
Страна |
Количество баллов (X) |
Количество ошибок (X) |
% правильных ответов |
|
1. |
5 |
Беларусь |
28,6 |
5,4 |
84 |
|
2. |
7 |
Россия |
28,2 |
5,7 |
83 |
|
3. |
1 |
Латвия |
28 |
6 |
82 |
|
4. |
1 |
Молдова |
28 |
6 |
82 |
|
5. |
1 |
Германия |
26 |
8 |
76 |
|
6. |
1 |
Марокко |
26 |
8 |
76 |
|
7. |
6 |
Украина |
25,6 |
8,3 |
75 |
|
8. |
1 |
Египет |
25 |
9 |
74 |
|
9. |
1 |
Малайзия |
25 |
9 |
74 |
|
10. |
1 |
Индонезия |
25 |
9 |
74 |
|
11. |
9 |
Армения |
24,7 |
9,2 |
73 |
|
12. |
4 |
США |
24,5 |
9,5 |
72 |
|
13. |
1 |
Узбекистан |
24 |
10 |
71 |
|
14. |
1 |
Кыргызстан |
24 |
10 |
71 |
|
15. |
5 |
Грузия |
23 |
11 |
68 |
|
16. |
1 |
Болгария |
22 |
12 |
65 |
|
17. |
2 |
Казахстан |
20,5 |
13,5 |
60 |
|
18. |
1 |
Туркменистан |
10 |
24 |
29 |
|
19. |
1 |
Коста-Рика |
9 |
25 |
26 |
|
20. |
1 |
Камерун |
7 |
27 |
21 |
|
21. |
1 |
Австралия |
4 |
30 |
12 |
|
22. |
1 |
Кипр |
2 |
32 |
6 |
Таблица 3
|
Количество участников |
Критерий |
Стандартное отклонение |
min/max |
% правильных ответов |
|
|
26 |
Среднее кол-во баллов (X) |
8 |
±2,62 |
3/18 |
23,5 |
|
Среднее кол-во ошибок (X) |
27 |
±3 |
16/31 |
% ошибок 79,4 |
|
Результаты тестирования уровня знаний правил соревнований по самбо у спортивных судей (п = 26), (г. Гуаякиль)
Необходимо более детально изучать положения правил, связанные как с обязанностями судей, так и при непосредственном судействе соревновательного поединка. Сложность теста была достоверно высокой, поскольку требовал от специалистов глубоких знаний статей правил, а также большого опыта судейства различных дисциплин самбо, с пониманием и грамотным истолкованием правил.
В таблице 3 представлены результаты тестирования уровня знаний по правилам соревнований специалистов Латинской Америки в Эквадоре. Тест был точно таким же, как и при определении уровня знаний правил соревнований специалистов в г. Ереване, поэтому сложность теста, как мы отмечали раннее, достоверно высокая. Средний балл 8 из 34, а количество ошибок 27, среди всех специалистов, никто не справился с данным тестом 79,4% ошибок, среди остальных можно отметить одного специалиста, набравший 18 баллов, то есть чуть больше половины правильных ответов. По ре- зультатам текущего тестирования, уровень спортивных судей по самбо в Латинской Америке низкий.
Из таблицы 4 следует, что лишь один участник семинара, смог набрать чуть более половины процентов правильных ответов теста, набрав всего 18 баллов, спортивный судья из Колумбии, следующий по рейтингу представитель Коста-Рики, который набрал 13 баллов из 34, менее половины правильных ответов. Оставшиеся представители 10 стран, набрали менее 10 баллов, что говорит о слабом уровне профессиональных знаний спортивных судей.
Также интерес представляют результаты, полученные спортивными судьями после прохождения судейского семинара. Количество ошибок не взаимосвязано с количеством участников семинара от каждой страны (r = 0,28), имеется слабая корреляционная связь. Необходимы курсы повышения квалификации и эффективная система контроля знаний спортивных судей Латинской Америки.
Таблица 4
Рейтинг участников судейского семинара в г. Гуаякиль по странам (п = 12), (знания правил соревнований)
|
№ п/п |
Количество человек |
Страна |
Количество баллов (X) |
Количество ошибок (X) |
% правильных ответов |
|
1. |
1 |
Колумбия |
18 |
16 |
53 |
|
2. |
1 |
Коста-Рика |
13 |
21 |
38 |
|
3. |
3 |
Мексика |
9 |
25 |
26 |
|
4. |
2 |
Уругвай |
8,5 |
25,5 |
25 |
|
5. |
4 |
Венесуэла |
7,7 |
26,3 |
23 |
|
6. |
1 |
Гондурас |
7 |
27 |
21 |
|
7. |
3 |
США |
6,6 |
27,4 |
19 |
|
8. |
1 |
Чили |
6 |
28 |
18 |
|
9. |
2 |
Эквадор |
6 |
28 |
18 |
|
10. |
1 |
Куба |
6 |
28 |
18 |
|
11. |
6 |
Доминиканская Республика |
5,5 |
28,5 |
16 |
|
12. |
1 |
Боливия |
5 |
29 |
15 |
Таблица 5
Результаты тестирования уровня теоретических знаний тренеров по самбо (n = 26), (г. Гуаякиль)
|
Количество участников |
Критерий |
Стандартное отклонение |
min/max |
% правильных ответов |
|
|
26 |
Среднее кол-во баллов (X) |
27 |
±1,81 |
18/30 |
87,1 |
|
Среднее кол-во ошибок (X) |
4 |
±1,81 |
1/13 |
% ошибок 12,9 |
|
В связи с тем, что многие судьи не справились с прохождением тестирования, мы не будем представлять вопросы, на которые они чаще всего давали неправильные ответы, поскольку таких вопросов значительное количество. Ошибки, в основном допущены из-за выбора лишних вариантов ответа или представления неполного ответа, поскольку вопросы в тесте были представлены с выбором нескольких вариантов ответа. Приведем результаты тестирования тренеров, для выявления теоретических знаний о классификационных группах приемов самбо, терминологии, оценке технических действий и т. п. Из таблицы 5 следует, что среднее количество баллов 27 из 31, в среднем, тренеры допускали лишь 4 ошибки. В среднем у участников тестирования 87,1% правильных ответов, что говорит о высоком уровне теоретических знаний тренеров Латинской Америки.
Анализируя таблицу 6, мы наблюдаем, что все специалисты успешно справились с тестом, это указывает на высокий уровень теоретических знаний тренеров по самбо Латинской Америки. У всех участников тестирования более 80% правильных ответов. Необходимо отметить результаты представителей из США — в среднем набрали 29,3 балла из 31, представитель Тринидада и Тобаго — набравший 28 баллов, представители из Колумбии, Уругвая, Венесуэлы и Боливии в среднем получили 27 баллов. Наибольшее количество участников наблюдаем из Мексики — 7 человек и Доминиканской Республики — 6 человек. Отсутствует зависимость между количеством участников и количеством ошибок, коэффициент корреляции (r = 0,09) показывает очень слабую связь. На рисунке 4 наглядно представлены результаты тестирования теоретических знаний по самбо у тренеров Латинской Америки. Высокий показатель (от 81 до 95% правильных ответов), свидетельствует о большом опыте про- фессиональной деятельности тренеров, благодаря чему растет уровень конкуренции между спортсменами в регионе. Также нужно уточнить вопросы, которые вызвали затруднения у тренеров при выполнении теста. Чаще всего они допускали ошибку при оценке технических действий 14 неправильных ответов, а также при определении запрещенного технического действия 14 неправильных ответов. Важно отметить, что данные ошибки относятся к блоку знаний правил соревнований, что указывает на слабый уровень освоения этих знаний как у спортивных судей, так и в некоторой степени у тренеров (53,8% тренеров ошибались при ответе на вопросы из раздела судейства). Отличных результатов добились тренеры при определении технических действий, что говорит о понимании классификации и терминологии самбо, что важно для дальнейшего повышения квалификации.
Обсуждение. На основе вышеизложенного можем представить факторы, влияющие на уровень профессиональных знаний специалистов. Среди положительных необходимо выделить следующие: активное участие на национальных и международных судейско-тренерских семинарах; участие на различных спортивных мероприятиях, в том числе спортивных соревнованиях; изучение специальной научно-методической литературы и книг по самбо; систематический обмен опытом и знаниями между специалистами. Среди отрицательных факторов можно отметить следующие: языковой барьер, являющийся главной помехой при освоении не только теоретических знаний, но и практических навыков; отсутствие или недостаточный опыт профессиональной деятельности в самбо; отсутствие желания учиться и развиваться (стереотипное мышление); отсутствие коммуникации в мировом сообществе самбо; применение устаревших методик тренировок.
Таблица 6
Рейтинг участников тренерского семинара в г. Гуаякиль по странам (n = 11), (результаты теоретического тестирования тренеров)
|
№ п/п |
Страна |
Количество человек |
Количество баллов (X) |
Количество ошибок (X) |
% правильных ответов |
|
1. |
США |
3 |
29,3 |
1,7 |
95 |
|
2. |
Тринидад и Тобаго |
1 |
28 |
3 |
90 |
|
3. |
Колумбия |
2 |
27 |
4 |
87 |
|
4. |
Уругвай |
1 |
27 |
4 |
87 |
|
5. |
Венесуэла |
1 |
27 |
4 |
87 |
|
6. |
Боливия |
1 |
27 |
4 |
87 |
|
7. |
Мексика |
7 |
26,8 |
4,2 |
86 |
|
8. |
Никарагуа |
1 |
26 |
5 |
84 |
|
9. |
Канада |
1 |
26 |
5 |
84 |
|
10. |
Доминиканская Республика |
6 |
25,6 |
5,4 |
83 |
|
11. |
Эквадор |
2 |
25 |
6 |
81 |
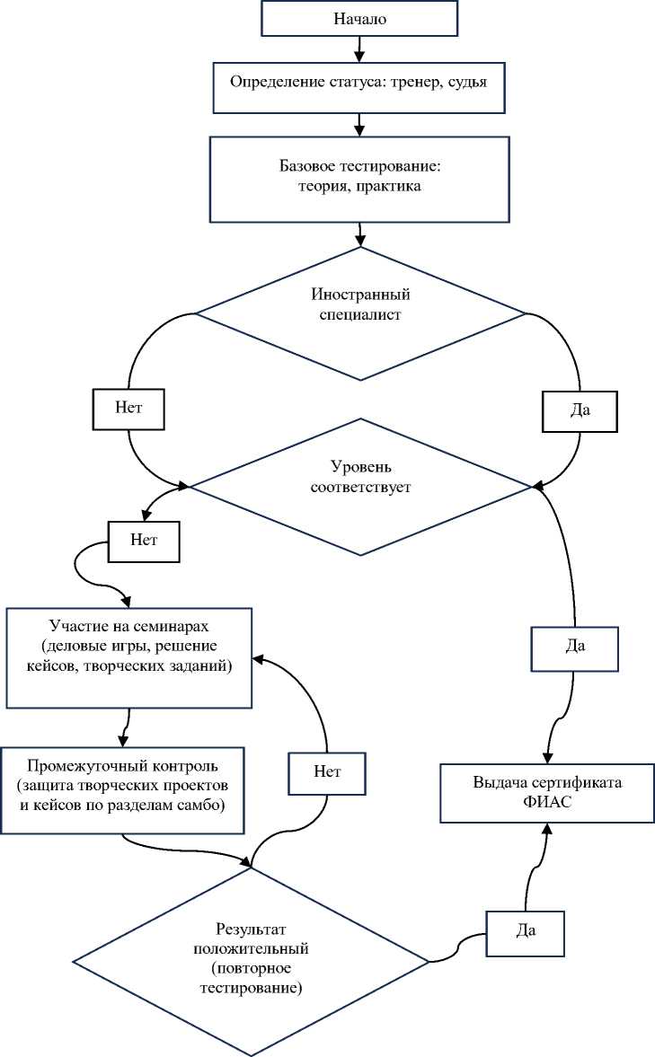
На основе тщательного анализа научной литературы и результатов исследования можем представить систему контроля качества профессиональных знаний специалистов по самбо состоящую из следующих структурных элементов (рис. 1):
-
1. Начало процесса, который стартует обычно на различных тренерских или судейских семинарах, с целью повышения квалификации специалистов.
-
2. Определение статуса, тренер или спортивный судья, здесь специалист может реализовываться и как тренер, и как спортивный судья, таких случаев немало и это только положительно сказывается на его профессионализме.
-
3. Базовое тестирование. Определив статус, переходим к процедуре тестирования. Для тренеров, обычно это теоретический тест, для оценки уровня знаний и практический экзамен, для оценки навыков владения техническими действиями и знанием терминологии самбо. Для спортивных судей теоретический тест, для выявления уровня знаний различных статей и пунктов правил соревнований, практическая часть тестирования состоит в оценке технических действий (в частности спорных ситуаций) по видеозаписям.
-
4. Мы специально выделили статус иностранного специалиста, поскольку результаты нашего исследования и ранних исследований доказывают, что главной помехой для повышения квалификации иностранных специалистов, является языковой барьер. В связи с этим важно создавать благоприятные педагогические условия для плодотворной работы и освоения большого объема информации (деловые игры, выполнение кейсов и творческих заданий, защита проекта, перевод терминологии самбо на родной язык и т. д.).
-
5. На следующем этапе происходит оценка результатов тестирования специалистов по самбо и при положительной оценке выдается официальный сертификат ФИАС с присвоением тренерской или судейской категории.
-
6. Если специалисту не удается успешно сдать тест, то ему предлагается посетить ближайшие тренерские семинары различного уровня (национальные, континентальные, международные), а затем после прохождения учебного курса, пройдя промежуточный контроль, который предполагает защиту творческих проектов и кейсов по различным разделам самбо, повысить свою квалификацию и получить возможность для повторного тестирования (до тех пор, пока не будет достигнут положительный результат).
Рис. 1. Система контроля качества профессиональных знаний специалистов по самбо
Заключение. Текущий уровень специалистов по самбо, следует отметить, находится на разном уровне и это неудивительно, так как если для стран СНГ самбо исторически является одним из популярных и узнаваемых видов борьбы, то для стран, например, Африки или
Латинской Америки это неизведанный вид спорта, где оно только набирает обороты.
-
1. Сравнительный анализ результатов исследования показывает, что уровень профессиональных знаний специалистов по самбо выше у представителей стран СНГ, владеющих русским языком, в контексте данного исследования — в части знаний правил соревнований (на 1-ом этапе исследования, мы не тестировали знания тренеров). Уровень знаний правил соревнований у специалистов Латинской Америки — низкий, что указывает на необходимость реагирования и разработки образовательных программ для новых семинаров, с акцентом на правила соревнований по самбо. Уровень теоретических знаний тренеров Латинской Америки — высокий.
-
2. Выявили факторы, влияющие на уровень профессиональных знаний специалистов. К положительным факторам можно отнести: активное участие на национальных и международных судейско-тренерских семинарах, участие на различных спортивных мероприятиях, изучение специальной научно-методической литературы и книг по самбо, систематический обмен опытом и знаниями между специалистами. Среди отрицательных факторов можно отметить следующие: языковой барьер, отсутствие или недостаточный опыт профессиональной деятельности в самбо, отсутствие желания учиться и развиваться (стереотипное мышление), отсутствие коммуникации в мировом сообществе самбо.
-
3. Разработали и научно обосновали систему контроля качества профессиональных знаний специалистов, состоящую из 6 основных структурных элементов. Центральное место в этой системе занимает не процедура тестирования специалистов, а подбор наиболее эффективных методов передачи информации, в особенности для иностранных специалистов. Разработанная система является многоуровневой и динамичной, имеющая основную задачу — контроль качества знаний специалистов, обратную связь от них, накопление и совершенствование имеющихся знаний специалистов.
Перспективной темой для дальнейшего исследования, считаем внедрение дистанционных технологий при осуществлении контроля качества подготовки кадров по самбо.