Разработка технологии мясорастительных паштетов на основе растительных паст с целью оптимизации их белкового состава
Автор: Попова Н.В., Константинова А.В.
Рубрика: Биохимический и пищевой инжиниринг
Статья в выпуске: 4 т.13, 2025 года.
Бесплатный доступ
В настоящее время рынок мясной продукции включает в себя различные ассортиментные группы, особое место среди которых занимают паштетные изделия. В большей части данная группа ориентирована на глубокую переработку вторичного мясного сырья, пищевая ценность которого может быть дополнена за счет обогащения растительными компонентами (полученными преимущественно на основе высокобелкового сырья). В рамках нашего исследования предлагается технологическое решение получения мясорастительных паштетов с учетом анализа их пищевой ценности. В ходе выполнения исследования была установлена оптимальная рецептура, определено внесение соевой и чечевичной паст в разных количественных вариациях в состав фаршевой системы паштета на основе куриной печени. При этом вырабатываемые образцы паштетов характеризовались высокими органолептическими характеристиками. Обогащение рецептур паштетов растительными пастами отражалось на функциональнотехнологических свойствах фарша, а также на показателях пищевой ценности готового паштета. Результаты показали увеличение доли белка в фаршевых системах опытных образцов на 66,4–124 % относительно контрольного образца, снижение доли влаги в фарше на 7–28,6 %, увеличение влагосвязывающей способности на 25–33,8 %. В готовом продукте доля белка увеличивается на 67,9–125 % относительно контрольного образца, причем данное увеличение находится в прямой зависимости от доли соевой пасты в составе рецептуры. Также изменение состава паштета способствовало снижению доли жира в готовых образцах, изменение по данному показателю относительно контрольного образца составило от 6 до 32,3 %. Результаты сравнительного анализа по аминокислотному составу белка свидетельствуют о реально существующей возможности обогащения мясных паштетов растительными пастами.
Мясорастительный паштет, куриная печень, соевая паста, чечевичная паста, пищевая ценность
Короткий адрес: https://sciup.org/147252430
IDR: 147252430 | УДК: 637.04+637.05 | DOI: 10.14529/food250408
Development of a technology for meatvegetable pates based on vegetable pastes in order to optimizing their protein composition
Currently, the meat product market includes various product groups, among which pâté products occupy a special place. This group is largely focused on the advanced processing of secondary meat raw materials, the nutritional value of which can be enhanced by enriching them with plant components (primarily derived from highprotein raw materials). Our research proposes a technological solution for producing meatvegetable pâtés, taking into account their nutritional value analysis. During the study, we identified the optimal recipe and determined the addition of soy and lentil pastes in varying quantities to the minced chicken liver pâté system. The resulting pâté samples were characterized by high organoleptic properties. Enriching the pâté recipes with plant pastes improved the functional and technological properties of the minced meat, as well as the nutritional value of the finished pâté. The results showed a 66.4–124 % increase in the protein content of the minced meat systems in the experimental samples compared to the control sample, a 7–28.6 % decrease in the moisture content in the minced meat, and an increase in waterbinding capacity by 25–33.8 %. In the finished product, the protein content increased by 67.9–125 % compared to the control sample, with this increase directly related to the proportion of soy paste in the recipe. The change in the pâté composition also contributed to a decrease in the fat content in the finished samples, with the change in this indicator relative to the control sample ranging from 6 to 32.3 %. The results of a comparative analysis of the amino acid composition of the protein demonstrate the feasibility of enriching meat pâtés with plantbased pastes.
Текст научной статьи Разработка технологии мясорастительных паштетов на основе растительных паст с целью оптимизации их белкового состава
В настоящее время рынок мясной продукции включает в себя различные ассортиментные группы, особое место среди которых занимают паштетные изделия. В большей части данная группа ориентирована на глубокую переработку вторичного мясного сырья, пищевая ценность которого может быть дополнена за счет обогащения растительными компонентами (полученными преимущественно на основе высокобелкового сырья) [1, 4].
Современные тенденции требуют увеличения потребления полноценных белков, витаминов и минералов. Растительные белки характеризуются высоким уровнем незаменимых аминокислот и позволяют сделать рецеп- туру традиционного мясного продукта более полноценной в пищевом отношении. Кроме того, введение в рецептуру мясного продукта растительного белка помимо расширения ассортимента выпускаемой продукции выгодно для предприятия в экономическом отношении [2, 4, 5, 9, 15].
Целью наших исследований была оценка возможности использования растительных белков для производства мясорастительных паштетов.
Куриная печень – основной компонент рецептуры паштета, является ценным субпродуктом, источником витамина А, железосодержащих белков (гемопротеины), обладает высокой пищевой ценностью, вещества, содержащиеся в печени, легко усваиваются ор- ганизмом. В качестве источников растительного белка взяты соевая и чечевичная пасты. Соевая паста содержит около 36 % белка, также она содержит антиоксиданты и фитоэстрогены, отличается низким содержанием насыщенных жиров. А чечевичная содержит около 25 % белка, характеризуется богатым минеральным составом и низким гликемическим индексом [2, 6, 7, 8, 11, 14].
Объекты и методы исследования
Опытные образцы мясорастительных паштетов вырабатывались из следующих ингредиентов:
-
- печень куриная;
-
- соевая паста;
-
- чечевичная паста.
На их основе были выработаны образцы мясорастительных паштетов:
-
- образец 1, содержащий 22,5 % соевой и 7,5 % чечевичной паст;
-
- образец 2, содержащий 15 % соевой пасты и 15 % чечевичной;
-
- образец 3, содержащий 7,5 % соевой пасты и 22,5 % чечевичной;
-
- образец 4, содержащий 30 % чечевичной пасты.
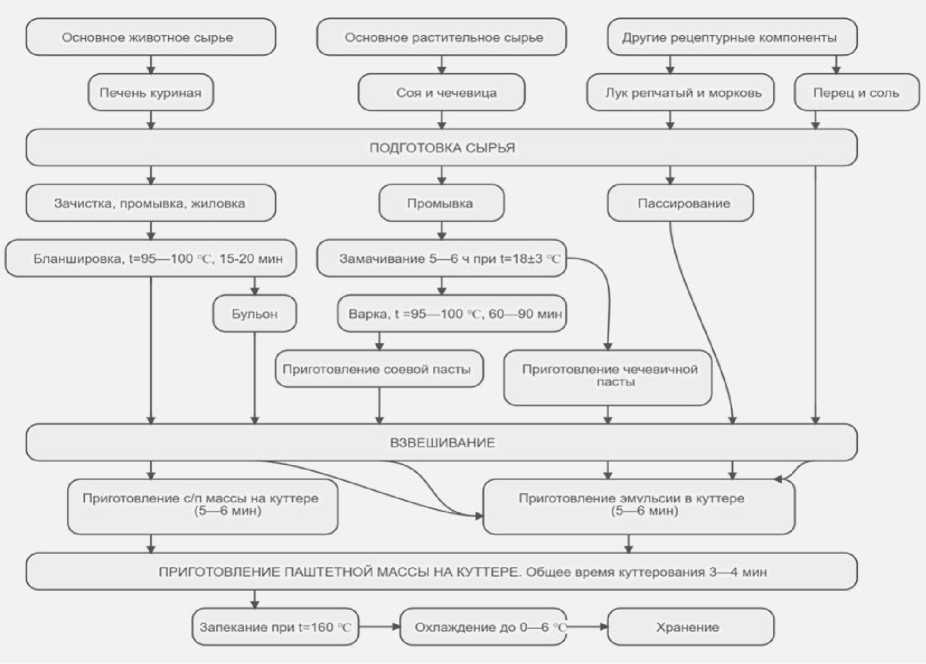
Рецептуры исследуемых образцов паштетов приведены в табл. 1, схема изготовления – на рис. 1.
Опытные образцы паштетов были получены в результате термической обработки фаршей в конвектомате.
Органолептическая оценка проводилась в соответствии с разработанной балльной системой оценки органолептических показателей: 5 баллов означает отличное качество, 4 балла – хорошее качество, 3 балла – удовлетворительное качество, 2 балла – неудовлетворительное качество. При оценке учитывают внешний вид, текстуру (консистенцию), запах и вкус продукта. При этом по внешнему виду паштеты должны представлять собой однородную мелкоизмельченную массу с незначительным количеством выплавленного жира, цвет допускается от розовато-серого до коричневато-серого, цвет и запах – свойственные мясному паштету, без посторонних запаха и привкуса, при оценке консистенции учитывается плотность, рыхлость, нежность, жесткость, крошливость, упругость массы, ее однородность и качество намазываемости.
Массовую долю влаги (%) фаршевых композиций и готовых изделий определяли уско- ренным весовым методом на приборе Чижовой по формуле:
... ml-m2 ∗ 100
Ԝ= , mO
где m1 – масса пакета с навеской до высушивания, г; m 2 – масса пакета с навеской после высушивания, г; m 0 – масса навески, г.
Влагоудерживающая способность мяса (ВУС, %) по ГОСТ 9793-2016:
ВУС = В – ВВС, (2) где влаговыделяющая способность (ВВС, %) вычислялась по формуле
ВВС = a *n *m–1*100, (3) где В – общая массовая доля влаги в навеске, %; а – цена деления жиромера; а = 0,01 см3; n – число делений; m – масса навески, г.
Массовую долю связанной влаги согласно ГОСТ 33692-2015 по методу прессования вычисляют по формулам:
x1 = (A – 8,4Б) 100/m0, (4)
x2 = (A – 8,4Б) 100/A, (5)
где x1 – массовая доля связанной влаги, % к массе мяса; x2 – то же, % к общей влаге; А – общая масса влаги в навеске, мг; Б – площадь влажного пятна, мг; m0 – масса навески мяса, мг.
Массовую долю белка в объектах мы определяли в соответствии с ГОСТ 25011-2017:
0 , 002 ∗ Dm ∗ 100 ∗К
Dem∗ ,
где 0,002 – количество мг азота в 1 мл стандартного рабочего раствора; Dm – оптическая плотность рабочего раствора; Dcm – оптиче- ская плотность стандартного раствора;
m – масса навески используемого вещества, г; К – коэффициент пересчета азота на белок, равный для продуктов растительного происхождения 5,7, для животного происхождения – 6,25.
Расчет аминокислотного скора и коэффициента утилитарности белка определяли в соответствии с методическими указаниями
Е.А. Кузнецовой и Л.В. Черепниной:
Хі =
АК 1 (исследуемого)
АК 1 (эталонного)
× 100, %,
где АКi (исследуемого) – содержание в мг аминокислоты в 1 г исследуемого белка; АКi (эталонно го ) – содержание в мг аминокислоты в 1 г исследуемого белка.
Для каждой аминокислоты рассчитывали коэффициент утилизации i НАК:
Таблица 1
Рецептуры модельных мясорастительных паштетов
|
Наименование сырья |
Контроль |
Образец 1 |
Образец 2 |
Образец 3 |
Образец 4 |
|
Печень куриная |
70 |
47 |
47 |
47 |
47 |
|
Мука пшеничная |
7 |
— |
— |
— |
— |
|
Соевая паста |
— |
22,5 |
15 |
7,5 |
— |
|
Чечевичная паста |
– |
7,5 |
15 |
22,5 |
30 |
|
Лук репчатый пассированный |
5,5 |
5,5 |
5,5 |
5,5 |
5,5 |
|
Морковь пассированная |
5 |
5 |
5 |
5 |
5 |
|
Соль поваренная пищевая |
1,5 |
1,5 |
1,5 |
1,5 |
1,5 |
|
Перец чёрный молотый |
1 |
1 |
1 |
1 |
1 |
|
Бульон |
10 |
10 |
10 |
10 |
10 |
|
Итого |
100 |
||||
Рис. 1. Технология производства мясорастительных паштетов аі =
Xmin
Xi ,
где Хmin - минимальный химический скор аминокислоты, %; Хi - химический скор i НАК продукта, % (рассчитывается по формуле (7)).
Массовую долю жира устанавливали в опытных образцах расчетным методом.
Результаты исследований и их обсуждение
На первом этапе при введении растительных паст в фаршевую систему оценивали массовую долю белка и массовую долю влаги в модельных фаршах, результаты определения приведены в табл. 2. Они свидетельствуют об увеличении доли белковой фракции при введении соевой и чечевичной паст, массовая доля влаги в фаршевых системах при этом снижается.
Увеличение доли белка в фаршевых системах опытных образцов составило от 66,4 до 124 % относительно контрольного образца, снижение доли влаги в фарше – от 7 до 28,6 %. Данные подтверждают результаты органолептической оценки по внешнему виду и консистенции опытных образцов фаршей.
На следующем этапе оценивали влияние внесенных растительных паст на функционально-технологические свойства фаршевой системы.
Увеличение доли белковой составляющей в мясной системе фарша может способствовать повышению стабильности системы. Доказано, что способность белков образовывать и стабилизировать пищевую систему обусловлена рядом молекулярных и физикохимических процессов: растворимые белки мигрируют к границе раздела между воздушной и водной фазами, а также белки адсорбируются на границе раздела и снижают поверхностное натяжение. Кроме того, полипеп-тидные цепи разворачиваются и переориентируются на границе раздела из-за изменения их молекулярного окружения. Полярные участки на поверхности белка имеют тенденцию ориентироваться в сторону водной фазы, а неполярные – в сторону газовой фазы. Впоследствии полипептидные цепи взаимодействуют с соседними цепями, что приводит к образованию стабильной и непрерывной системы [11, 12, 13, 16].
Результаты оценки влагосвязывающей и влагоудерживающей способностей фаршей (рис. 2) опытных образцов, рецептуры которых модифицированы соевой и чечевичной пастами, показали изменения в большую сторону и увеличение относительно контрольного образца составили по ВСС – 25–33,8 % и по ВУС – 60–80 %.
На следующем этапе исследования образцы паштетов были подвержены органолептической оценке, результаты которой приведены на рис. 3.
Результаты органолептической оценки свидетельствуют, что контрольный образец и опытные образцы 1, 2 и 3 характеризуются хорошим внешним видом, равномерностью и однородностью, образовавшаяся корочка запекания у образца 4 снизила оценку по показателю «внешний вид» на 1 балл.
Лучшими значениями по показателю «цвет» характеризовались образцы 2 и 3, контрольный и 4 образцы имели некоторую неоднородность в цвете, излишне насыщенный цвет.
Наивысшую оценку вкуса получил образец паштета 2, которых характеризовался гармоничным, приятным вкусом с пряным ароматом, не имел посторонних привкусов и ароматов. Все остальные образцы имели равномерный запах с превалирующим печеночным ароматом.
По показателю «консистенция» наивысшую оценку получили также образцы паштета 1 и 2, консистенция образца 4 с внесением 30 % чечевичной пасты имела крошливую, неоднородную консистенцию.
Таблица 2
Физико-химические показатели модельных фаршей
|
Показатель |
Значение |
||||
|
Контроль |
Образец 1 |
Образец 2 |
Образец 3 |
Образец 4 |
|
|
Массовая доля белка, % |
14,6 |
32,7 |
30 |
27,2 |
24,3 |
|
Массовая доля влаги, % |
70 |
65 |
63 |
55 |
50 |
Рис. 2. Результаты оценки функционально-технологических свойств паштетных фаршей
Контроль Образец 1 Образец 2 Образец 3 Образец 4
Рис. 3. Профилограмма результатов органолептического анализа контрольного и модельных образцов
Таким образом, установлено, что большая часть чечевичной пасты в составе придает паштету излишнюю плотность, увеличивает неоднородность структуры.
На следующем этапе оценивали физикохимические показатели качества готовых мясорастительных паштетов (табл. 3).
В результате оценки установлено, что внесение соевой и чечевичной паст в фаршевые системы паштетов способствует увеличению массовой доли белка в готовом паштете на 67,9–125 % относительно контрольного образ- ца, причем данное увеличение находится в прямой зависимости от доли соевой пасты в составе рецептуры. Также изменение состава паштета способствовало снижению доли жира в готовых образцах, изменение по данному показателю относительно контрольного образца составило 6–13 % в образцах 1 и 2 (с большей долей соевой пасты в рецептуре), 30,4– 32,3 % – образцах 3 и 4 (с преобладающим содержанием чечевичной пасты), что связано с пищевой ценностью сои и чечевицы.
Таблица 3
Результаты оценки показателей качества готовых образцов мясорастительных паштетов
|
Показатель |
Значение |
||||
|
Контроль |
Образец 1 |
Образец 2 |
Образец 3 |
Образец 4 |
|
|
Массовая доля белка, %, в т. ч. НАК (мг/100 г)* |
14,0 |
31,5 |
29 |
25,7 |
23,5 |
|
- изолейцин |
41,8 |
41,8 |
29,6 |
30,4 |
30,8 |
|
- лейцин |
78,0 |
73,8 |
53,4 |
55,1 |
56,0 |
|
- лизин |
66,0 |
62,8 |
46,9 |
48,9 |
50,3 |
|
- метионин+цистин |
36,8 |
30,3 |
23,0 |
23,8 |
24,1 |
|
- треонин |
37,0 |
37,4 |
26,2 |
26,8 |
27,0 |
|
- триптофан |
9,4 |
7,1 |
6,9 |
6,8 |
6,0 |
|
- валин |
51,2 |
48,0 |
34,9 |
36,3 |
37,2 |
|
Массовая доля жира, % |
5 |
4,7 |
4,35 |
3,39 |
3,48 |
* Рекомендуемая суточная норма потребления: изолейцин – 19 мг; лейцин – 42 мг; лизин – 38 мг; метионин + цистин – 19 мг; фенилаланин + тирозин – 33 мг; треонин – 20 мг; триптофан – 5 мг; валин – 24 мг [3]
Незаменимые аминокислоты представлены аминокислотами с разветвленной цепью углерода (лейцином, изолейцином, валином), ароматическими (фенилаланином, триптофаном) и алифатическими (треонином, лизином и метионином) [6, 10].
Заключение
Проведенные исследования свидетельствуют о реально существующей возможности модификации фаршевой системы мясорастительного паштета растительными белковыми ингредиентами, в частности соевой и чечевичной пастами. Куриная печень, являясь вторичным сырьем, может стать таким образом полноценным сырьевым ингредиентом для выработки мясосодержащих паштетов.
Оптимальным составом модификации рецептуры по результатам проведенных исследования определено внесение по 15 % соевой и 15 % чечевичной паст. При этом образец паштета характеризуется высокими органолептическими характеристиками, в частности однородным внешним видом, равномерной мажущейся консистенцией, приятным вкусом и ароматом. Излишнее количество чечевичной пасты в рецептуре делают консистенцию излишне сухой и крошливой.
Обогащение рецептуры паштета на основе куриной печени растительными пастами отра- жалось на функционально-технологических свойствах фарша, а также на показателях пищевой ценности готового паштета. Результаты показали увеличение доли белка в фаршевых системах опытных образцов на 66,4–124 % относительно контрольного образца, снижение доли влаги в фарше – 7–28,6 %, увеличение влагосвязывающей способности 25–33,8 %, влагоудерживающей – 60–80 %.
Внесение соевой и чечевичной паст в фаршевые системы паштетов способствует увеличению массовой доли белка в готовом паштете на 67,9–125 % относительно контрольного образца, причем данное увеличение находится в прямой зависимости от доли соевой пасты в составе рецептуры. Также изменение состава паштета способствовало снижению доли жира в готовых образцах, изменение по данному показателю относительно контрольного образца составило 6–13 % в образцах 1 и 2 (с большей долей соевой пасты в рецептуре), 30,4–32,3 % – в образцах 3 и 4 (с преобладающим содержанием чечевичной пасты), что связано с пищевой ценностью сои и чечевицы.
Результаты исследования пищевой ценности свидетельствуют о реально существующей возможности дополнения аминокислотного состава животного белка растительными аналогами.