Взаимодействие функционально-семантических категорий таксиса и квантитативности: модель межкатегориального кроссинга

Автор: И.В. Архипова

Журнал: Сибирский филологический форум @sibfil

Рубрика: Актуальные проблемы языкознания

Статья в выпуске: 1 (34), 2026 года.

Бесплатный доступ

В статье рассматривается интеграция функционально-семантических категорий таксиса и квантитативности в современном немецком языке. Цель работы – анализ данного взаимодействия в рамках модели межкатегориального кроссинга. Объектом исследования выступает системная взаимосвязь этих категорий, а предметом – механизмы репрезентации специфических семантических субкомплексов (квантитативнопримарно-таксисного, итеративно-примарно-таксисного, итеративно-секундарно-таксисного). Эмпирическую базу составила направленная выборка высказываний с предложными девербативами, извлеченных из электронной базы Лейпцигского национального корпуса (Leipzig Corpora). В ходе исследования идентифицируются и подвергаются анализу указанные семантические субкомплексы. Детальный анализ языковой репрезентации данных субкомплексов осуществляется на материале реализации именной квантитативности, представленной девербативами с итеративной и мультипликативной семантикой, глагольной квантитативности, выраженной соответствующими итеративными и мультипликативными глаголами, а также системы квантификаторов, включающей адвербиальные и атрибутивные компоненты наряду с темпоральными и аспектуальными маркерами. На материале немецкого языка эмпирически верифицирована модель межкатегориального кроссинга, описывающая интеграцию полей таксиса и квантитативности. В зоне их синкретизма выявлены три типа эмерджентных семантических субкомплексов (квантитативнопримарно-таксисный, итеративно-примарно-таксисный, итеративно-секундарно-таксисный), что подтверждает неаддитивный характер взаимодействия. Его механизм реализуется через семантическую диффузию на уровне системы, опосредованную полифункциональными единицами (с ключевой ролью предложных девербативов), и последующую контекстуальную актуализацию в речи.

Еще

Таксис, квантитативность, квантификаторы, глагольная квантитативность, именная квантитативность, квантитативно-таксисная ситуация, межкатегориальный кроссинг

Короткий адрес: https://sciup.org/144163642

IDR: 144163642   |   УДК: 811.112.2`36

Interaction of functional-semantic categories of taxis and quantitativeness: an intercategorial crossing model

Statement of the problem. This article examines the integration of the functional-semantic categories of taxis and quantitativeness in modern German. The purpose of the study is to analyze this interaction within the framework of the intercategorical crossing model. The object of the study is the systemic interrelationship between these categories, and the subject matter is the mechanisms for representing specific semantic subcomplexes (quantitative-primary- taxis, iterative-primary-taxis, and iterative-secondary-taxis). The empirical base consists of a targeted sample of utterances with prepositional deverbatives extracted from the electronic database of the Leipzig National Corpus (Leipzig Corpora). Research results. The study identifies and analyzes these semantic subcomplexes. A detailed analysis of the linguistic representation of these subcomplexes is carried out using the material of the implementation of nominal quantitativeness, represented by deverbatives with iterative and multiplicative semantics, verbal quantitativeness, expressed by the corresponding iterative and multiplicative verbs, as well as a system of quantifiers, including adverbial and attributive components along with temporal and aspectual markers. Conclusions. Using German language data, a model of intercategorical crossing describing the integration of the taxis and quantitative fields was empirically verified. Three types of emergent semantic subcomplexes (quantitative-primary-taxis, iterative-primary-taxis, and iterative-secondary- taxis) were identified within the zone of their syncretism, confirming the non-additive nature of the interaction. Its mechanism is realized through semantic diffusion at the system level, mediated by polyfunctional units (with a key role for prepositional deverbatives), and subsequent contextual actualization in speech.

Еще

Текст научной статьи Взаимодействие функционально-семантических категорий таксиса и квантитативности: модель межкатегориального кроссинга

Постановка проблемы. Актуальность данного исследования обусловлена необходимостью преодоления фрагментарности в изучении функционально-семантических категорий, в частности таксиса и квантитативности, которые анализируются в лингвистике изолированно. Несмотря на значительный объем научных работ, посвященных таксисным отношениям в различных языках, их системное взаимодействие с категорией квантитативности остается недостаточно изученным. Существующие исследования сосредоточены преимущественно на аспектуально-таксисных связях или на анализе таксиса в рамках отдельных языковых конструкций, тогда как межкатегориальный потенциал таксиса в комплексе с количественными характеристиками действия (итеративностью, мультипликативностью) не был предметом специального рассмотрения.

Научная новизна настоящего исследования заключается в разработке модели межкатегориального кроссинга, которая впервые позволяет системно описать взаимодействие таксисных и квантитативных значений в немецком языке на уровне семантических субкомплексов.

Целью работы являются моделирование механизмов интеграции функционально-семантических категорий таксиса и квантитативности в современном немецком языке и верификация предложенной модели межкатегориального кроссинга путем идентификации и анализа релевантных семантических субкомплексов (квантитативно-примарно-таксисного, итеративно-примарно-таксисного, итеративно-секундарно-таксисного).

Обзор литературы. Развитие функционально-семантической теории таксисных отношений представлено в трудах отечественных лингвистов. Т.Г. Акимова и Н.А. Козинцева исследовали аспектуально-таксисные ситуации в поли-предикативных конструкциях русского языка [Акимова, Козинцева, 2017]. М.Б. Нуртазина анализировала аспектуально-таксисные категориальные ситуации в высказываниях с формами прошедшего времени [Нуртазина, 2010]. Л.Н. Оркина изучала временную соотнесенность действий в сфере независимого таксиса [Оркина, 2000]. С.М. Полянский провел функционально-семантический анализ таксисных категориальных ситуаций в немецком языке [Полянский, 1991]. Исследователи немецкого языка О.М. Снигирева, Р.З. Мурясов, Р.З. Габдракипова рассматривали причастия и девербативы как средства актуализации таксисных значений [Снигирева, 2013; Мурясов, 1987; Габдракипова, 2009]. В области английского языка Н.А. Ляшенко моделировала структуру функционально-семантического поля таксиса [Ляшенко, 2019]. Н.Л. Кудинова проанализировала когнитивно-функциональные модели таксиса в английском языке [Кудинова, 2018]. М. Нематуллоева исследовала сложносочиненные предложения как компонент микрополя независимого таксиса английского языка [Нематуллоева, 2012].

Вопросы актуализации таксиса в романских языках исследуются в работах Г.Г. Аврамова и Е.Е. Корди, а также в исследованиях Е.В. Донченко, выполненных на материале французского языка [Аврамов, 2014; Корди, 2020, 2020; Донченко, 2020]. Исследователи Р.Г. Тирадо и К.В. Урсул описали данную категорию на материале испанского языка [Тирадо, 2016; Урсул, 2015]. Особенности репрезентации таксиса в английском и итальянском языках описаны в работе А.В. Киселевой и Ж.О. Цулимовой [Киселева, Цулимова, 2019].

СИБИРСКИЙ ФИЛОЛОГИЧЕСКИЙ ФОРУМ 2026. № 1 (34)

Сопоставительный анализ таксисных значений герундиальных и причастных конструкций в английском, итальянском, немецком и русском языках представлен в исследовании И.И. Косинец и О.В. Сычевой [Косинец, Сычева, 2016]. М.Ю. Ивонина представляет обзор исследований таксиса в романских языках [Ивонина, 2024].

Методология исследования (материалы и методы). Материалом данного исследования послужили высказывания с предложными девербативами немецкого языка, полученные методом направленной выборки из электронной базы Лейпцигского национального корпуса (Leipzig Corpora) (LC) 1.

В работе были использованы метод направленной выборки, гипотетико-де-дуктивный, индуктивный и описательный методы, а также метод интепретации и обобщения языковых фактов. С помощью метода направленной выборки отобрано и проанализировано 1200 немецких высказываний с предложными девербативами.

Результаты исследования и их обсуждение. Согласно функциональной грамматике, квантитативность определяется как семантическая категория, репрезентирующая языковую интерпретацию когнитивной категории количества, а также как полицентрическое функционально-семантическое поле (ФСП), образуемое разноуровневыми языковыми средствами, объединенными на основе квантитативных функций [Бондарко, 1996, с. 161]. Исследования В.С. Храков-ского, А.В. Степановой, Л.Н. Моисеенко и др. подчеркивают полицентричность, многоаспектность и диффузность данной категории, выделяя такие значения, как единичность, множество, дискретное количество, итеративность, длительность и интенсивность [Храковский, 2017; Степанова, 2007; Моисеенко, 2005, с. 17–157].

Функционально-семантические категории (ФСК) таксиса и квантитатив-ности находятся в отношениях тесного интегративного взаимодействия, которое проявляется в зоне синкретизма примарных таксисных значений одновременности и разновременности. В современной лингвистике квантитативность понимается как полицентрическое функционально-семантическое поле, объединяющее разноуровневые языковые средства на основе общей семантики количества [Бондарко, 1996, с. 161]. Его ядро составляет грамматическая категория числа, а периферию – лексические и лексико-грамматические квантификаторы (числительные, наречия, глаголы, специальные именные конструкции).

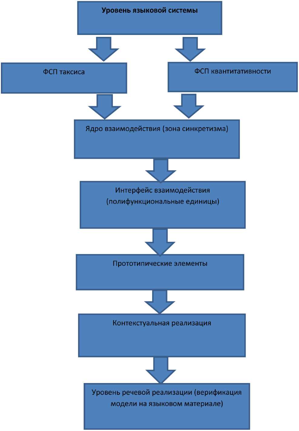
Модель взаимодействия: межкатегориальный кроссинг. В рамках функционально-семантического подхода межкатегориальный кроссинг концептуализируется как интегративный процесс, сущность которого заключается во взаимодействии разноуровневых языковых категорий, приводящем к генерации синкретичных семантических субкомплексов. Указанное понятие эксплицирует системное взаимовлияние функционально-семантических полей (таксиса и квантитативности), формально репрезентируемых в лингвистической традиции в качестве автономных систем.

Структурную основу модели данного процесса составляет ядро взаимодействия – зона синкретизма, в которой происходит неаддитивное объединение базовых таксисных параметров (темпоральная соотнесенность и зависимость/ независимость действий) и инвариантных квантитативных признаков (дискретность, мультипликативность, градуальность). Механизм интеграции реализуется посредством двух взаимосвязанных процедур: 1) cемантической диффузии – имманентного процесса взаимопроникновения категориальных элементов на уровне языковой системы, осуществляемого через полифункциональные единицы, выступающие в роли интерфейсов между полями; 2) контекстуальной актуализации – дискурсивной процедуры селекции и конкретизации гибридных значений в речевой реализации, где контекст выполняет функцию триггера, активирующего латентные синкретичные смыслы. Таким образом, межкатегориальный кроссинг моделируется как динамическая система, в которой интеграция полей на системном уровне через семантическую диффузию создает потенциал для возникновения эмерджентных смыслов, актуализируемых в речи через механизм контекстуальной селекции.

Верификация модели осуществляется через анализ трех ключевых сегментов реализации. В сфере именной квантитативности исследуются девербативы с семантикой множественности, актуализирующие итеративно-таксисные ситуации. Глагольная квантитативность анализируется на материале мультипликативных глаголов, формирующих ситуации одновременности с количественной характеристикой. Интегративный сегмент охватывает систему квантификаторов, включая адвербиальные, атрибутивные и темпорально-аспектуальные маркеры, создающие комплексные таксисно-квантитативные конфигурации.

Прототипические элементы в контексте данной модели – это частотные языковые единицы, репрезентирующие квинтэссенцию межкатегориального взаимодействия. Речь идет о синтагматических комплексах, в которых таксисные маркеры (например, предложные девербативы, кодирующие временную соотнесенность) непосредственно сочетаются с различными квантификаторами, выражающими итеративность, мультипликативность и дистрибутивность. В операционализации модели эти элементы служат эмпирическим инвариантом, наглядно демонстрирующим работу механизма семантической диффузии в ядре взаимодействия ФСП таксиса и квантитативности .

Прототипическими элементами высказываний выступают комбинации таксисных показателей с разнотипными квантификаторами, что находит подтверждение в корпусных примерах, демонстрирующих синтез дистрибутивной множественности актантов с итеративными характеристиками. Таким образом, предложенная модель обеспечивает системное описание механизмов интеграции разноуровневых языковых категорий и выявление закономерностей формирования комплексных семантических структур. Ср. схему модели межкатегориального кроссинга таксиса и квантитативности (рис.).

СИБИРСКИЙ ФИЛОЛОГИЧЕСКИЙ ФОРУМ 2026. № 1 (34)

Рис. Модель межкатегориального кроссинга (таксис и квантитативность)

В контексте верификации предложенной модели межкатегориального кроссинга структура последующего анализа выстраивается в соответствии с принципом от ядерных к периферийным зонам взаимодействия функционально-семантических полей таксиса и квантитативности. Данный подход позволяет последовательно раскрыть механизмы семантической диффузии, начиная с наиболее репрезентативных и прототипических случаев интеграции и постепенно переходя к более сложным и опосредованным формам взаимодействия.

Последовательность представления аналитического материала выстраивается в соответствии с принципом градуальности – от анализа относительно автономных проявлений межкатегориального взаимодействия в рамках отдельных подсистем к исследованию наиболее концентрированных и синкретичных форм интеграции. Данная логика обеспечивает поэтапную верификацию модели, прослеживая механизмы семантической диффузии от периферии к ядру межкатегориального поля.

  • 1.    Анализ сферы именной квантитативности. Исследование начинается с выявления и описания девербативов с семантикой множественности, актуализирующих в высказывании итеративно-таксисные ситуации. Данный сегмент демонстрирует начальный этап семантической диффузии на лексико-грамматическом уровне, где квантитативная характеристика, закрепленная в именной единице, проецируется на таксисную организацию ситуации.

  • 2.    Исследование глагольной квантитативности. Следующим шагом является анализ мультипликативных и дистрибутивных глаголов, формирующих в своей семантике ситуации с имплицитной или эксплицитной одновременностью действий, наделенных количественной характеристикой. Этот этап раскрывает более тесное взаимодействие полей на уровне предиката.

  • 3.    Рассмотрение интегративного сегмента. Далее подвергается системному анализу класс квантификаторов различного типа – адвербиальных, атрибутивных, темпорально-аспектуальных. Их функция заключается в создании комплексных таксисно-квантитативных конфигураций, модифицирующих ядерную ситуацию, что раскрывает полный потенциал и вариативность межкатегориального взаимодействия.

  • 4.    Анализ ядерных прототипических комплексов. Завершающим и синтезирующим этапом является исследование синтагматических единств, где наблюдается максимальная, неразложимая интеграция значений. Речь идет о комплексах, где таксисный актуализатор непосредственно сочетается с квантификатором. Эти единицы репрезентируют квинтэссенцию межкатегориального кроссинга – сформировавшийся в ядре взаимодействия синкретичный семантический субкомплекс.

Таким образом, предложенная архитектоника реализует методологически выверенный переход от анализа компонентного вклада каждого поля к исследованию результата их интеграции – сложных гибридных смыслов, обеспечивая системное описание градиента межкатегориального взаимодействия от периферии к ядру.

СИБИРСКИЙ ФИЛОЛОГИЧЕСКИЙ ФОРУМ 2026. № 1 (34)

Реализация взаимодействия в сферах именной и глагольной квантита-тивности. В сфере именной квантитативности ключевым средством языковой репрезентации являются девербативы с семантикой итеративности/мультипли-кативности, которые в форме множественного числа квантуют обозначаемые процессы. К ним относятся такие, как das Kreischen, das Knistern, das Schluchzen, das Knirschen, die Besichtigungen, die Beobachtungen, die Begegnungen, Besuche, Angriffe, Eingriffe и др.

  • (1)    Mit dem charakteristischen Knistern erhebt sich Schirm um Schirm in die heisse Nachmittagsluft (LC).

  • (2)    Forscher fanden während der Beobachtungen eine verstreute Gruppe junger Sterne... (LC).

  • (3)    ... beim Knirschen und Pressen wird die harte Zahnsubstanz (Zahnschmelz) und später auch das darunter liegende Dentin, abgetragen (LC).

  • (4)    Der Jüngsten fehlte im entscheidenden Augenblicke der Mut, und, einsam zurückgeblieben, brach ihr beim Schluchzen der Nachtigallen das furchtsame Herz. (LC).

  • (5)    Nach vierBegegnungen sinddieGeheimnissederTeamsentschlusselt... (LC).

  • (6)    Nach den Besuchen der Präsidenten Bush und Gorbatschow bei uns hat diese deutsche Einflufinahme zumindest nicht abgenommen (DWDS).

  • (7)    … sechs Jahre nach den Angriffen auf Afghanistan unter der Führung der USA liegt unser verwüstetes Land noch immer in den Ketten der fundamentalistischen Warlords (LC).

  • (8)    Wir haben die Rentenautomatik nach den Eingriffen der Rezession wiederhergestellt (LC).

В высказывании (1) актуализована итеративно-модально-таксисная категориальная ситуация одновременности. В примерах (2-8) реализованы итератив-но-примарно-таксисные ситуации одновременности и следования.

В сфере глагольной квантитативности интеграция проявляется в функционировании глаголов-мультипликативов и итеративов flattern, wippen, zucken, klopfen и др . Например:

  • (9)    Sie wippen beim Gehen auf und ab (LC).

В данном высказывании реализована мультипликативно-примарно-таксис-ная ситуация одновременности.

Интегративный сегмент таксисных квантификаторов. Интегративный сегмент взаимодействия включает языковые средства, объединенные общей семантикой количества. К ним относятся различные адвербиальные квантификаторы, такие как immer, häufig, oft, mehrmals и др. Например:

  • (10)    Das mache ich immer als Erstes nach dem Aufstehen (LC).

В высказывании (10) актуализируется итеративно-примарно-таксисная ситуация следования.

Также в данный сегмент входят атрибутивные квантификаторы jeder, mehrmalig, mehrfach и др. Например:

  • (11)    ...denn auch beim Schlafen gibt jeder Mensch Wasserdampf ab (LC).

В высказывании (11) представлена дистрибутивно-примарно-таксисная ситуация одновременности.

Кроме того, выделяются темпоральные и аспектуальные квантификаторы direkt, bereits, monatelang, kurz, einen Tag, rund drei Tage, wenige Tage и др.

  • (12)    Direkt nach dem Öffnen der Hallen strömten bereits zahlreiche Fachbesucher ... (LC).

  • (13)    Nach monatelanger Verzogerung hat die Regierung... freigemacht (LC).

  • (14)    Einen Tag nach Abreise der Ebersberger Familie kam es zu heftigen Regenfällen, der Fluss trat über die Ufer, das Camp wurde überflutet, die Strom- und die Wasserversorgung waren gekappt (LC).

  • (15)    Kurz vor seiner Abreise in die USA kündigte Ministerpräsident Netanjahu an, ein Verhandlungsteam zu entsenden (LC).

  • (16)    Rund drei Tage vor Abreise gieße ich noch einmal alle Pflanzen, ein paar Stunden vor Abfahrt stecke ich dann eine mit Wasser gefüllte Flasche in die feuchte Erde, so versorgen sie sich selber (LC).

  • (17)    Wenige Tage vor Abreise wird verkündet, dass die Belegschaft der Fluglinie in den Streik tritt und der Transport ans Reiseziel wackelt (LC).

В приведенных выше примерах актуализируются квантитативно-примар-но-таксисные ситуации строгого cледования (примеры 12-14) и строгого предшествования (примеры 15–17).

Прототипические элементы квантитативно-таксисных ситуаций. К прототипическим элементам квантитативно-таксисных ситуаций относятся: 1) темпоральные и таксисные квантификаторы ( im Januar, in den letzten Tagen, damals, direkt ); 2) аспектуальные квантификаторы с семантикой длительности и фазо-вости ( kurz, lang, lange, plötzlich, schließlich ); 3) аспектуальные атрибуты ( lang, wochenlang, monatelang, kurz ) . Например:

  • (18)    Nach dem ersten Erscheinen im Januar war der Ratgeber schnell vergriffen (LC).

  • (19)    Beim Bohren springt plötzlich die Sicherung aus (LC).

  • (20)    Mit der Ankunft war schließlich auch die kleine Tochter da (LC).

  • (21)    Nach langem Schweigen hat sich Zuckerberg gedufiert (LC).

В высказываниях (18-21) актуализируются квантитативно-таксисные категориальные ситуации одновременности, предшествования и следования.

Дистрибутивно-примарно-таксисные категориальные ситуации реализуются в высказываниях, характеризующихся дистрибутивной множественностью субъектных или объектных актантов. Ср.:

  • (22)    Bis zum Eintreffen der Gaste haben dieHelferinnen die Tische gedeckt... (LC).

  • (23)    Beim Offnen der Balkontur atmeten jedoch zweiKinder Rauch ein ... (LC).

В этих случаях наблюдается синкретизм контекстуальных элементов, например сочетание итеративных атрибутов/адвербиалов и множественности актантов. Ср.:

  • (24)    Schon beim Betreten sind die meisten Besucher von der Helligkeit uberrascht (LC).

  • (25)    Beim Mittagessen sitzen wir wieder in dergleichen Rundezusammen... (LC).

    СИБИРСКИЙ ФИЛОЛОГИЧЕСКИЙ ФОРУМ 2026. № 1 (34)


В примерах (24) и (25) репрезентируются сопряженные дистрибутивно-итеративно-примарно-таксисные категориальные ситуации одновременности.

Выводы. Таким образом, взаимодействие ФСК таксиса и квантитативности представляет собой сложное явление, адекватное описание которого потребовало применения интегративного подхода. Предлагаемая модель межкатегориального кроссинга продуктивна как в сфере глагольной, так и именной квантитатив-ности и реализуется через широкий репертуар языковых средств, формирующих комплексные семантические субкомплексы и категориальные ситуации.

Проведенное исследование позволяет сформулировать конкретные выводы, непосредственно вытекающие из анализа эмпирического материала. Верификация модели межкатегориального кроссинга подтверждена выявлением трех типов семантических субкомплексов: квантитативно-примарно-таксисных ситуаций, характеризующихся строгим следованием или предшествованием с количественной детерминацией; итеративно-примарно-таксисных ситуаций, актуализирующих отношения одновременности и следования с итеративной семантикой; дистрибутивно-итеративно-примарно-таксисных ситуаций, синтезирующих дистрибутивную множественность актантов с итеративными характеристиками. Механизмы интеграции конкретизированы через анализ трех ключевых сегментов. В сфере именной квантитативности установлено, что девербативы множественного числа систематически актуализируют итеративно-таксисные значения. В глагольной квантитативности мультипликативные глаголы формируют ситуации одновременности с эксплицитной количественной характеристикой. В интегративном сегменте выявлена иерархия квантификаторов: от адвербиальных к атрибутивным и темпорально-аспектуальным. Идентифицированы прототипические элементы как комбинации темпоральных и таксисных квантификаторов, аспектуальных маркеров с семантикой длительности и фазовости, а также аспектуальных атрибутов. Специфика семантической диффузии проявляется в синкретизме контекстуальных элементов, градуальности межкатегориального взаимодействия и системном характере формирования комплексных значений.

Полученные результаты демонстрируют, что предложенная модель межкатегориального кроссинга обеспечивает адекватный инструментарий для описания механизмов интеграции функционально-семантических полей таксиса и квантитативности в немецком языке. Выявленные закономерности открывают перспективы для типологических сопоставлений и дальнейшего изучения межкатегориальных взаимодействий в рамках функциональной грамматики, в частности для исследования зон периферийного взаимодействия категорий и анализа диахронических аспектов формирования таксисно-квантитативных комплексов.

Проведенный анализ позволяет наметить несколько направлений для дальнейшего изучения проблемы. Перспективными представляются уточнение и детализация модели кроссинга, что предполагает разработку типологии ее видов, а также выявление языковых маркеров каждого типа. Важным направлением является проведение сопоставительного анализа на материале разноструктурных языков, в частности исследование реализации модели кроссинга функционально-семантических категорий таксиса и квантитативности в языках, не относящихся к германской группе, например в славянских, тюркских или изолирующих языках, что позволит дифференцировать универсальные и идиоэтнические механизмы взаимодействия. Существенный научный интерес представляет изучение роли дискурсивных и прагматических факторов, а именно анализ того, как жанр, тип текста и коммуникативная установка говорящего влияют на выбор и актуализацию конкретного квантитативно-таксисного субкомплекса. Кроме того, перспективным направлением является проведение корпусного исследования, включающего верификацию полученных данных на материале крупных текстовых корпусов как синхронного, так и диахронического характера.